大数跨境
0
0

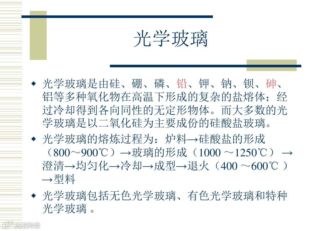
28页PPT,看懂光学玻璃材料!

28页PPT,看懂光学玻璃材料! 石英产业
2024-09-26
0
导读:28页PPT,看懂光学玻璃材料!



来源:光纤激光

推荐阅读 >>>






· 石英砂高温氯化提纯研究

· 菲利华2024年半年度董事会经营评述

· 神光集团:脚踏实地联合上下游走“进口替代”之路

· 年产2500吨光学玻璃及光学元件项目点火!

·2024胡润中国新材料之玻璃和硅材料百强!

免责声明:本账号部分内容来源于网络,由小编整理发布,目的是为了传递和分享更多行业信息,并不代表本账号赞同其观点和对其真实性负责;如若侵犯您的权益或有其他不适之处,请联系我们,并提供相关证明,我们将及时处理。转载请注明出处。

【声明】内容源于网络
0
0
石英产业
欢迎来到石英材料产业数字化平台,我们专注于石英新材料的创新与应用。这里新鲜的资讯、前沿的技术、丰富的行业知识,覆盖上下游产业链 ,设备推广+技术交流+石英检测+培训会议,为您呈现石英材料的无限可能,探索石英材料的奥秘,助力石英产业发展。
内容 297
粉丝 0
石英产业 欢迎来到石英材料产业数字化平台,我们专注于石英新材料的创新与应用。这里新鲜的资讯、前沿的技术、丰富的行业知识,覆盖上下游产业链 ,设备推广+技术交流+石英检测+培训会议,为您呈现石英材料的无限可能,探索石英材料的奥秘,助力石英产业发展。
总阅读3
粉丝0
内容297