搜索
首页
大数快讯
大数活动
服务超市
文章专题
出海平台
流量密码
出海蓝图
产业赛道
物流仓储
跨境支付
选品策略
实操手册
报告
跨企查
百科
导航
知识体系
工具箱
更多
找货源
跨境招聘
DeepSeek
首页
>
下一个万亿赛道?一文读懂中国机器人产业的颠覆与机遇
>
0
0
下一个万亿赛道?一文读懂中国机器人产业的颠覆与机遇
元器件供应链
2025-11-08
2
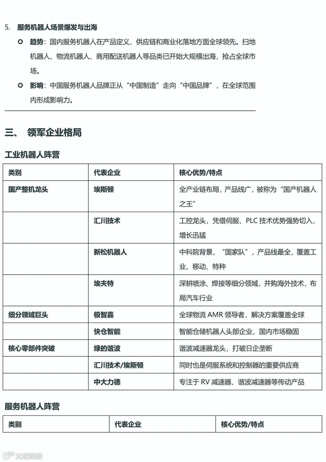
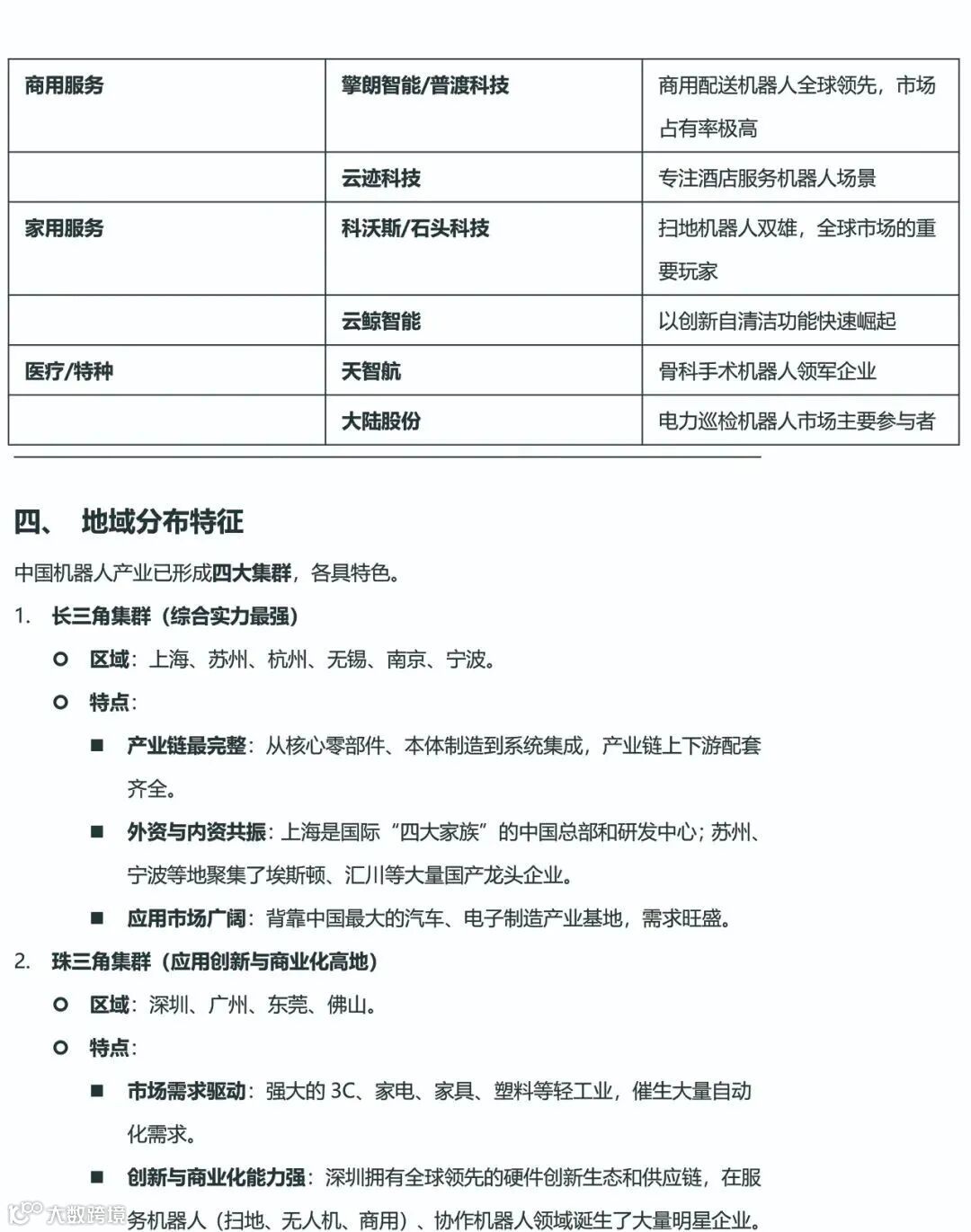
导读:中国机器人产业正在经历一场深刻的变革
张江就是硅谷,硅谷就是张江!
北京亦庄到底有多牛?
两年内美国将掌握50%的芯片市场
【声明】内容源于网络
0
0
元器件供应链
电子行业精英的智囊号
内容
7
粉丝
0
关注
在线咨询
元器件供应链
电子行业精英的智囊号
总阅读
7
粉丝
0
内容
7
在线咨询
关注