本文转载自红餐智库(ID:hongcanzk),作者:红餐产业研究院。
在烟火缭绕的美食江湖里,麻辣香锅以一锅烩尽千般食材、麻辣鲜香冲击味蕾的独特魅力,在餐饮版图中闯出一片天地,门店分布于全国多个地区。
当下,麻辣香锅赛道的发展现状如何?有哪些值得关注的亮点?未来,如何推动麻辣香锅赛道的进一步发展?为了探寻这些问题,红餐产业研究院发布了《麻辣香锅发展报告2024》。以下为报告的部分内容展示。
麻辣香锅是一道源自川渝地区的特色美食。以麻、辣、鲜、香为风味特点,食材自由混搭,口味丰富多样。经过多年的发展,麻辣香锅已经从一道地方特色菜演变为一个独立的餐饮赛道,本报告的研究对象为麻辣香锅品牌,也会涉及部分干锅品牌。
麻辣香锅的发展经历了四个发展阶段。历经起源、初步发展、快速发展三个阶段之后,目前麻辣香锅赛道已经逐步进入常态化发展阶段。

目前,麻辣香锅在各大社媒平台都拥有较高的热度。截至2024年12月,抖音平台“麻辣香锅”相关话题视频播放超89.1亿,小红书相关笔记数超44万篇,反映出消费者对麻辣香锅有较高的兴趣和关注度。

据红餐大数据,截至2024年12月,全国麻辣香锅/干锅门店数超3万家。麻辣香锅赛道的市场规模在2023年已达到184亿元,2024年市场规模有望突破200亿元。
据企查查数据,2024年1—11月,全国麻辣香锅/干锅相关企业注册量约3,583家,全国麻辣香锅/干锅相关企业存量超2.9万家。

麻辣香锅门店在各线级城市均有一定的分布,据红餐大数据,二线城市和三线城市的门店数占比相对较高,分别为20.1%和22%,四线城市和五线及以下城市紧随其后,分别占19.0%和15.5%。
从城市分布来看,在全国范围内,重庆和成都门店数名列前茅,占比分别为2.3%和1.8%,紧随其后的为北京和苏州,门店数占比分别为1.8%和1.6%。
总体来看,多数麻辣香锅/干锅品牌规模较小,据红餐大数据,截至2024年12月,麻辣香锅/干锅品牌门店数在5家及以下的比例占到了54.2%,市场上存在大量关于麻辣香锅/干锅的个体经营店、夫妻店。
目前,麻辣香锅/干锅品牌门店数在150家以上的数量较少,且规模化程度不高。全国各个区域的麻辣香锅/干锅品牌呈区域发展特征,品牌门店多聚焦在某一个省市,周边省份仅有少量的门店。
麻辣香锅赛道区域化特征较为明显,缺少全国范围的头部品牌,这或说明其市场仍然具有发展空间,存在品牌发展和整合的机会。
据红餐大数据,麻辣香锅/干锅品牌的门店人均消费整体集中在20~60元的价格区间,其中20~40元的门店数占比最高,为51.4%,其次是40~60元,占比为35.2%。

麻辣香锅赛道主要由正餐品牌与快餐品牌组成,由于不同的目标客户群体和市场需求,正餐品牌与快餐品牌在经营模式、产品特点、发展亮点、门店情况等方面发展各异。
正餐品牌门店多分布在购物中心、商业中心等客流量大的区域,门店面积较大,面向多人聚餐的用餐场景,例如拿渡、一麻一辣等;而快餐品牌门店集中于学校、交通枢纽等区域,门店面积通常较小,主要服务工作用餐和快速就餐的需求,例如魔锅坊、小龙菇等。

近年来,麻辣香锅呈现出差异化、融合化、快餐化、小吃化和标准化的发展特点,这些特点共同推动了麻辣香锅赛道的发展,为品牌提供了更多的发展机遇和竞争优势,也为消费者带来了更丰富、更便捷的美食体验。
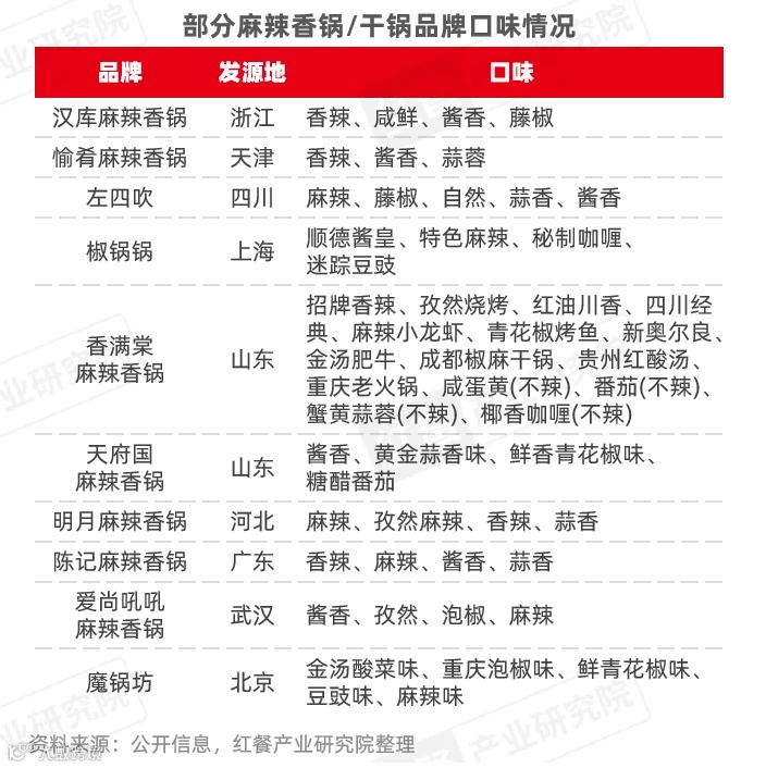
1.差异化:通过特色食材打造招牌菜品,塑造品牌差异化形象
一些品牌从地域稀缺性食材或地方特色食材入手,探索产品的差异化,通过研发出市场接受度高且有品牌特色的招牌产品,在消费者心中形成鲜明的品牌形象和记忆点。
在口味方面,除香辣、酱香等经典口味外,麻辣香锅/干锅品牌还积极创新口味,研发特制酱料,通过独特口味打造差异化菜品。
同时,品牌还会充分考虑不同区域消费者的口味差异,在微辣、中辣、重辣的基础上将辣味进一步细分为点点辣、微微辣、几颗辣等辣度供消费者选择。

在竞争日益激烈的餐饮市场中,品类融合是餐饮行业大趋势,这一趋势在麻辣香锅赛道也有体现,品牌通过“香锅+”打法,加速了品类融合,进一步提升品牌市场竞争力。
品牌融合烤鱼、麻辣烫、烧烤、石锅菜等品类的产品,可以充分利用食材供应链和调料配方上的现有资源,降低运营成本和风险,还能借助这些品类本身较高的市场认可度和庞大的消费群体,为品牌带来新的机遇。
近年来,一些品牌探索“一锅两吃”的特色吃法,即先吃干锅,即菜品先以麻辣香锅呈现,品尝完香锅后,加入特制汤底后即变为火锅,可继续加入新鲜食材涮煮,巧妙地将麻辣香锅的传统吃法进行火锅化创新。
3.快餐化:部分正餐品牌通过推出单人餐、外卖等进行快餐化探索
近年来,部分麻辣香锅正餐品牌探索快餐化,通过推出单人套餐、拓展外卖销售渠道以及在门店使用小桌椅等方式来实现快餐化探索。
例如,拿渡部分门店升级成川市集小香锅,聚焦一人食轻快餐;炭舍、苗师兄等品牌推出单人套餐,扩充外卖渠道,拓展了经营方式和经营范围。
4.小吃化:部分品牌对麻辣香锅产品进行小吃化改造,拓宽消费场景
一些麻辣香锅品牌对产品进行小吃化改造,将香锅与饮品用创意新颖的方式组合成可以拿在手里边走边吃的产品如麻辣香锅杯等。这不仅拓展了用餐场景,同时这种创新的产品形式还有助于品牌宣传推广、提升品牌曝光度。
小吃化的产品创新,可以给消费者带来新的消费体验,独特的形式还能给消费者带来新鲜感。而香锅杯作为“炸街单品”,具有较高的时尚感和话题性,容易在社交媒体上引发关注和传播。
5.标准化:相对成熟的供应链助力麻辣香锅赛道的标准化发展
麻辣香锅赛道拥有完善的供应链体系,包含成熟的调料供应、高效的仓储配送及专业的设备供应,有力推动了麻辣香锅赛道的发展。例如,一麻一辣、小龙菇等麻辣香锅品牌与蜀海供应链合作,可提升品牌的标准化。
从调味料供应来看,多家调味料企业均有供应麻辣香锅/干锅的复合型调料产品,并且产品形式和口味多样,有香辣、麻辣、藤椒等口味,以及香锅酱、香锅料、干锅香膏等产品形式。

结 语
总体来看,麻辣香锅赛道目前发展较为平缓,主要是由于以下3个方面的原因:一是市场认知和定位模糊,品类认知待强化;二是市场较为分散,缺乏头部品牌引领;三是价值感不强,固有认知待打破。
针对麻辣香锅赛道面临的诸多问题,红餐产业研究院认为赛道从业者可以通过强化品类认知与明确品牌定位、加强品牌建设及打造产品护城河、提升消费者价值感知等方式,有针对性地解决赛道难点,从而推动麻辣香锅赛道的进一步发展。
为了让餐饮从业者更详细地了解“麻辣香锅”的发展情况,红餐产业研究院推出了《麻辣香锅发展报告2024》电子版,大家可以通过以下方式限时获取!
获取方式:在“红餐智库”微信公众号后台,发送“麻辣香锅”,即可获取全文版。
步骤一:关注【红餐智库】微信公众号;
步骤二:在后台回复“麻辣香锅”即可限时获取本报告的完整版。
