

本文将谈一谈预制菜真正的竞争者、预制菜在产业中的价值、预制菜的划分以及对不同类型企业的判断、预制菜与烹饪之间的关系、预制菜目前面临的挑战等话题。
题图:摄图网
作者:海枫
本文转载自:FoodPlusHub(id:FoodPlusHub)

预制菜在产业中的位置
以及核心价值思考

当前在产业端、政府端、企业端、一级投资市场、二级投资市场对预制菜的普遍看法是将其作为以食品工业为核心的第二产业,成功连接以农业为核心的第一产业和服务、零售为核心的第三产业。
对于第一产业,预制菜可为第一产业提供产业增值,减少农产品的滞销损耗,促进第一产业产业扩大和专业化分工,起到承接跟辅助作用。
对于第二产业,预制菜可以在原有食品加工的基础上,促进第二产业的增值和产业扩大。
对于第三产业,预制菜可以促进第三产业如餐饮、零售、物流的发展和繁荣。预制菜对餐饮产业可起到降本增效的作用,可为零售行业提供更丰富的供应渠道,解决零售行业需求,可提高冷链物流的供应效率,在带动第三产业发展的同时,将第三产业相关业态拉动起来,培养消费习惯和消费文化。
预制菜能为不同行业带来不同价值,也能将不同产业串联起来。
a、预制菜通过带来全新的解决方案串联多个产业。无论ToB 餐饮端还是 ToC 消费者,核心应用场景都是跟烹饪是相关的,即预制菜为烹饪带来了全新解决方案。预制菜可作为生鲜产品替代和实现价值升级,这也是预制菜最为核心的一点。
b、预制菜带来品质和风味的同时,还为消费者提供便捷,控制成本。
c、预制菜满足了消费者的饮食需求,迎合了消费者的饮食方式和饮食文化。我国饮食需求、饮食方式、饮食文化非常丰富,也非常复杂,这也造就了我国预制菜行业的特性。
d、预制菜带来了全新烹饪方式,可解决餐饮和家庭烹饪需求,但在此之前需要思考预制菜怎样才能替代生鲜市场的位置。

ToB预制菜的机会
与ToC预制菜的机会

我们将预制菜做了ToB和ToC的分类,同时也进一步针对ToB预制菜、ToC预制菜做了更细的拆分。
当前市场相对成熟的两个模块有ToB预制菜定制化和ToC预制菜零售,这两类预制菜市场具有确定性高、需求明确、体量大的特征。
连锁餐饮在扩张时需要先解决标准化问题,这也催生了预制菜的市场需求。而连锁餐饮的标准化和规模化扩张可推动ToB预制菜的发展,同时也进一步提高了ToB预制菜的热度。目前,ToB预制菜的明确需求之一为定制化。
为什么讲定制化的ToB预制菜的需求是比较明确的?因为作为以定制化为主的ToB预制菜企业,不需要过多考虑市场/消费者需要什么产品,连锁餐饮客户会把自己的要求、自己的标准告诉工厂,工厂按照相应的标准去把相应的产品做出来就可以了。
除了连锁餐饮外,团餐和宴席也有需求明确的特征。但是相对连锁餐饮市场,团餐和宴席的影响力较低。其中,团餐需求很明确,不需要预制菜企业花费过多时间调研消费者需求,是ToB预制菜定制化可以着重挖掘的方向。
这种情况之下,ToB预制菜定制化是预制菜行业中的核心,市场份额的占有者。从连锁餐饮角度来看,很多餐厅已经完成了预制化,这导致ToB预制菜定制化的天花板会越来越低。但因为ToB预制菜市场规模很大,在激烈的存量竞争中,还有少量可增量的机会。
OEM的需求也非常明确,其核心在于客户业务和体量。OEM主要对接ToC预制菜客户,ToC预制菜客户将需求告知工厂,而工厂则按照客户需求定制客户需要的产品。
定制化的ToB预制菜企业毛利率不高,整体费用可控。这类ToB预制菜企业规模化具有一定的挑战性,主要由三个核心环节决定:第一,产能;第二,企业的服务能力;第三,企业资金是否能适应毛利率较低的问题。ToB预制菜定制化企业需求的资金量大,投资价值相对较低,不一定能获得匹配的回报。
ToC预制菜零售化路线体量和市场规模也相对较大。
目前ToC预制菜零售路线的企业分为两种类型,第一种为味知香等的专业 ToC预制菜公司,他们依托于线下门店基础进行预制菜销售,其门店大多由经销商和加盟商开设。第二种为盒马生鲜、叮咚买菜、美团买菜等企业。这类企业的优势为它有核心、稳定的客户群体,其客人需求多元化,在购买生鲜产品的同时可顺带选购部分预制菜产品。
由经销商或加盟商开店的销售模式的问题在于单店产出较低,无法做直营零售体系。经销商和加盟商都是小的个体工商户,其规模、人员、成本可控,单店产出不高,因此即便单店产出不够高也能吸引部分经销商和加盟商开店。
盒马、叮咚等零售企业做ToC预制菜路线核心在于客群稳定,其次在于较低获客成本,如果获客成本太高把利润做起来是有挑战的。零售企业做ToC预制菜应该有灵活度较高的供应链网络和供应链关系,客户群的需求具有多样化特征,不具备这样的网络往往无法很好地匹配这些客户的需求。供应链网络不丰富或者跟供应链关系不紧密,则无法开发很多菜品,更无法满足客户群体需求。
当前ToC预制菜在产品端处于摸索阶段,还处于早期阶段,跟烹饪市场相比凤毛麟角。盒马、叮咚买菜类型的公司灵活度较高,需要持续做新的产品尝试。
第一,零售企业做ToC预制菜SKU要丰富,因为客户群体需求的多样性导致其必须扩展所提供的产品品类。若是客户需求无法满足,则这些消费者更倾向于选择生鲜产品。
第二,产品层次要丰富。除了推一些客单价、毛利较低的产品外,还应引进小众产品,部分产品做引流,部分产品用来做利润。零售路线的ToC预制菜企业需要保证平均毛利,否则无法保证ToC 制菜的持续发展,甚至亏损。
第三,零售ToC预制菜企业需要做好消费洞察,更需要不断灵活调整产品。灵活调整产品不仅意味着产品不断上新,还意味着需要对产品做迭代升级。
最后,优化门店整体运营对零售ToC 预制菜企业也非常关键。
零售路线ToC预制菜市场潜力依然存在,而且天花板很高。不过对于味知香这种类型的ToC预制菜公司而言,提供的产品类型相对固定,从自营角度来讲无法形成良好业务模式。如果想要保持比较高的潜力,除了目前这类门店还可以进行其他尝试。
预制菜市场还有很大机会,但是潜力不是定制化预制菜,也不是零售路线的ToC预制菜,而是处于两种产品中间的ToB预制菜标品和产品路线的ToC预制菜。
从餐饮角度讲,国内餐饮连锁化率较低,绝大部分店铺是单店或者规模不大的连锁,他们的核心要求为在走连锁规模化的同时能保持原有特色,从而帮助店铺留住原有的核心客户群。
如果是很标准化的提供一些预制菜产品将导致同质化现象,进而导致餐厅的竞争力减弱。这些有特色的店铺的菜品是有差异性的,这使得此类餐厅放弃选择定制化ToB预制菜。
但这类型餐厅也需要产品为他们提供烹饪便捷化,现有ToB预制菜产品供给端没有迎合这类需求,也没有及时开发这类产品。因此,对于ToB预制菜,前路依然有很多探索空间。
ToB预制菜标品的缺点在于市场确定性较低,但是其市场潜力远远大于其他类型。目前国内餐饮连锁化率较低,跟市场需求相比较为分散。餐饮菜系庞大,每个菜系下还有若干餐厅类型,这导致了预制菜的需求非常分散,需要提供良好产品供给,根据不同的预制需求做好产品开发。
ToB预制菜标品的核心在于保持烹饪多样性,为餐厅后厨提供便捷化。梅菜扣肉、卤味、凉菜等食物的餐厅出品差异性不大,价格平价的餐厅可以提供一些成品标品,满足烹饪需求。在保证烹饪多样性、独特性的同时提供便捷化。
其次,ToB预制菜标品存在大单品逻辑。再次,ToB预制菜标品有机会实现可观的毛利,可以形成品牌壁垒。
ToB预制菜标品路线发展潜力较大,ToC预制菜走产品路线同样也是潜力巨大,与ToB预制菜标品有较多相似之处。
比如市场确定性,当前ToC预制菜还处于摸索阶段,相对确定性还未明确。因此需要提供丰富的供给迎合市场。就当前市场而言,ToC预制菜产品无法跟传统烹饪相比,能提供的产品较少。而且ToC预制菜的产品路线还有很多地方需要去做探索,这是它跟ToB标品的共同点。
ToC预制菜的市场较为分散,需求也呈现多样性。其烹饪方式、适合人群、菜品多样性等都有一定的复杂性。ToC预制菜的产品路线倾向于走大单品路线,但当前预制菜优质产品供应不足,能满足家庭烹饪需求的优质产品种类比较少,产品丰富度不足,无法替代生鲜产品。因此,还需要长时间的探索和积累。
其次,ToC预制菜的毛利率较为可观,有品牌壁垒,未来可能会出现很多ToC预制菜大单品公司,这类公司存在整合并购空间,未来可能会出现一些高价值公司。

预制菜、烹饪、方便食品、餐饮、其他

不论是预制菜也好、烹饪也好、方便食品也好、餐饮也好,或者其他的解决方案,背后都有一个核心,那就是作为消费者来说,日常中的每一餐是怎么解决的。
其中餐饮与烹饪肯定是比较高频的两种类型。方便食品解决类型小众,无法跟烹饪和餐饮比拟,不论是营养角度,还是从美食角度,方便食品能解决部分需求,但是提供不了核心的需求。
刚刚有提到一个非常核心的点:预制菜是在烹饪之下的,与生鲜以及生鲜冻品是一个平行的关系。也就是说预制菜并不是直接与方便食品、餐饮去竞争的,跟预制菜直接竞争的是生鲜。对于方便食品、餐饮形成直接竞争关系的是烹饪这种解决方案。
那这里就有一个非常核心的判断:如果一个人没有烹饪的习惯与需求,那么他几乎不会选择预制菜,或者说选择预制菜的频次相对而言是比较低的。所以说ToC预制菜瞄准的核心人群不应该是那些不做饭不烹饪的人,而应该是已经有烹饪习惯的人或者家庭。因为只有他们有烹饪习惯了,才有可能把预制菜作为以生鲜来烹饪的替代解决方案。
当越来越多预制菜提供的解决方案优于生鲜作为烹饪的方案,整个ToC预制菜市场才会越来越好、逐渐成熟,才会推动预制菜在C端市场的普及率、渗透率。这里面的核心就在于是否高频的使用、消费预制菜。
但从长远的角度,生鲜作为烹饪的解决方案是不可替代的。从预制菜的角度,不可能说预制菜完全取代生鲜或者大部分取代生鲜。未来两者会达到一种平衡。

预制菜真正的竞争者:生鲜及生鲜冻品等

当ToC预制菜与生鲜竞争时,或者说是否能够替代生鲜时,需要去平衡两者之间的差异、价值。生鲜要做许多处理,切片、切配、腌制等,在有些菜品中烹饪工艺还比较复杂,这个时候预制菜能够针对其中一些环节做预制处理,带来的便捷度就会很高,但同时能够保证烹饪及菜品保留它们的独特性、多样性,这种情况下ToC预制菜相比于生鲜就会有竞争力。
前面所提到的定制化ToB预制菜所提供的产品,对于ToC预制菜、ToB预制菜标品而言并不是一个很好的产品供给,原因就在于失去了烹饪的独特性以及多样性。因为目前大部分定制化ToB预制菜的菜品,都是一个菜一个包一个解决方案,它必须严格按照相应的步骤来操作,最终提供的是很标准化的产品。
所以整体上而言,ToC预制菜在产品开发以及需求挖掘上,还有许多探索的工作要做。
从短期来看,预制菜还不足以对生鲜构成竞争和挑战,因为目前还处于比较早期的阶段,尤其是对于ToB预制菜标品和ToC预制菜来说还不成熟的时候,还没有办法完全跟生鲜相提并论。所以短期内,ToC预制菜、ToB预制菜标品在思考竞争时,其实就是在跟自己竞争,如何去挖掘需求,如何去做市场培育,如何去提供丰富优质的产品供给等。
预制菜对于烹饪来说最大的价值是出品稳定、烹饪便捷、成本控制等,对于预制菜产品供给是否优质的评估就需要把这三个方面综合在一起,再对应到具体的需求,然后去看生鲜的解决方案中是怎么解决的。
如果说对比之下,预制菜的解决方案与生鲜的解决方案相比,所提供的价值没有特别明显,优势不是特别大的话,那对于ToC预制菜以及ToB预制菜标品而言,这种价值就不会特别高,这样的产品供给很难称之为好产品。
从中长期去看,只有ToB预制菜标品、ToC预制菜整个市场培育起来,需求被挖掘出来之后有丰富的优质供给时,那个时候的预制菜才有可能对生鲜构成非常有力的竞争与挑战。最终预制菜和生鲜会达到一个平衡,因为预制菜是有边界的,也就是说不可能所有的烹饪都能够通过预制菜的方式来解决。
因为有很多烹饪方式,生鲜可以做到不是特别复杂,这种情况下预制菜能去优化提升的空间是有限的。
那具体预制菜对于生鲜的的替代比例,可以去参考盒马、叮咚买菜中预制菜与生鲜的比例。未来预制菜与生鲜会形成什么样的格局,盒马与叮咚的数据可以作为一个参考。但由于阿里没有披露盒马详细数据,叮咚买菜也没有披露不同产品类型的GMV数据,所以目前没有办法了解到非常准确数据和比例。

预制菜、生鲜和生鲜冻品(小炒肉)

以小炒肉举例,预制菜小炒肉免去了切配、调理、腌制工序,但如果是一家单体店餐厅或者家庭,自己去做这样的处理相对而言是比较简单、并不会特别复杂的。如果针对ToB预制菜标品以及家庭烹饪来说,小炒肉预制菜的优势就不会那么明显。
前面也提到ToB预制菜标品以及ToC预制菜背后的需求是要保持烹饪的独特性与多样性,也就是说烹饪出来的菜品要有些差异和独特。但如果这种已经切配调理好的小炒肉预制菜来说,出品都是一致的,这种差异性和独特性就缺失了。
不过对于连锁餐厅来说,小炒肉预制菜的价值就会比较高,因为旗下各个餐厅要保持出品稳定、口味一致,当连锁餐厅向定制化ToB预制菜企业提出相应的需求以及标准之后,出品就可以保持稳定、口味一致性了,而且还可以让后厨烹饪实现了便捷化。
这种产品对于家庭烹饪以及餐饮单店来说不仅仅是烹饪便捷化,还需要保留烹饪的独特性以及多样性。


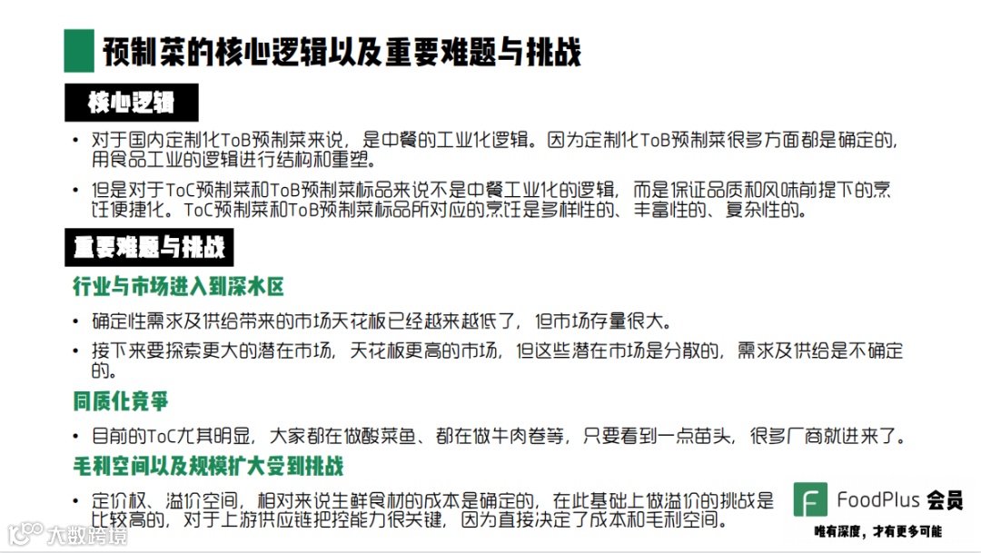
在预制菜行业,我们经常会听到一个说法,预制菜是中餐工业化的逻辑。但我们认为对于定制化ToB预制菜来说是符合这个逻辑的,但ToB预制菜标品以及ToC预制菜就不是这个逻辑,不是餐饮工业化的逻辑,因为后两者要保持烹饪的独特性和差异性。这是我们认为预制菜行业非常核心的逻辑。
与此同时,对于整个预制菜行业来说,如果要进一步发展,其实是遇到一些难题和挑战的,以下是我们一些思考和观察。
第一,整个行业已经进入到深水区,怎么理解深水区,也就是我们以前从来没有到达过的地方,目前预制菜行业想要进一步发展,就必须进入到以前没有到达过的地方。
当所有公司都要进入到深水区时,不同类型的公司其实是处在同一起跑线上的。同时,进入深水区之后,要把路探出来、市场开拓出来,就需要付出更多的时间与精力,需要更长时间的探索,各个方面的探索。
第二,整个行业同质化竞争已经非常严重,对于ToC预制菜来说是非常明显的,比如在中式预制菜中酸菜鱼是发展比较好的单品,但这个市场起来之后,很多家都在做酸菜鱼产品,仔细去看会发现每家在做的酸菜鱼产品差异并不大。
当领先者不再领先,也不具备差异时,除了企业自身实力之外,能够带来竞争优势的就是价格,这种同质化竞争已经是在消耗行业了。
第三,毛利空间以及规划扩大都受到了挑战,定制化的ToB预制菜就不说了,毛利空间肯定是比较有限的。目前的ToC预制菜也遇到这个问题,即产品很难做出溢价。因为生鲜食材成本是确定的,如果这个时候跟生鲜价格去做对比,当没有多大优势时,预制菜与生鲜的可比性就会弱一些,降低竞争力与吸引力,当在价格上做出一定吸引力出来时,就会侵蚀毛利空间。
规模化的挑战,不论对于哪一种类型的预制菜企业都在面临这个问题。对于定制化ToB预制菜企业来说,规模扩大,可能就需要跨区域建厂,这个时候可能就涉及到需要开发新的客户,针对新市场重新挖掘连锁餐饮客户的需求,这会增加难度。
对于ToC预制菜来说也同样面临规模化扩张的问题,一方面是整个市场处在优质供给缺乏的阶段,同质化竞争又比较激烈,这种情况下要持续扩大规模是有难度的。
另一方面,对于专业化ToC预制菜公司来说,比如味知香、好得睐是走零售路线的,好得睐相对于味知香规模会更大一些,而味知香的营收体量还没有达到10亿,每年的增长并不属于非常快速的,这跟门店业态以及菜品都有很直接的关系。©FoodPlus
