
《中国餐饮供应链指南2024(半成品预制菜篇)》重磅出炉!本期将重点介绍半成品预制菜领域相关政策、发展历程和市场规模,重点领域的产品概况、市场需求以及半成品预制菜优质的供应商等。
题图:图虫创意
本文由红餐智库(ID:hongcanzk)原创首发
随着餐饮业连锁化、工业化步伐的加快,B端市场对于半成品预制菜的需求呈现出稳步增长的态势。与此同时,预制菜行业负面舆论频发,受到部分消费者和餐饮企业的质疑和抵制,多家预制菜企业业绩集体下滑……半成品预制菜未来将何去何从?
为了让行业人士更清晰地了解半成品预制菜行业的发展情况,近期,红餐产业研究院推出了《中国餐饮供应链指南2024(半成品预制菜篇)》。
健康、营养成预制菜企业研发热点
2023年以来,多地出台了预制菜生产许可审查方案,提高行业准入门槛。特别是随着2024年3月,市场监管总局、教育部等六部门联合印发《关于加强预制菜食品安全监管,促进产业高质量发展的通知》,首次在国家层面明确了预制菜的范围,强化预制菜食品安全监管,明确了推动预制菜食品安全标准和质量标准体系建设的方向。
而地方层面,多个省市发布了预制菜生产许可审查方案,对预制菜的定义、分类、生产场所、储存条件、工艺流程、管理制度进行规定,规范市场准入条件,加强企业资质审查。
比如,上海、鹤壁等部分地区还为具有预制菜生产需求的企业,颁发了包含预制菜的食品生产许可证,引导当地的预制菜产业标准化、规范化发展。

官方定义的发布、预制菜生产许可审查方案的出台,对产业端、市场端都带来了一定影响。这将提升消费端的认知,为产业规范化发展带来积极意义。
同时,围绕健康发力、打破消费端对预制菜“不健康、重油重盐、营养结构不合理”的印象,成为众多预制菜企业的共识。
比如,2023年温氏食品与昆明中药厂联合推出了参苓鸡系列药膳预制菜,主打健脾养胃。叮咚买菜推出低卡低脂预制菜,在部分菜品介绍页明确标注营养成分和热量。
此外,一些药企也开始涉足药膳预制菜业务。2023年8月,医药企业浙江震元股份有限公司发布了百合玉竹排骨汤料等多款药膳预制菜。

多地抢抓预制菜发展机遇,
助推产业集群发展
现阶段,我国预制菜产业发展主要依托于具有生态资源的沿海地区与传统农业强省,其中广东、山东、四川、河南、湖南、福建、浙江等成为具有预制菜规模化产业园区的代表省份。
依托丰富的渔业资源和深厚的餐饮文化基础,广东形成了以水产为特色的预制菜产业,同时还培育出盆菜、汤品、烧腊卤味等特色预制菜产业链。
湛江作为国内金鲳鱼、对虾的重要产区,形成了种苗、饲料、养殖、加工的金鲳鱼、对虾全产业链。珠海是白蕉海鲈的重要产区,年产量约占全国五成,实现了海鲈鱼的全产业链发展。
佛山顺德盛产鳗鱼,构建了鳗苗培育、鳗鱼养殖加工、出口的全产业链。这些地区的预制菜企业,依托原料优势,将特色水产食材打造为预制菜产品。
此外,不少认知度较广的传统粤菜也被研发为预制菜,如白切鸡、广府炖汤、豉油鸡、盆菜、乳鸽、牛杂、卤鹅等。
山东:肉禽调理品、海鲜预制菜、速冻蔬菜多点开花
山东是我国的农产品加工大省,同时又具备临海的地理优势,预制菜产业呈现出多点开花的局面,构建了肉禽调理品、海鲜预制菜、速冻蔬菜等特色预制菜产业链条。
其中,烟台形成了完备的鸡肉预制菜生产加工产业,全国5家白羽肉鸡上市公司,烟台就占4家。同时,沿海的地理位置,也让海鲜预制菜成为烟台的特色产业之一。潍坊则是全国四个年产蔬菜千万吨级、肉百万吨级的城市之一,当地形成了完备的果蔬加工、肉类调理品产业链条。炒鸡是临沂的特色美食,临沂形成了从养殖、屠宰、加工、销售为一体的炒鸡全产业链。这些地区的企业也依托当地的资源禀赋来发展预制菜业务。
烟台白羽肉鸡产业发达,当地多家鸡肉制品生产企业都在深化布局鸡肉预制菜。
2023年5月,春雪食品发布了16款预制菜新品,包括孜然鸡心、糖醋鸡块、小炒鸡、糖醋鸡翅根、虎皮鸡爪等。2024年上半年销售鸡肉调理品(预制菜)2.66万吨。
仙坛股份的预制菜产品2023年首次进入线下商超渠道,其预制菜产品以鸡肉深加工为主,包括韩式炸鸡、炭烧鸡块等。2023年预制菜实现营收2.63亿元,同比增速达52.77%。2024年上半年预制菜产量1.27万吨,同比增长59.09%。
四川:川调企业助力预制菜味型研发,着力打造川味小吃、川菜等预制菜产业链
川菜不少菜品和小吃的知名度和接受度较高,这为其研发预制菜、打开消费市场提供了基础,当地形成了川味小吃的完备生产加工链条。乐山的钵钵鸡、椒麻鸡、甜皮鸭、跷脚牛肉,自贡的冷吃兔,成都的兔头等产品生产加工链条完整,吸引了不少企业布局。
此外,四川调味料企业众多,为预制菜产品的味型研发带来了有利条件。
目前,幺麻子、新雅轩、川娃子、天味食品等川调企业也在发展预制菜业务。其中,天味食品参股了上海麦金地、北京千喜鹤等2家团餐企业,以团餐特渠为切入口,探索预制菜业务;新雅轩旗下的子品牌川肴妹定位预制菜,布局了藤椒鸡丁、红烧肉、五香卤鸡腿等预制菜产品,主要服务于B端餐饮渠道。川娃子也布局了预制菜业务,推出过多款预制菜产品,包括小酥肉、水煮鱼片、毛血旺等,在渠道布局上实行B+C双轮驱动。
此外,川菜多款菜品也成为行业内的大单品,吸引众多企业入局。例如小酥肉、酸菜鱼、香肠、鱼香肉丝、宫保鸡丁等。其中,新希望六和将小酥肉打造为月销过亿的大单品;酸菜鱼则是众多预制菜企业的标配产品,并且出现了主打酸菜鱼的预制菜品牌,如以酸菜鱼为核心大单品的叮叮懒人菜。

产品细分口味创新,
行业涌现更多大单品
预制菜产品的口味、出品形态正在变得多元化,鳗鱼、刀鱼等更多小众食材被挖掘并研发为预制菜,行业内也涌现出更多大单品。
目前,水产预制菜领域除了酸菜鱼、小龙虾等传统大单品外,虾滑、牛蛙、鳗鱼等也受到更多企业关注和布局。
虾滑作为火锅中受欢迎的食材,随着连锁火锅品牌的增长,需求不断升级,企业在原料、形态、应用场景进行创新。
北海、湛江等重要养虾基地,不少水产加工企业都布局了黑虎虾虾滑产品,包括北海逮虾记食品有限公司、北海宏方水产有限公司、北海市海女湾水产有限公司、北海市海庆兄弟水产有限公司、北海市海帆冷冻食品有限公司、湛江市恒和水产有限公司、广东虹宝水产开发股份有限公司、湛江市碧丽水产有限公司等。
还有一些企业结合多种食材如墨鱼汁、腐竹等,积极研发“虾滑+”产品。例如,2023年,逮虾记上新了飞鱼籽虾滑、腐竹虾滑等产品,还与珮姐火锅联合开发了墨鱼汁马蹄虾滑。

小龙虾
伴随着产量的增长和养殖技术的日益成熟,小龙虾的工业化生产水平不断提升小龙虾预制菜成为多家预制菜企业重点培育的大单品。
比如信良记,小龙虾作为其核心单品,具体产品包括麻辣小龙虾、蒜香小龙虾麻辣虾尾、蒜香虾尾等,此外,信良记还推出了香辣烤鱼、懒人酸菜鱼、香辣大闸蟹、香辣田螺、麻辣花蛤、麻辣双鲍等产品。
此外,小龙虾重要产区湖北出现了一批主打小龙虾预制菜的企业。比如,湖北莱克会品科技有限公司、潜江市昌贵水产食品有限公司等,这些企业主打小龙虾预制菜,并将产品销往了海外。安井食品则通过收购湖北的新宏业、新柳伍两家企业切入小龙虾预制菜赛道。

牛蛙
随着牛蛙赛道的进一步发展,消费者对牛蛙这一食材的接受度变高,同时助推了牛蛙预制菜的发展。有行业人士认为,牛蛙有望成为下一个水产预制菜大单品。而牛蛙预制菜的潜力也被众多预制菜企业所看好。
例如,2023年底,安井食品首个专业预制菜生产基地洪湖安井工厂封顶,该基地以牛蛙与藕制品为主打产品。汕头水产加工企业顺盛水产2023年成立了新公司广东蛙嘟嘟食品有限公司,专注牛蛙预制菜的生产加工。国联水产则继续布局牛蛙预制菜,并将牛蛙作为亿元级大单品来投入。
而广东作为牛蛙主产区,省内多家水产加工、水产饲料生产企业都布局了牛蛙预制菜。比如,广东泓臻食品有限公司的免浆牛蛙;广州市盛洋食品有限公司布局了牛蛙块、辣卤牛蛙等产品;广州绿程水产有限公司子品牌田源程,主营免浆牛蛙;汕头市冠海水产科技有限公司的牛蛙预制菜远销海外。

作为水产预制菜传统大单品,酸菜鱼预制菜的入局企业颇多。除了一些入局较早的企业,近些年陆续也有其他玩家的加入。例如,思念食品2023年在上半年就推出了思小灶系列酸菜鱼。显然,酸菜鱼预制菜在市场上的热度依旧。

鳗鱼预制菜的重要消费场景是日料店,产品包括蒲烧鳗鱼、白烧鳗鱼、鳗鱼寿司、鳗鱼段、鳗鱼片,口味也以日式风味为主。莆田市涵江区海之汇水产食品有限公司、福州市长乐区太平洋食品有限公司等企业主要生产日式风味的鳗鱼预制菜产品。

畜禽预制菜领域,肥肠、烤肠成为多家预制菜企业的重要布局方向。餐饮行业一些热度较高菜品,如猪肚鸡、冒烤鸭、烧鸟、小酥肉等,也受到预制菜企业关注,推出了相关产品。
伴随着健康养生风潮兴起,猪肚鸡赛道不断扩容。餐饮市场上也出现了不少猪肚鸡品牌。在预制菜领域,不少企业也开始布局营养滋补的猪肚鸡预制菜。
其中,正大食品的胡椒猪肚鸡是热销产品,猪肚鸡为叮叮懒人菜的大单品之一。2024年1月,三全食品上新了靓汤猪肚鸡预制菜。
与此同时,猪肚鸡的口味、食材选择也在不断创新,预制菜企业通过研发推陈出新,比如食材搭配上不再局限于胡椒、枸杞等传统食材。其中,正大食品推出潮汕咸菜白果胡椒猪肚鸡和酸爽味型的猪肚鸡预制菜。

小酥肉
小酥肉的吃法多样,既可以烹煮,也适合煎炸,消费场景多样,吸引了不少肉制品加工企业入局。
其中,新希望六和旗下的美好食品,将小酥肉预制菜打造成了月销过亿的大单品。2023年,美好食品小酥肉的年销售额已达13亿元,占据“小酥肉”品类市场份额第一。
除了传统以猪肉为原料的小酥肉,不少企业还研发了其他肉类食材为原料的小酥肉预制菜产品。比如,鲜美来、北海海拓渔港、蓝雪食品、春雪食品等分别以鳕鱼、虾滑、鱿鱼、鸡肉为原料研发了小酥肉预制菜产品。

肥肠的应用场景广阔,涮、煮、熘、炒、烤、煎、卤皆宜,在川渝火锅、粉面、中式正餐、烧烤等赛道中均有所运用。2023年以来,肥肠成为多家预制菜企业部署的重要单品,美好食品、龙大美食、亲热集团等企业争相推出相关产品,其中龙大美食的肥肠系列预制菜2023年销售额突破3亿元。
在一众企业的推动下,肥肠预制菜的口味也更多元,比如盒马推出椒蒜肥肠。此外,“肥肠+”预制菜产品热度走高,肥肠鸡、肥肠鱼、啫肥肠、烤肥肠等产品不断涌现。

其他预制菜
除了水产预制菜、畜禽预制菜,不少蔬菜、烘焙食品也被研发成了预制菜,适用场景、出品形态愈加丰富。比如,马铃薯、外婆菜、莲藕等蔬菜,吸引了一些上游企业布局。蛋糕、泡芙、曲奇、蛋挞、贝果等西式点心,成为不少企业重点布局的产品。
薯条是西式餐饮中的常见菜品,消费场景运用较为广泛。随着西式快餐品牌加快拓店,B端餐饮需求增长,也带动了越来越多供应链企业布局冷冻薯条。
多家已在国内建厂的海外薯条生产商,不断加码扩建。2023年底,蓝威斯顿在乌兰察布兴建的新工厂开业,总投资约2.5亿美元。2024年4月,麦肯食品上海公司入驻了闵行虹桥国际中央商务区。
国内不少企业也在积极布局冷冻薯条产品。比如,从事薯制品的研发生产的雪川农业集团,目前拥有直切薯条、裹粉薯条、异形薯条等多类产品,产品包括薯条、薯饼、薯球、薯角等,其冷冻薯制品已出口至30多个国家和地区。

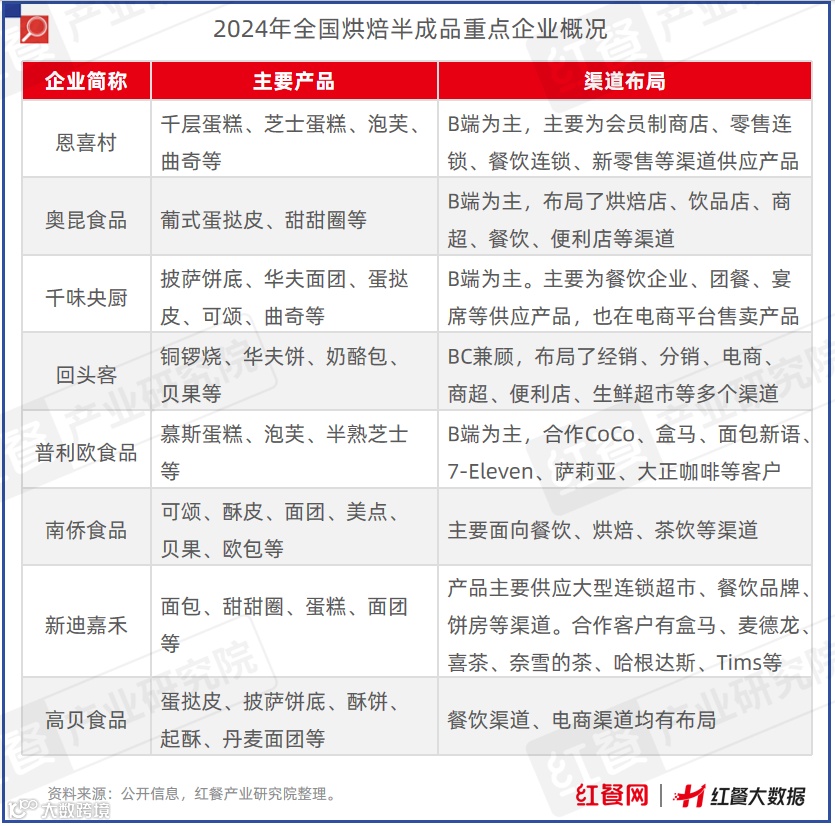
烘焙半成品
目前,国内多家企业都布局了烘焙半成品产品。其中,奥昆食品培育了葡式蛋挞皮、甜甜圈等大单品,葡式蛋挞皮的年销量已突破10亿个。2023年,主要从事中西式糕点、休闲食品研发生产的企业回头客推出了奶酪铜锣烧、奶酪蛋糕、藤椒鸡肉贝果等多款预制烘焙产品。
恩喜村专注中高端冷冻烘焙食品的研发、生产及销售,拥有千层蛋糕、蛋糕卷慕斯芝士蛋糕、泡芙、冰皮大福、曲奇等多系列产品,主要为会员制商店、零售连锁、餐饮连锁、新零售供应产品,山姆会员商店为其客户。
南侨食品的预制烘焙产品主要有冷冻面团和预烤焙产品,合作客户涵盖了国内外烘焙业者、高端酒店、新中式点心、茶饮、咖啡、商超量贩、空厨、公司、学校、团膳、食品加工厂等。

半成品预制菜企业推介
在报告的最后,为了让餐饮同行更清晰地了解和认识半成品预制菜类企业,红餐产业研究院特别收集并整理了餐饮半成品预制菜类各个细分领域(肉禽蛋、水产、果蔬、烘焙乳品、其他等)300+的企业黄页,包含该企业主营业务、联系方式等信息,可以帮助餐饮人清晰地了解企业,并与企业第一时间建立联系。
△图片来源于图虫创意
《中国餐饮供应链指南2024》,是由红餐产业研究院编撰的关于餐饮上游供应链的报告指南,旨在帮助餐饮企业更好地理解餐饮供应链,精准地找到自己所需要的供应链企业信息,有效降低因信息不对称带来的运营成本。《中国餐饮供应链指南2024》分为调味料篇、食材篇、半成品预制菜篇、设备用品及数字化篇、冷链物流及设计篇,分成五期以报告形式发布。
第一期,《中国餐饮供应链指南2024(调味料篇)》(往期回顾:限时免费下载!《中国餐饮供应链指南2024》(调味料篇)发布),介绍了调味料发展现状,当下比较热的复合调味料其口味、创新趋势、定制的要求等,并推介一些优质的调味料企业。
第二期,《中国餐饮供应链指南2024(食材篇)》(往期回顾:限时免费下载!《中国餐饮供应链指南2024》(食材篇)发布),重点介绍了食材产业相关政策、发展历程和市场规模,重点领域食材的价格走势、产品概况、市场需求以及上游餐饮食材优质的供应商等。
为了让餐饮产业从业者更清晰地了解当下半成品预制菜的发展现状和趋势,红餐产业研究院特推出了《中国餐饮供应链指南2024(半成品预制菜篇)》的电子版。更详尽的内容信息,大家可以下载免费的电子版查阅,可以通过以下方式限时获取!
获取方式:在“红餐智库”微信公众号后台,发送“半成品预制菜”,即可获取全文版。
步骤一:关注【红餐智库】微信公众号;
步骤二:在后台回复“半成品预制菜”即可限时获取本报告的完整版。
