
本文授权转载自公众号:考西叶氏美中法律在线


对于美国公民,宪法赋予了他们持枪的权利。

对于非美国公民或永久居住居民,根据18 U.S.C. 922 (d)(5), (g)(5) and (y)(2); 27 CFR 478.11 and 478.32(a)(5) 移民签证的持有人可以合法购买枪支(An alien legally in the U.S. is not prohibited from purchasing firearms unless the alien is admitted into the U.S. under a nonimmigrant visa and does not meet one of the exceptions as provided in 18 U.S.C. 922(y)(2), such as possession of a valid hunting license or permit)。因此持有非移民签证的人(例如H、L、O、F、J等签证类型),满足以下几种情况的一种,都有可能可以合法购买并持有枪支:
⦁ 拥有有效持枪证/狩猎执照或许可证等证件;
⦁ 入境美国的目的为参加狩猎或射击等活动(比如体育竞技类比赛);
⦁ 外籍政府的特定官员代表;
⦁ 友好外籍政府入境美国参与执法行动的执法人员。
1968 年《枪支管理法》18 U.S.C. § 922 (d)对有权购买、持有枪支的人的范围进行了规定,为了防止危险分子获得枪支,该法禁止以下人员购买、持有枪支:
⦁ 被联邦法院判处 1 年以上有期徒刑刑罚的人(因违反商务管理而受罚的除外) ;
⦁ 违禁药物的非法使用者;
⦁ 被宣判患有精神疾病的人,或正在精神康复中心疗养的人;
⦁ 违法或非法在美国居住的外国人以及通过非法途径进入美国的外国人;
⦁ 因违反军队纪律而被军队开除的人;
⦁ 被地方法院责令禁止骚扰、接触其伴侣或子女的人;
⦁ 丧失美国国籍的人;
⦁ 家庭暴力犯罪者。

步枪、散弹枪及其弹药禁止销售给十八周岁以下的人;二十一岁以下的人禁止购买手枪或手枪弹药。
绿卡持有者或美国公民也不得代为他人购买枪支,因为美国联邦枪支管理条例规定,买枪必须是自买自用,不能为他人代买。
对于非法或者无记录外国人,上诉法院支持非法或者无记录的移民者不能持有枪支, 因为一个合法进入美国的非移民者在非特殊情况下尚且不能拥有枪支。简单说,如果你在美国非法拥有或者持有任何种类的枪支都会被起诉罪名。最严重的起诉是高达5年监禁的四级联邦罪。
美国对枪支对法律除了联邦法以外,每个州还有自己对州法。各州关于公开持武的法律各州甚至某些城市规定各不相同。
根据2002年国土安全法第十一编公法107-296, 美国烟酒枪炮及爆炸物管理局 Bureau of Alcohol, Tobacco, Firearms and Explosives (ATF) 于2003年1月在司法部内将其设立为独立部门。ATF的任务是保护社区免受暴力罪犯,犯罪组织,非法使用和贩运枪支,非法使用和储存炸药,纵火和炸弹袭击,恐怖主义行为以及酒精和烟草制品的非法转移。

了解更多关于枪支的分类和联邦条规:
https://www.atf.gov/firearms/tools-services-firearms-industry
根据州法不同,美国每个州都有各自的获取枪支的程序。此文中,我们使用了爱荷华州和明尼苏达州作为示例。

爱荷华州
爱荷华州重点枪支法条是爱荷华州法典第724章和行政规章661第91章。这些规章包括了爱荷华州的武器法律和武器许可证的签发。据爱荷华州州法725.15条,购买步枪或散弹枪不需要许可证。想要拥有任何手枪或者左轮手枪,必须先获得一个全年的许可证。为了取得许可证,一个人必须要符合三个条件 1) 21岁或以上;2) 没有任何联邦犯罪的定罪;3) 没有被联邦法律规定不能拥有枪支。你必须符合爱荷华州的居住要求,即:你必须要在爱荷华州有一个永久性的住所(永久性不一定是指别墅,公寓也符合要求),并在爱荷华州已经逗留90天以上。


根据爱荷华州法律,携带武器非专业许可证是由申请人所在的县的警长签发给爱荷华州居民的。有些爱荷华州警长办公室正在使用网上版本的申请表。申请人应向申请人所居住的县的警长办公室查询以获取有关申请程序的详细信息,包括营业时间,办公地点和被接受的付款方式。
手枪或左轮购买许可证申请表:
https://dps.iowa.gov/sites/default/files/administrative-services/weapons/AppPermitAcquirePistolRevolver.pdf
携带许可证申请表:
https://dps.iowa.gov/sites/default/files/administrative-services/weapons/AppIAPermitCarryWeapons.pdf
爱荷华州管控枪支的部门是爱荷华州公共安全部门Iowa Department of Public Safety (DPS)。下方是在爱荷华州获取枪支中常见的问题:


根据明尼苏达州法典,购买或转让大多数长枪(例如步枪)不需要许可证。未经许可在公共场所携带步枪或散弹枪是非法的,除非在有限的情况下,例如往返于枪店,枪展或在合法狩猎或目标射击时。购买许可证需要执法机构将进行一系列与背景相关的检查,以确保您符合州法律规定的资格要求。这些检查完成后,将签发为期一年的手枪购买许可证。
购买许可证申请表:
https://dps.mn.gov/divisions/bca/bca-divisions/administrative/Documents/Permit-to-Purchase-Transfer-Application.pdf
携带许可证包含了购买许可证的功能,无需单独申请购买许可。携带许可证有效期为五年,并授权在此期间内无限制购买。要从联邦政府授权的经销商处购买长枪,购买者必须通过FBI的国家即时犯罪背景调查系统National Instant Criminal Background Check System (NICS)进行背景调查。那些想从联邦政府许可的经销商处购买手枪或半自动军事式攻击武器的人,必须拥有携带许可证或购买许可证。
获得携枪许可证申请人 1) 年龄必须至少21岁;2) 必须完成填写申请表;3) 必须没有根据明尼苏达州法规624.714被禁止拥有枪支;4) 得在犯罪帮派调查系统中出现;5) 如果您居住在明尼苏达州,那么您申请许可证的县必须为您居住的县。非居民可以向任何明尼苏达州的县警长申请;6) 必须提供完整的授权枪械训练证书,由认证讲师进行的培训必须在原始或续签申请后的一年内完成。
携带许可证申请表链接:
https://dps.mn.gov/divisions/bca/bca-divisions/administrative/Documents/Permit-to-Carry-a-Pistol-Application.pdf
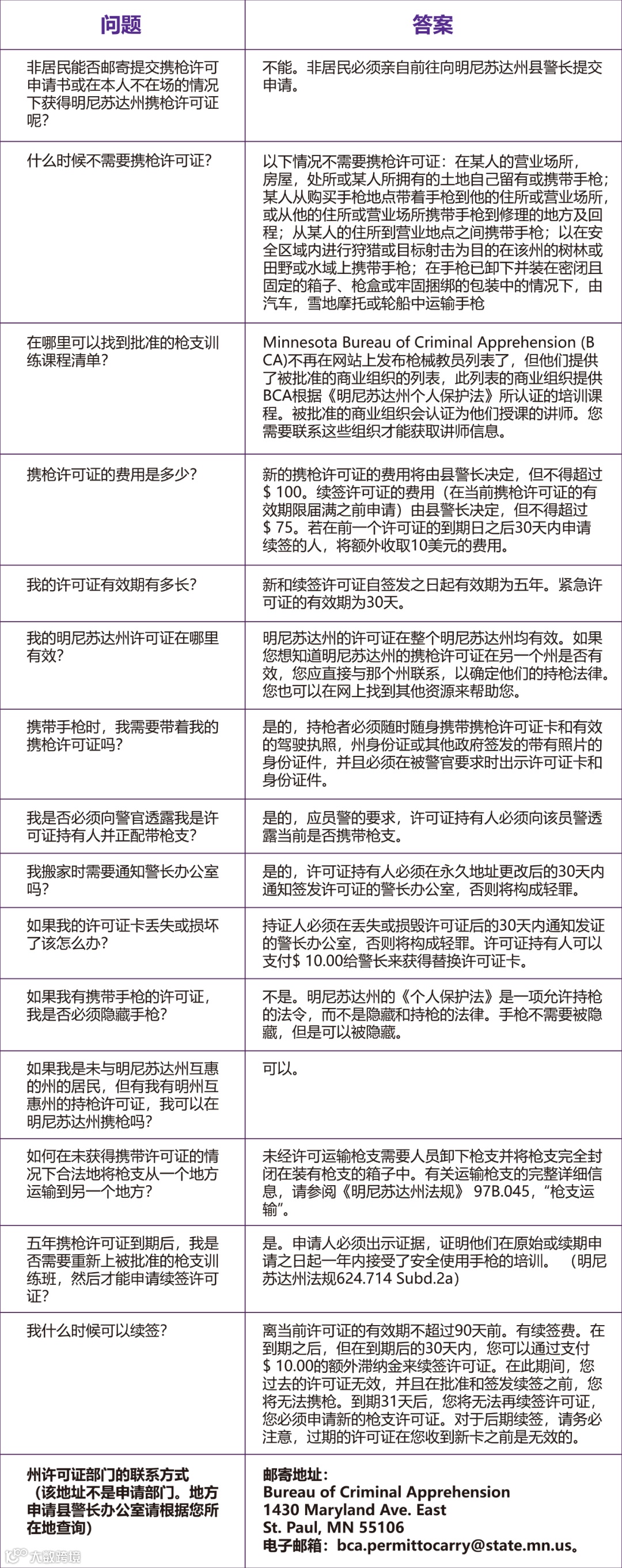
明尼苏达州居民可以通过向申请人居住地的县警长办公室County Sheriff’s Office提交申请和其他相关文件来获得携带枪支许可证或购买证。非居民则可以向任何明尼苏达州的警长部门申请。下方是在获取枪支中常见的问题:

在美国,公开携带(Open Carry)是指在公开场合公开携带枪支的做法,与隐蔽携带不同,在这种情况下,普通观察者看不到枪支。在本文中“携带”表示枪支在人身上,皮套内或附在吊带上易于取用。直接在手中“携带”枪支,特别是在射击姿势或战斗姿态下,也被称为“舞弄(Brandishing)”,可能构成严重犯罪,但这不是本文中讨论的“携带”方式。近年来,在美国枪支拥有者在日常工作中公开携带枪支的做法有上升的迹象。以下是相关常用术语和不同州携带枪支管控的类型:

由于每个州法典不同,以下是爱荷华州和明尼苏达州对携带枪支的进一步限制:
根据爱荷华州州法724.4条,一个人这样携带武器必须要在身上同时持有隐蔽携带许可。这个人必须在警察询问时向其展示该许可证。对于非法或者没有记录的外国人,拥有或者持有枪支就是违法的,所以隐蔽携带许可证是没有可能依法获得的。一经发现,这个人可能会被起诉拥有枪支的四级联邦罪和携带枪支的非常严重的轻罪。
在明尼苏达州的限制相比与爱荷华州略为宽松。希望在公共场所携带隐藏式或非隐藏式手枪的个人必须拥有许可证,并应按照执法人员的要求展示携带许可证。该携带许可证允许个人在将手枪携带在衣服里或身上,或在汽车,雪地摩托或轮船上。个人必须获得携带许可证,才可在公共场合携带手枪。法律上没有关于是否必须隐藏该武器的规定。
校园携带枪支限制:
在爱荷华州,在任何情况下,爱荷华州法724.4B都适用。这条法令特别禁止携带任何种类的枪支(不论有没有隐蔽)到校园区域。任何人违反了这条法规被视为四级联邦罪,最多监禁可达5年。
在明尼苏达州,在有限的情况下,可以把枪支携带到校园。执法人员、参加军事训练的军事人员或学生、参加学校的枪支安全或枪法活动的个人、在学校举行的枪展的参与者以及获准携带并获得校长或其他人书面许可的个人或地区高级管理人员可能在学校携带枪支。以上被授权携带手枪的人可将其存放在车辆中。在几乎所有其他情况下,在学校携带枪支,携带复制品枪支或BB枪都是犯罪。
以下是各个州公共场合携带枪支的类型:
△上图来源于Wikipedia
由于每个州和州内地方枪支政策会有不同,本篇文章只以爱荷华州和明尼苏达州的枪械法律作为示例,解释了一些购买及持有枪支的常识问题。另外,在各州内,每个郡县和每个城市都分别有其枪支法律,甚至可能比国家或者州级法律更加严格(比如,城市规章反对在城市禁区内射击),想要购买和携带枪支的人,应当去了解和遵守他们所在城市和郡县的特定法律。
Jonathan Causey (乔恩·考西) 是我们的首席律师之一,明州和爱荷华州双执照律师,具有深厚跨囯和跨州商业和刑事案件功底、拥有丰富的成功案例的首席律师,庭审诉讼强势有力辩护人。如果您想要拥有一支枪械,或者担心于拥有枪械相关的问题,您可以通过下方联系方式和我们的律师沟通来了解你的合法权益。




长按二维码进入后,请点击Telegram
点击上方标题阅读推荐文章 ▲
有奖征稿:
欢迎投稿!投稿请联系舒戎飛(Randi Shu),微信ID:usa001888。加微信请注明:投稿。投稿电子邮箱:gny-editor@usacmedia.com
如果此文由【大纽约生活网 GNYLife.com】独家约稿、创作,此作品未经授权,严禁转载,否则追究法律责任。如果此文由本网独家整理编辑,取自网络的图片属于原作者。文章内容仅代表作者本人观点,不代表本网观点或立场。编辑致力于保护作者版权,部分作品来自互联网,如涉侵权,请联系删除。微信号:NJChineseMedia。



