可以围绕IC 4017、IC 4093和IC 4013构建五个简单但有效的电子触发器开关电路。我们将看到如何实现这些电路,通过交替按下单个按钮或通过触摸板来交替打开和关闭继电器,进而通过按一下按钮来切换电子负载,例如风扇、灯或任何类似的电器。
什么是触发器电路
触发器继电器电路采用双稳态电路概念工作,其中它具有两个稳定阶段(开启或关闭)。
在实际应用电路中使用时,它允许连接的负载通过按钮或触摸板响应外部开/关切换触发器,交替地从开状态切换到关状态,反之亦然。
因此,基本上,它是一个单按钮继电器开/关电路,它将交替打开和关闭继电器和连接的负载,以响应按钮或触摸板的交替按下。
在下面的例子中,我解释了如何制作基于4017 IC和4093 IC的触发器继电器电路。
它们被设计用于通过按钮响应交替触发,并相应地交替操作继电器和负载,从开启状态到关闭状态,反之亦然。
只需添加少量其他无源元件,电路就可以通过手动或电子方式准确切换后续输入触发器。它们可以通过外部触发器手动或电子平台进行操作。
一、使用IC 4017的简单电子拨动开关触发器电路
第一个想法是关于围绕IC 4017构建的有用的电子触发器拨动开关电路。这里的元件数量最少,并且获得的结果总是达到标准。
参考图,我们看到IC已连接到其标准配置,即在其引脚#14处施加的时钟的影响下,其输出处的逻辑高电平从一个引脚转移到另一个引脚。
时钟输入端的交替切换被识别为时钟脉冲,并在其输出引脚转换为所需的切换。整个操作可以通过以下几点来理解:
警告:电气实验可能是危险的!通过使用此文章内容时,您确认已意识到这一事实,并希望自己承担风险!
零件清单
R4=10K,
R5=100K,
R6,R7=4K7,
C6,C7=10µF/25V,
C8=1000µF/25V,
C10=0.1,圆板电容 (DISC),
所有二极管均为1N4007型,
IC=4017,
T1=BC 547,
T2=BC 557,
IC2=7812
变压器=0-12V,500mA,输入符合区域规格。
1. 工作原理
然而,只需将上述任意一个引脚连接到复位引脚#15,就可以随时停止并重复此过程。
例如(在当前情况下),IC 的引脚# 4连接到引脚# 15,因此,每次序列(逻辑高)到达引脚#4时,序列将受到限制,并且将反弹回其初始位置(引脚#3),并且循环重复。
这仅仅意味着现在序列来回从引脚#3切换到引脚# 2,构成典型的切换动作。
每当在T1基极施加正触发电压时,它就会导通并将IC的14号引脚拉低至地。这使IC进入待机状态。
因此,每次T1手动或通过外部电路接收到触发时,都会重复该过程。
现在让我们看看如何升级上述IC 4017概念,以便通过单个按钮操作10个可能的电气负载。
-
交流开关S1首次开启时,交流负载1应开启并保持开启状态,直到S1关闭。在此操作期间,交流负载2应保持关闭状态。
-
第二次打开S1时,交流负载2应打开并保持打开状态,直到S1关闭。在此操作期间,交流负载1应保持关闭状态。
-
第三次打开S1时,两个交流负载都应打开,并保持打开状态,直到S1关闭。4.第四次打开S1时,操作循环应重复步骤1、2和3中提到的。
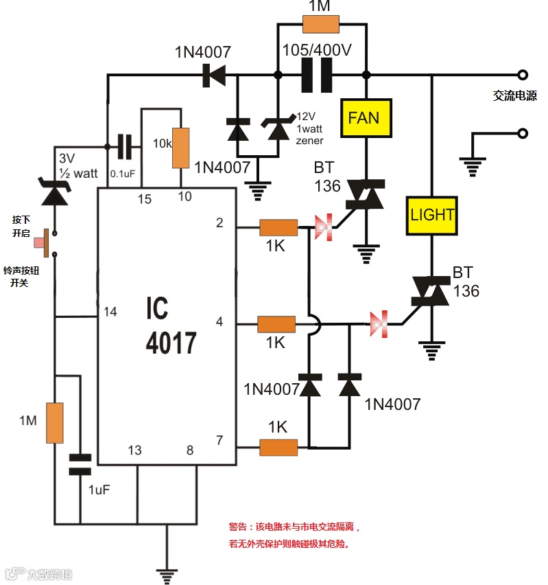
该设计用于公寓的单人客厅里。房间里的线路比较隐蔽,风扇位于屋顶的中央。该灯将与风扇并联,作为房间的中心照明。屋顶中心没有额外的电源插座。唯一可用的插座是风扇插座。
为了不从配电盘到中央灯单独布线。为此设计一个逻辑电路,可以检测电源的状态(开/关),并相应地切换负载。
对于使用中心灯,又不希望一直打开风扇,反之亦然。每次电路通电时,最后已知的状态应触发电路的下一次操作。
下面显示了一个定制用于执行上述功能的简单电子开关电路,无需MCU。使用铃按钮式开关对所连接的灯和风扇执行顺序切换。该设计是不言自明的。
警告:电气实验可能是危险的!通过使用此文章内容时,您确认已意识到这一事实,并希望自己承担风险!
根据新的不同需求,上述设计可以修改为无需按钮即可工作......即使用主输入侧的现有ON/OFF开关来生成指定的切换序列。
警告:电气实验可能是危险的!通过使用此文章内容时,您确认已意识到这一事实,并希望自己承担风险!
另一个带有单个按钮的ON OFF继电器可以使用单个IC 4093进行配置。下面通过以下说明解释了该过程。
警告:电气实验可能是危险的!通过使用此文章内容时,您确认已意识到这一事实,并希望自己承担风险!
R3=10K,
R4, R5=2M2,
R6, R7=39K,
C4, C5=0.22μF 圆盘电容,
C6=100μF/25V,
D4, D5=1N4148二极管,
T1=BC 547晶体管,
IC=4093集成电路。
第二个概念是关于利用IC 4093的三只门电路可以构建一个相当精确的电路。观察图示可知,N1和N2的输入端相互连接,共同构成逻辑反相器,其功能类似于非门。
这意味着,施加到其输入端的任何逻辑电平都会在其输出端反转。此外,这两个门串联连接,借助R5的反馈回路形成锁存器配置。
N1和N2在其输入端感应到正触发信号时会立即锁存。另一个门电路N3的作用是在每个后续输入脉冲后交替断开该锁存器。
在触发输入处接收到脉冲后,N1迅速做出响应,其输出改变状态,迫使N2也改变状态。
这会导致N2的输出变高,从而向N1的输入提供反馈(通过R5),并且两个门都锁存在该位置。
在此位置,N2的输出锁定在逻辑高电平,前面的控制电路激活继电器和连接的负载。
高电平输出也会缓慢地给C4充电,使得门N3的一个输入变为高电平。此时,N3的另一个输入被R7保持在逻辑低电平。
现在,触发点上的一个脉冲将使该输入也瞬间变为高电平,从而迫使其输出变为低电平。这将通过D4将N1的输入拉至地,从而立即断开锁存器。
这将使N2的输出变为低电平,使晶体管和继电器失效。电路现在恢复到原始状态,并准备好接受下一个输入触发,重复整个过程。
如今,许多CMOS IC的快速普及使得设计许多复杂电路变得轻而易举,毫无疑问,工程师很享受使用这些出色的IC来制作电路。
其中一个设备是IC 4013,它基本上是一个双D型触发器IC,可以单独用于实现所提出的操作。
简而言之,该IC带有两个内置模块,只需添加一些外部无源元件即可轻松配置为触发器。IC 4013引脚功能可以从以下几点来理解IC。
-
-
-
-
SET和RESET=用于设置或重置输出条件的互补引脚输出。
输出Q和Qdash根据设置/重置或时钟引脚输出输入交替切换其逻辑状态。
当在CLK输入端施加时钟频率时,只要时钟不断重复,输出Q和Qdash就会交替改变状态。
类似地,可以通过使用正电压源手动脉冲设置或重置引脚来改变Q和Qdash状态。
下图显示了一个简单的IC 4013设置,它可以用作触发器电路并满足预期需求。
如有需要,两者均可使用;但若仅采用其中一种方案,请确保另一未使用的部分其设置/复位/数据引脚与时钟引脚已正确接地。
下面是一个实际应用触发器电路示例,使用上面解释的4013 IC
警告:电气实验可能是危险的!通过使用此文章内容时,您确认已意识到这一事实,并希望自己承担风险!
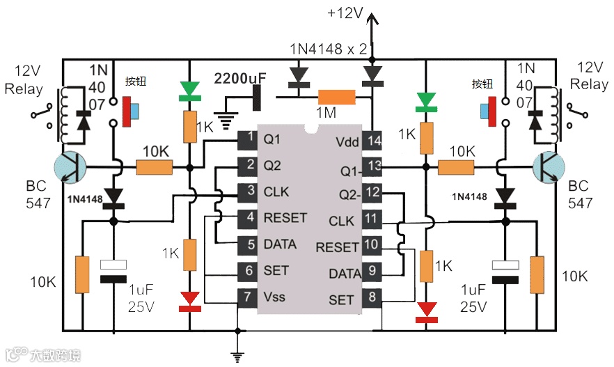
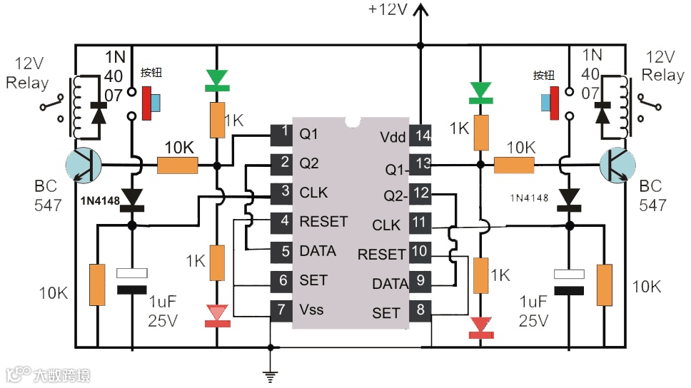
若需为上述4013设计方案添加电源故障存储与备份功能,可参照下图所示采用电容备份方案进行升级:
警告:电气实验可能是危险的!通过使用此文章内容时,您确认已意识到这一事实,并希望自己承担风险!
如图所示,在集成电路的供电端添加了高值电容与电阻网络,并配置双向二极管确保电容储存的能量仅用于供电集成电路,而非其他外部电路。
每当交流电源发生故障时,2200μF电容器会稳定且缓慢地释放储存能量至IC供电引脚,从而维持IC的“记忆活性”,确保在断电期间IC能记住锁存状态。
一旦电源恢复,集成电路将立即按先前状态对继电器执行原始锁存动作,从而防止继电器在电源断电期间丢失其先前接通状态。
四、使用IC 741的SPDT电子220V拨动开关
拨动开关是指用于在需要时交替打开和关闭电路的装置。
通常,机械开关用于此类操作,并广泛应用于需要电气开关的任何地方。
然而,机械开关有一个很大的缺点,它们容易磨损,并且容易产生火花和射频噪声。
本文介绍的简单电路提供了一种替代上述操作的电子方案。使用单个运算放大器和一些其他廉价的无源元件,就可以构建一个非常有趣的电子拨动开关,并用于上述目的。
警告:电气实验可能是危险的!通过使用此文章内容时,您确认已意识到这一事实,并希望自己承担风险!
虽然该电路也采用了机械输入装置,但这种机械开关是一个微型开关,只需要交替推动即可实现所提出的切换动作。
微动开关是一种多功能设备,具有很强的抗机械应力能力,因此不会影响电路的效率。
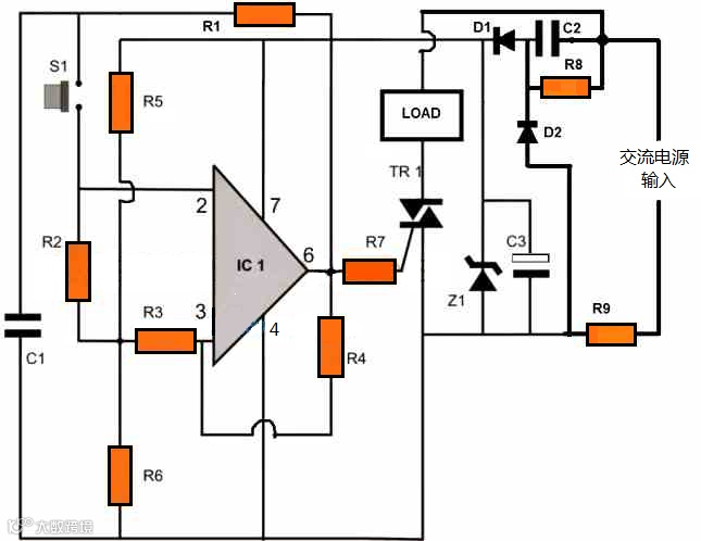
图中显示了一个简单的电子拨动开关电路设计,其中以741 运算放大器为主要部分。
该IC配置为高增益放大器,因此其输出容易交替触发为逻辑1或逻辑0。
输出电位的一小部分被施加回运算放大器的非反相输入端
然而,长时间按住开关只会对C1进行部分充电,只有松开开关时,C1才会开始充电并继续充电至电源电压水平。
因为开关打开了,现在C1断开了,这有助于它“保留”输出信息。
现在,如果再次按下开关,则充满电的C1两端的高输出将在运算放大器的反相输入端可用,运算放大器再次改变状态并在输出端创建逻辑0,以便C1开始放电,使电路的位置恢复到原始状态。
输出是标准的三端双向可控硅触发器设置,用于响应运算放大器的输出以实现所连接负载的相关开关动作。
零件清单
R1,R8=1M,
R2、R3、R5、R6=10K,
R4=220K,
R7=1K
R9=22Ω 2W
C1=0.1uF,
C2,C3=470uF/25V,
S1=微动开关按钮,
IC1=741
双向可控硅BT136
D1、D2=1N4007二极管
警告:电气实验可能是危险的!通过使用此文章内容时,您确认已意识到这一事实,并希望自己承担风险!
741 IC还可用于创建设置/重置类型的触发器电路,使用两组触摸板。
如上图所示,上方的触摸板组可用于触发741输出,进而打开继电器驱动器级和负载。
当触摸下方的一对触摸板时,IC 741将重置为其原始状态,导致继电器驱动器级的输出关闭。
在第五个也是最后一个但并非最不重要的触发器设计下,我解释了几个晶体管触发器电路,它们可用于通过单个按钮触发器来切换负载的开/关。
术语“晶体管双稳态”是指电路的一种状态,其中电路与外部触发器一起工作,使自身在两种状态下保持稳定(永久):开启状态和关闭状态,因此名称双稳态表示在开启/关闭状态下稳定。
电路的这种开/关稳定交替切换通常可以通过机械按钮或数字电压触发输入来完成。
因此,我借助以下两个电路示例解释了所提出的双稳态晶体管电路:
在第一个例子中,我们可以看到一个简单的交叉耦合晶体管电路,它看起来与单稳态多谐振荡器配置非常相似,只是这里故意省略了基极到正极的电阻。
一旦电源打开,根据元件值和晶体管特性的轻微不平衡,其中一个晶体管将完全导通,而另一个晶体管将完全截止。
假设我们考虑右侧晶体管首先导通,它将通过左侧LED、1k和22uF电容器获得偏置。
一旦右侧晶体管完全切换,左侧晶体管将完全关闭,因为它的基极现在将通过右侧晶体管集电极/发射极上的10k电阻保持接地。
只要电路电源持续通电或按下开启开关,上述位置就会保持稳定和永久。
当短暂按下所示的按钮时,左侧的22uF电容器现在将无法显示任何响应,因为它已经充满电。
然而,处于放电状态的右侧22uF将有机会自由导电,并为左侧晶体管提供更强的偏置,左侧晶体管将立即打开,使情况恢复到对其有利的状态,其中右侧晶体管将被迫关闭。
上述位置将保持不动,直到再次按下按钮。通过短暂地启动按钮开关,可以交替地从左晶体管切换到右晶体管,反之亦然。
所连接的LED将交替亮起,具体取决于哪个晶体管因双稳态动作而处于活动状态。
警告:电气实验可能是危险的!通过使用此文章内容时,您确认已意识到这一事实,并希望自己承担风险!
在上面的例子中,我解释了如何通过按下一个按钮使几个晶体管锁定在双稳态模式下,并用于切换相关的LED和所需的指示。
在许多情况下,为了切换更重的外部负载,继电器切换变得至关重要。
经过一些普通的修改,可以使用上面解释的相同电路来激活继电器的开/关。
查看以下晶体管双稳态配置,我们发现该电路与上面的电路基本相同,只是右侧的LED现在被继电器取代,并且电阻值已稍微调整,以方便继电器激活所需的更多电流。
只需按下附带的按钮多次,即可将继电器从开启状态交替切换到关闭状态,从而相应地切换与继电器触点连接的外部负载。
警告:电气实验可能是危险的!通过使用此文章内容时,您确认已意识到这一事实,并希望自己承担风险!
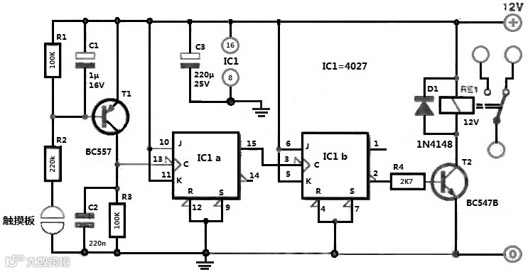
触摸触摸板后,晶体管T1(一种pnp型晶体管)开始工作。4027输入时钟产生的脉冲边缘极其迟缓(由于CI和C2的影响)。
警告:电气实验可能是危险的!通过使用此文章内容时,您确认已意识到这一事实,并希望自己承担风险!
因此(并且非常不同寻常的是),4027中的第一个J-K触发器充当施密特触发器,将其输入端(引脚13)的非常缓慢的脉冲转换为平滑的电信号,该信号可被添加至下一触发器的时钟输入端(引脚3)。
随后,第二个触发器按照教科书的功能运行,提供一个真实的开关信号,可用于通过晶体管级T2打开和关闭继电器。
继电器关闭时电路电流消耗小于1mA,继电器开启时电流消耗高达50mA。只要线圈电压为12V,任何价格更实惠的继电器都可以使用。
但是,操作主设备时,请使用具有正确额定触点的继电器。
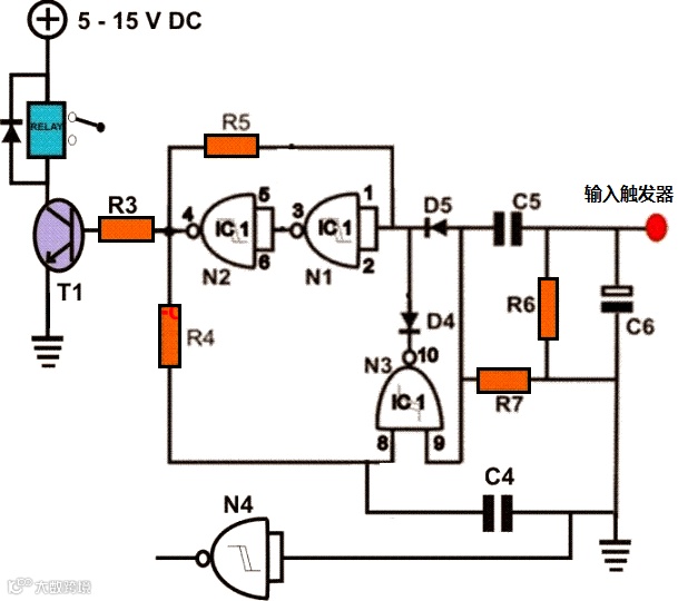
该电路通过单个SPST开关实现锁定开/关动作,利用CMOS逻辑的高输入阻抗特性。
可以看出,C将进入与输入到A反相器状态相反的逻辑状态。在闭合触点时,输入到A反相器的状态会暂时被切换到相反的逻辑状态,从而触发锁存器的翻转。
大约100毫秒的RC时间常数提供了足够的开关抖动保护,同时为下一次操作提供快速恢复。输出可以驱动其他逻辑门电路。
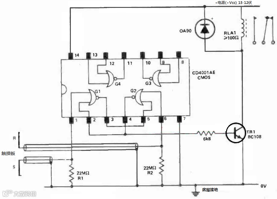
CMOS集成电路相较于TTL具有多项优势,其中关键特性之一是高输入阻抗。下图中,若干NOR门采用交叉耦合配置相互连接,构成了一个触发器。
当触摸S板时,背景噪声会在G1输入端产生交流电压。在首个正半周期间,G1输出转为负值,触发触发器置位,从而接通继电器RLA1。只要未触碰R板或复位板,该继电器将持续导通。
R1和R2电阻不可移除,因其能在触板后迅速释放板上产生的电压,使触发器状态得以快速切换。
警告:电气实验可能是危险的!通过使用此文章内容时,您确认已意识到这一事实,并希望自己承担风险!
R1和R2还可防止电源断开时静电积聚,这种静电可能损坏集成电路。
由于22兆欧电阻难以获取,可用两只10兆欧电阻串联替代。
由于电流表显示继电器断开状态下完全不消耗电流,该触发器电路可保持持续导通状态。
如果继电器RLA1被移除,TR1集电极将变成具有高扇出度的TTL输出。
如果G3和G4的输入不用,请将它们接地。触摸板可以放置在距离IC1米左右远的地方,前提是连接线采用屏蔽端接。
以下段落解释了一些使用CMOS门和运算放大器更容易构建的触发器电路。
第一个电路使用来自IC 4050的单个缓冲门。第二个电路使用来自IC 4011中的双门组合。
可以使用单个缓冲门(例如 IC 4050)轻松构建简单的触发器或置位复位电路。
警告:电气实验可能是危险的!通过使用此文章内容时,您确认已意识到这一事实,并希望自己承担风险!
如上图所示,您只需要一个10M电阻和几个触摸板来配置所提出的触发器电路。
可以看到继电器驱动器级与触发器的输出相连,用于根据手指触摸激活负载的开/关动作。
警告:电气实验可能是危险的!通过使用此文章内容时,您确认已意识到这一事实,并希望自己承担风险!
若您仅拥有4011等集成电路中的几个NAND门,便可轻松构建如上图所示的简单置位/复位触发器电路。
触碰上方的触摸垫组可置位触发器,从而使继电器驱动器导通。触碰下方的触摸垫组则复位触发器,使继电器驱动器断开。
警告:请不要忘记在继电器线圈上连接一个续流二极管,以保护晶体管。
如果您不喜欢使用两组触摸板,并且正在寻找带有一组触摸板的触发器设置/重置电路,那么以下电路将非常适合您的需要。
警告:电气实验可能是危险的!通过使用此文章内容时,您确认已意识到这一事实,并希望自己承担风险!
当触摸板被交替触摸和释放时,输出Q和Qbar会交替切换为高电平和低电平,从而在输出端产生置位/复位操作。继电器驱动器级会相应地开启/关闭。

文章来源:
※免责声明:本站部分文章系根据素材来源官方媒体/网络新闻整理制作,仅限于个人学习和爱好目的分享资源,不构成任何商业投资建议。文中所引用信息均来自市场和网络公开资料,并不代表赞同其观点和对其真实性负责,对所引信息的准确性和完整性不作任何保证。如有新闻稿件和图片作品的内容、版权以及其它问题的,请联系我们删除。
深圳市锦雅电子数码科技有限公司简称“SJT锦雅电子”,锦雅是一站式方案解决商、专业的元器件代理商。专注于芯片销售的代理商,为客户提供芯片销售、产品方案设计、一站式的高质量产品。打造全新的方案解决、元器件供应链的模式,致力于做国内元器件半导体行业用户、工程师交流的最佳交流平台。公司力求以技术创新,不断加大研发投入,以领先的技术及卓越的产品开发能力,依靠持续的科技创新,不断深入的结构调整,积极主动地对外合作,携手共进,合作共赢,成为国内领先、国际竞争力的公司。
锦雅拥有专业的团队,始终奉行“诚信为本,顾客至上”的经营理念,为客户提供完美的研发、方案设计和周到的售后服务。拥有合作多年生产类工厂,能为用户提供从研发、生产到售后的一线式的高质量产品。我们期待与越来越多的厂商建立全面的合作关系,共创辉煌。