
英国是较早采用PPP模式开展基础设施建设的国家,其市场制度高度发达且完善。英国的PPP项目一般采用两大类:一类是特许经营,另一类是私人融资计划(Private finance initiative, PFI)(凡是由使用者付费的称为特许经营 ;凡是由政府付费的就称为私人融资计划。)
赛文河第二大桥项目就是采用“设计-建造-融资-运营-维护”(DBFOM)的特许经营模式。1966年,赛文河第一大桥建成通车,随着交通流量的日益增长,到20世纪80年代中期已难以满足通行需求,需新建第二座大桥。由于财政资金紧缺,当地政府决定吸引社会资本完成第二大桥的建设、运营和维护,同时接管第一大桥。
该项目的风险分担流程为:首先,公营部门识别风险,评估风险发生的概率和对项目目标的影响程度,并将初步的风险分担结果公布于招标文件;然后,私营部门根据对项目的了解以及对自身能力的把握,就风险分担和价格与公营部门进行谈判,当双方达成一致时,便将分担结果在合同中进行明确。
该项目的风险分担情况是:第一,对于通货膨胀风险,政府决定根据1989年以来物价指数增长情况,每年对其定价机制进行调整,以消除通货膨胀因素。第二,由于第一大桥严重老化,已对第二大桥构成潜在的交通、收入和成本风险威胁,需要特许经营方进行维护。这种情况对特许经营方带来了额外的风险。英国政府与经营方谈判决定,特许经营方负责对第一大桥进行维护,但以下情况除外:桥梁建设施工质量差、交通流量高于预期以及恶劣的天气条件。这样排除了一些难以预期或无法控制的不利因素,减轻了特许经营方的运营压力。
根据风险分担比例,该项目最终融资安排为:银行贷款1.9亿英镑、重组贷款1.5亿英镑、债券1.31英镑、政府债券6000万英镑及特许权权益5000万英镑。为了降低债务成本,特许经营方分别在1997年和2002年对银行债务进行了重组再融资。
在该案例中,特许经营方根据应承担的责任来限定风险范畴,排除了难以预期的因素;同时该项目采取了多种融资工具,包括银行贷款、发行债券、政府债券以及特许权权益等,为后续项目融资方式起到了示范作用。
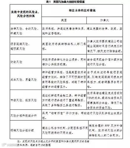
英国PFI模式的风险分担有以下突出特点:一是英国的PFI项目风险转移目标清晰,政府提出明确的公共产品需求,将项目延期风险、超预算风险转移给私人部门。二是政府将项目的经营风险转移给私人部门。英国政府不提供补贴,理由是如果给予补贴,政府又将承担其经营风险。例如,通过PPP 建设一个隧道,流量多少需要投资者自己预测,不能要求政府在流量低时给予补贴。三是私营部门负责设计、建造、运营、管理、维护并提供服务,承担项目融资风险和项目服务交付风险,期限长达25-30年。
一是完善法律体系降低合约风险、法律风险。英国《公共合同法》(The Public Contracts Regulations 2006))和《公用事业单位合同法》(The Utilities Contract Regulations 2006)是确立PPP运作最重要的两项法规,还有《PFI/PPP采购和合同管理指引》、《PFI/PPP财务指引》等细项规范性文件。随着相关法律法规逐步完善,PFI模式在英国得到快速实施,英国政府在降低合约风险以及法律风险方面积累了大量案例经验。
二是建立公私合作机制,明确参与方风险分担份额。在合同中,要明确政府与私营部门双方应承担的风险,并建立合作协商的组织或机制,分配因承担不同风险而获得的不同收益,同时就可能出现的问题和争端事先设立内部解决机制。在资金、技术和管理方面,企业的专业力量能化解风险,而政府往往无能为力;相反,土地、动拆迁、规划和政策的风险,多数会超出市场能化解的能力范围。所以在项目动工前首先要对可能面临的风险进行正确的识别、分析与评估,然后进行合理分担。英国政府在PPP项目合同中,对此进行了明确规定,对于双方均不能承担的风险,应建立一个开放合作框架,共同协商克服困难。
三是创新运用金融工具。在英国,超过75%的PPP项目是在地方政府层面执行的。为有效引导地方政府做好PPP模式风险管理工作,在不同阶段,中央政府采取不同的资金扶持政策。一是在PPP模式推广运用初期,英国政府设立PPP引导基金,对采取PPP项目的地方政府提供一定的资金支持。这对地方政府部门减少管理成本、降低操作风险起到了积极作用。二是在PPP模式推广运用的困难时期,英国政府创设的临时合作贷款、政府担保等金融工具,以完全商业化的操作模式暂时填补私人资本的“缺位”,对于帮助项目融资发挥了重要作用。
四是确立完善的风险评价制度。 英国财政部对“物有所值”(Value for Money,VFM)*的评价程序做出标准化规定,帮助采购当局评价项目资金价值,进行风险识别并做出决策,也能使私人部门明确看到稳定的政策和利益所在。在此期间,英国通过提高信息透明度来解决其间的公信力问题。政府要求私营部门提供实际和预测的净资产收益率,用于信息发布;及时披露未来项目产生的负债情况,为项目发包方提供必要信息,使纳税人相信项目的VFM能达成。对项目资金的使用情况适当公开、在项目公司董事会中引入政府和相关代表的观察员制度,满足公众对私人承包商信息需求。
(注:*VFM评价:在参考以往同类项目经验数据的情况下,通过比较,提供该公共服务的不同模式的潜在收益和风险,对各备选方案进行评价比较,从中选择能够提供最大 VFM 的方案。)
全球来看,加拿大是最重视基础设施建设的国家之一,基础设施建设投资占开发新区所有投资的25%-33%。加拿大政府在推动PPP模式发展中起主导作用, 设立PPP专项基金,提供融资优惠,建立联邦公私合作部门,加大投资以刺激该部门增加对PPP项目的融资。
加拿大较成功的一个PPP项目是哈利法克斯港口污水处理项目。政府对该项目采取VFM评价,将传统模式下风险调整后的成本与PPP模式下的成本进行比较。该评价体系创新了对PPP项目的评价方式,是目前较为流行的PPP项目评价标准。
在该案例中,政府通过以下做法降低PPP项目的风险:一是该案例采用了较为流行的VFM评价体系,拟出一个最优的VFM评价方案,来进行风险分担和效益分析。二是政府承诺在建设完成后回购75%的成本,最终社会资本只需筹集部分本金,大大降低了社会资本的资金风险。三是政府实施“谁受益、谁付费”的原则来进行参与者之间的项目风险分担。
总结加拿大PPP模式风险控制策略,主要有以下几个方面值得借鉴:
一是选择适合的PPP双方补偿机制。在PPP项目上,如果加拿大政府要将风险全部转移到私人部门,这就要求项目投标时,政府要给予更高的收益补偿机制作为交换。
二是明确风险分担责任。在项目合同中明确规定各自应当承担的风险责任。比如,对于因环境变化而导致项目延误,则由政府承担;因成本波动导致的项目延误,则确定延误期间损失的承担方,或者调整原合同价格。
三是运用现金价值计算方法。加拿大许多基础设施项目是通过综合运用传统交付模型和另类融资采购法(Alternative Financing and Procurement, AFP)进行现金价值计算,项目风险分担更加明显,使得私人部门能够更加关注、控制和减弱风险。AFP方法的目的在于保证项目按时交付并确保成本在预算范围内,为公共部门节约成本。
KHRC (Korea High Speed Rail Construction Authority)即韩国高速铁路建设公团, 是东北亚地区采用PPP融资模式进行高铁建设的典范公司,研究KHRC的风险分担策略,有助于我国借鉴其建设融资模式。
该项目采用与其他融资方式相结合的金融市场融资模式,并基于PPP模式采用新的管理体制,由专门的政府部门来组织实施。风险分担管理方面主要表现为:
一是在投融资过程中,对所有相关方的责任单位实行有效的风险管控机制,韩国政府通过立法明确投资主体的决策范围、决策权限和责任,用明确的政策法规来规范投资主体的投资行为,使得投资主体能够对他们的投资行为负责。
二是投资决策者承担相应的投资风险,而在工程咨询、设计、施工单位的选择上,引入充分的竞争机制,坚决杜绝招投标时围标串标等弄虚作假行为。
三是对于在规定年度内不能按时回收投资的风险,韩国政府实行一定的责任追究和问责制度。
四是充分运用资本市场,控制债务性融资风险,增加权益性融资。
拉美国家的实践表明,PPP是提高基础设施数量与质量、填补基础设施缺口的理想模式。在过去二十年里,拉美各国不断将这一模式应用于基础设施的建造与管理中,其针对PPP项目风险分担的做法也值得中国借鉴。
一是建立完善的特许经营法律框架。特许经营法律明确了监管机制、争议处理机制、各方权利义务以及合同的重新谈判等,让PPP项目具有公平性、平稳性、可预测性和灵活性,并明确规定各风险分担的主体。
智利的特许权法提出,在特许经营过程中通过公开竞投标的方式将市场竞争机制引入基础设施领域,尽量避免中标企业获得垄断利润。该法还明确提出政府要对PPP项目进行补贴和担保,并在公共部门和私人部门之间建立了一系列风险分担机制。
巴西的PPP法律允许巴西政府建立一个PPP信托基金(FGP,Fundo Garantidor de Parcerias Publico-Privadas)为PPP项目提供担保,减小PPP项目投资风险,帮助特许经营企业更好地吸引私人部门投资。
墨西哥的新PPP法明确提出要提高PPP项目的透明度,并对相关信息披露做出了规定。
二是创新投资和金融市场工具。智利和墨西哥开发了新型投资工具,分别是基础设施债券和CKDs(Certificados de Capital de Desarrollo)*;秘鲁和墨西哥建立了基础设施投资基金。秘鲁基础设施投资基金的目标主要是对PPP项目进行直接投资;而墨西哥基础设施投资基金支持PPP项目的方式有两种,第一种是为PPP项目提供有针对性的补贴,第二种是为PPP项目提供担保、次级债和风险资本注资,目的在于提高PPP项目的可融资性,从而减轻投资人风险。
(注:*CKDs是一种信托证书,旨在通过在机构投资者之间的配售,支持基础设施项目和房地产项目的融资。是墨西哥国家银行和证券委员会与墨西哥证券交易所创造的一种新的混合型资本/债务证券。)
由于发达国家(地区)引入PPP概念较早,已经积累了大量的成熟经验,并且制度环境良好,其政府部门倾向于将更多的风险转移给私营部门,而大多数发展中国家(地区)PPP的市场成熟度较低,其政府部门往往会主动多承担一些风险,从而保证项目的顺利进行。不同国家(地区)PPP项目的风险分担情况各具特点,但在一些经验做法上还是有相似之处,笔者通过列表(见表1、表2),将上文研究的经验进行总结比较,学习借鉴其做法。
![]() |
![]() |
| 1 | 一是加快完善PPP工作机制、配套政策、法律等制度建设。我国现行与PPP相关的法规政策多为部门规章或者地方性法规,权威性不足,甚至部分文件相互矛盾。建议:加快立法的步伐,中央政府应出台PPP项目的评价标准及适用范围;对现行法规政策进行梳理;消除制度障碍;进一步明确PPP项目操作规则,使地方政府在基建等领域运用PPP项目时有据可依;规范和降低公共项目的政策风险和投资风险。 |
| 2 | 二是建立政府与私人部门间合理的风险共担机制和利益分配机制。第一,可将风险分配给最有能力承担且能产生最大项目效益的一方,因为它最能控制该风险。我国PPP项目中不妨把债务风险、超支风险、经营风险和技术风险转移到私营机构,由私营部门全部承担;而政府公共部门应对政治风险、法律风险更有优势。当某种风险由最善于应对的部门合理分担时,则整个项目风险最小。第二,利益分配机制。公私双方应充分协商,就合同中的利益分配问题达成共识,以规避操作过程中因利益分配不均而产生的风险。 |
| 3 | 三是建立项目风险评价体系。在项目开展之前进行充足的项目前期研究,在研究过程中充分考虑项目可能面临的风险,建立我国PPP咨询服务的市场体系。发达国家探索出了“物有所值”评价方法,以定量评价为核心并辅以定性评价为补充。我国财政部已经在制订“物有所值”评价方法,在以后实施中应该通过提高信息透明度来解决其间的公信力问题。对项目资金的使用情况适当公开,满足公众对私人承包商信息需求。 |
| 4 | 四是丰富融资工具。尝试采用多种融资工具,如财政出资、设立PPP基金、项目开发基金等,通过债权、担保、股权等形式,为难以获得市场融资的PPP项目提供资金支持,降低PPP项目融资风险和融资成本,推动PPP项目的顺利进行。 |





