—— oweis ——
交/直流充电桩方案
简介
方案
主推芯片
PART 01
交流充电桩
交流充电桩特点:220V输入,一般家用、小型化、方便安装、慢速充电、价格便宜。
直流充电桩
直流充电桩特点:380V输入,一般为商用、集中安装、快速充电、设备体积大、价格贵。
交流/直流充电桩区别
1、充电时间不同:直流充电桩充电比较快,一般在直流充电站充电,充满动力电池需要1.5至3小时;相同容量的电池在交流充电站充电一般充满的话要花8~10个小时。
2、充电方式不同:直流充电台桩俗称“快速充电”,固定设置在电动车外,与交流电网连接,三相四线380v频率稳定频率为50HZ,交流充电桩也就是所谓的“慢充”,交流充电站没有充电功能,给电动车充电要连接车载充电电机,通过充电机给电池充电,只是起到了提供电源的作用。
3、用电不同:交流充电桩采用的是交流电,直流充电桩采用的是直流电。
4、外观不同:直流充电桩内部组成模块比较多,体积比较大,直流充电桩的枪头是9孔的,除了接地线之外还有正负极、充电确认等,交流充电桩体积比较小,枪头一般是7孔的,包括交流电源线、接地线、充电确认线等。
5、充电功率不同:直流充电桩充电功率比较大,一般在40kw-12kw,交流电充电桩功率比较小,常见的一般都是7kw。
6、安装地点不同:交流充电桩在任何地方都可以设置,一般有需要的人家里都会安装一台,充电很方便,直流充电站由于体积、价格等原因,一般由运营企业设置。
PART 02
充电桩应用方案
01
交流充电桩方案
泰永交流充电柱PCB板,功能实现状态检测、车辆充电通信、电能计量、参数记忆、漏电保护等功能。
交流充电桩原理比较简单,本质上就是对交流220V供电开关的输出控制并进行电能统计。
A
料号推荐
|
D54123 |
D431/WL431 |
B34063 |
|
78L05/78M05 |
D2576/D2596 |
D8541 |
|
GD25Q64ESIG |
MB85RS64PNF |
D8542 |
|
D7211 |
D7413 |
D8331 |
|
D485 |
D232 |
D8563 |
|
D1302 |
D431/WL431 |
B34063 |
02
直流充电桩方案
泰永直流充电桩主要包括上面三款PCB板,相互之间通过RS485/CAN总线进行通讯
主板功能:整个充电桩的主控板,功能涉及到:输入检测、输出控制、温度监控、与外部通讯、程控电源控制等等。
B
料号推荐
|
D1117-3.3 |
IL1117C-3.3 |
D34063 |
|
78L05/78M05 |
D2576/D2596 |
D33063 |
|
NSI1200 |
D8542 |
D485 |
|
D8541 |
GD32F407VET6 |
NSI1050-DDBR |
|
IN2515ATSDT |
RZ7889 |
D8563 |
|
D1302 |
|
|
a
直流流充电桩方案——采集板
采集板主要是用于对输入电压、输出电压以及绝缘性能的状态采集,并将采集的数据与主板通讯。
b
直流流充电桩方案——计费板
计费板主要是用于对充电过程中消耗的电能进行统计并计费,同时需要保存用户、充电参数等信息。
C
料号推荐
|
78L05 |
78M05 |
D2576 |
|
D2596 |
ILX485DT |
IL1117C-3.3 |
|
D1117-3.3 |
GD32F407VET6 |
D485 |
|
IL1117C-3.3 |
GD25Q64ESIG |
D232 |
|
MB85RS64VPNF |
MB85RS64TPNF |
D8541 |
|
MB85RS64PNF-G-JNERE1 |
IL2576HV-12D2T-P |
IL2596-12D2T-P |
IN2515ATSDT现货供应-奥伟斯科技
PART 03
充电桩主推芯片
|
D431/WL431 |
基准稳压芯片 |
AC-DC电源基准/ADC基准电压设置 |
|
D54123/IL54123DT |
漏电保护芯片 |
漏电保护 |
|
B34063/IL34063ADT |
DCDC转换芯片 |
主板降压电源/升压电源 |
|
IL2576/IL2596 |
DCDC转换芯片 |
主板降压电源 |
|
D1117/IL1117 |
LDO降压芯片 |
LDO稳压/MCU及外围芯片供电 |
|
78L05/78M05 |
线性稳压芯片 |
LDO稳压/MCU及外围芯片供电 |
|
D8541/D8542 |
高精度单/双运放 器 |
温度采集/电压采集/电流采集/ADC基准设置/电压跟随 |
|
D3485/ILX3485 |
RS485通信芯片 |
RS485通信 |
|
D232/ILX232 |
RS232通信芯片 |
RS232通信 |
|
D1302/D8563 |
RTC实时时钟芯片 |
为主板提供时钟日历信息(有的RTC被MCU内置) |
|
D7211 |
单项/双通道AFE芯片 |
交流电参数前端采样 |
|
D7413 |
三项/四通道AFE芯片 |
交流电参数前端采样 |
|
D8331 |
带LCD驱动四通道AFE芯片 |
交流电参数前端采样 |
1
DCDC芯片
2
LDO芯片
3
线性稳压芯片
4
运放芯片
5
漏电保护芯片
漏电保护芯片选型-奥伟斯科技
PART 04
01
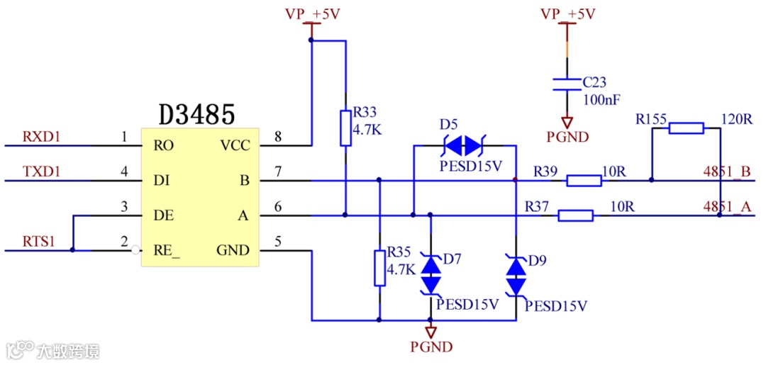
RS485通信芯片应用
用于跟外接电表、其他板卡等RS485总线设备进行通讯。
02
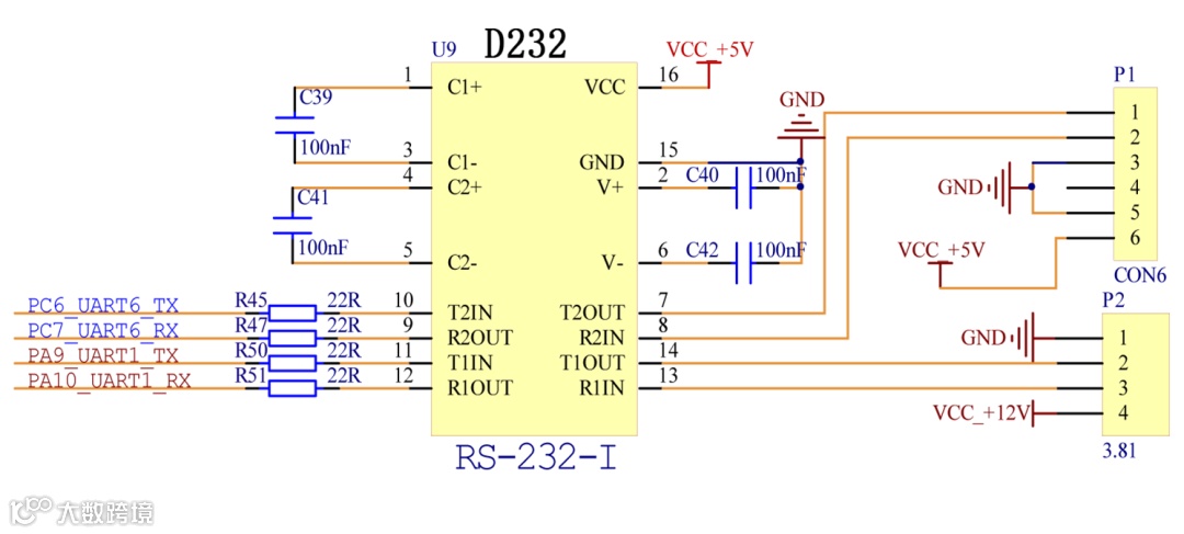
RS232通信芯片应用
交流充电桩原理比较简单,本质上就是对交流220V供电开关的输出控制并进行电能统计。
03
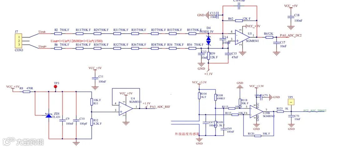
D8541/8542运放芯片应用
用于电压采集、电流采集、温度采集、ADC基准设置(电压跟随器)等场景。
深圳市奥伟斯科技有限公司是一家专注触摸芯片,单片机,电源管理芯片,语音芯片,场效应管,显示驱动芯片,网络接收芯片,红外线接收头及其它半导体产品的研发,代理销售推广的高新技术企业。
RS232通信芯片选型-奥伟斯科技
RS485通信芯片现货供应-奥伟斯科技
漏电保护芯片选型-奥伟斯科技
充电桩芯片配套优势供应-奥伟斯科技
DCDC芯片选型-奥伟斯科技
IN2515ATSDT现货供应-奥伟斯科技

