知产财经获悉,2025年12月19日,欧洲统一专利法院(UPC)杜塞尔多夫地方分院裁定,撤销其于2025年9月4日对石头科技作出的单方证据保全及现场检查命令(案号:UPC_CFI_834/2025)。
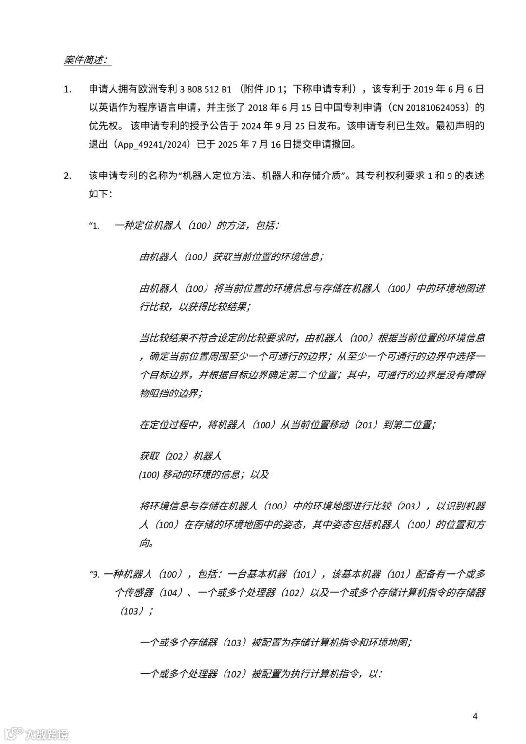
该命令原系科沃斯在未通知石头科技的情况下单方申请、法院未经听证即签发,旨在IFA柏林展会期间对其展出产品实施现场检查与证据固定。
法院指出,依据UPC程序规则第192.3条,申请人负有全面、准确披露事实的法定义务;若存在关键事实遗漏或误导性陈述,将直接导致单方命令丧失合法基础。本案中,科沃斯未充分披露与争议密切相关的事实,致使法院在判断是否需紧急介入时缺乏充分依据。
案件时间线
2025年8月27日,科沃斯在美国德州东区联邦法院起诉石头科技,指控其S8 MaxV Ultra扫地机器人侵犯美国专利US11,850,753;
2025年9月3日,科沃斯就同一技术在UPC杜塞尔多夫地方分院起诉石头科技,指控其侵犯欧洲专利EP3808512B1(案号:ACT_36001/2025);
2025年9月4日,UPC杜塞尔多夫地方分院依单方申请签发证据保全命令(UPC_CFI_834/2025);
2025年10月7日与10月13日,石头科技在德国慕尼黑第一地区法院接连获准两项临时禁令,限制科沃斯DEEBOT N20 PLUS/PRO PLUS等系列产品在德销售,所涉专利为EP3231340(案号:21 O 12347/25、7 O 12785/25);
2025年12月19日,UPC杜塞尔多夫地方分院正式撤销前述单方命令。
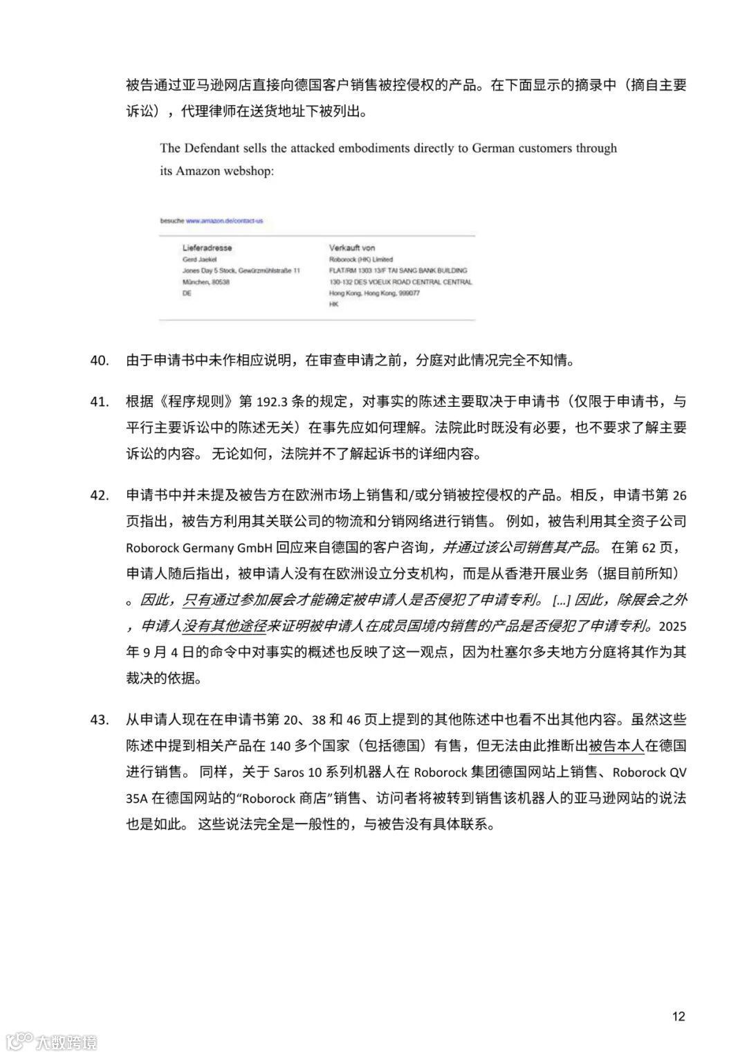
附裁定译文

