自动化立体仓库入库输送系统优化研究
利用FlexSim仿真技术提升物流系统效率
来源:《物流工程与管理》
作者:上海中船重工船舶推进设备有限公司 刘晔/张一珏
随着自动化立体仓库(AS/RS)技术的成熟,其在国内各行业的应用日益广泛。为充分发挥其仓储效率,需配置高效的物流输送系统。FlexSim是一款集成三维图像、仿真和数据分析的软件,适用于制造业和物流业。
案例分析
本文以某造纸厂成品纸自动化立体仓库的“入库输送系统”为例,通过FlexSim建模、仿真运行,发现瓶颈并优化系统性能。
一、系统分析
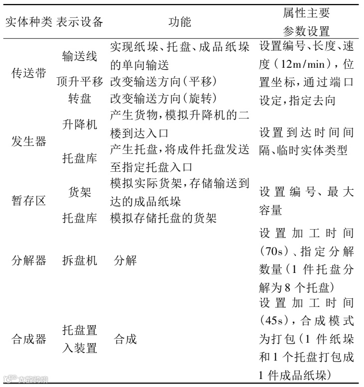
该输送系统包含105台设备(见表1),主要完成纸垛输送、托盘输送、拆盘、托盘置入及成品纸垛入库等功能(见图1、图2)。
二、系统建模
模型布置了128个实体(见表2),实现了设备尺寸、位置及输送方向的模拟,并对实体进行连线和属性设置。
三、模型分析
通过仿真运行,发现线路四为拥堵点(见图4)。处理器利用率较低,因分解器处理时间长于处理器导致等待问题(见图5)。统计显示24小时总入库量为基准数据(见图6)。
四、系统优化
优化措施包括取消处理器二及线路二,调整拆盘机二为线路一、三提供托盘补充(见图7、图8)。优化后,单台设备输出量提升50%,利用率提高27%(见表3),总入库量保持不变(见表4),设备数量减少至95台。
五、结论
通过FlexSim建模与仿真,有效提升了瓶颈设备使用效率,减少了设备数量及硬件成本,同时保证了总入库量不变。验证了仿真软件在物流系统规划中的可行性与有效性。

