点击上方蓝字关注我们
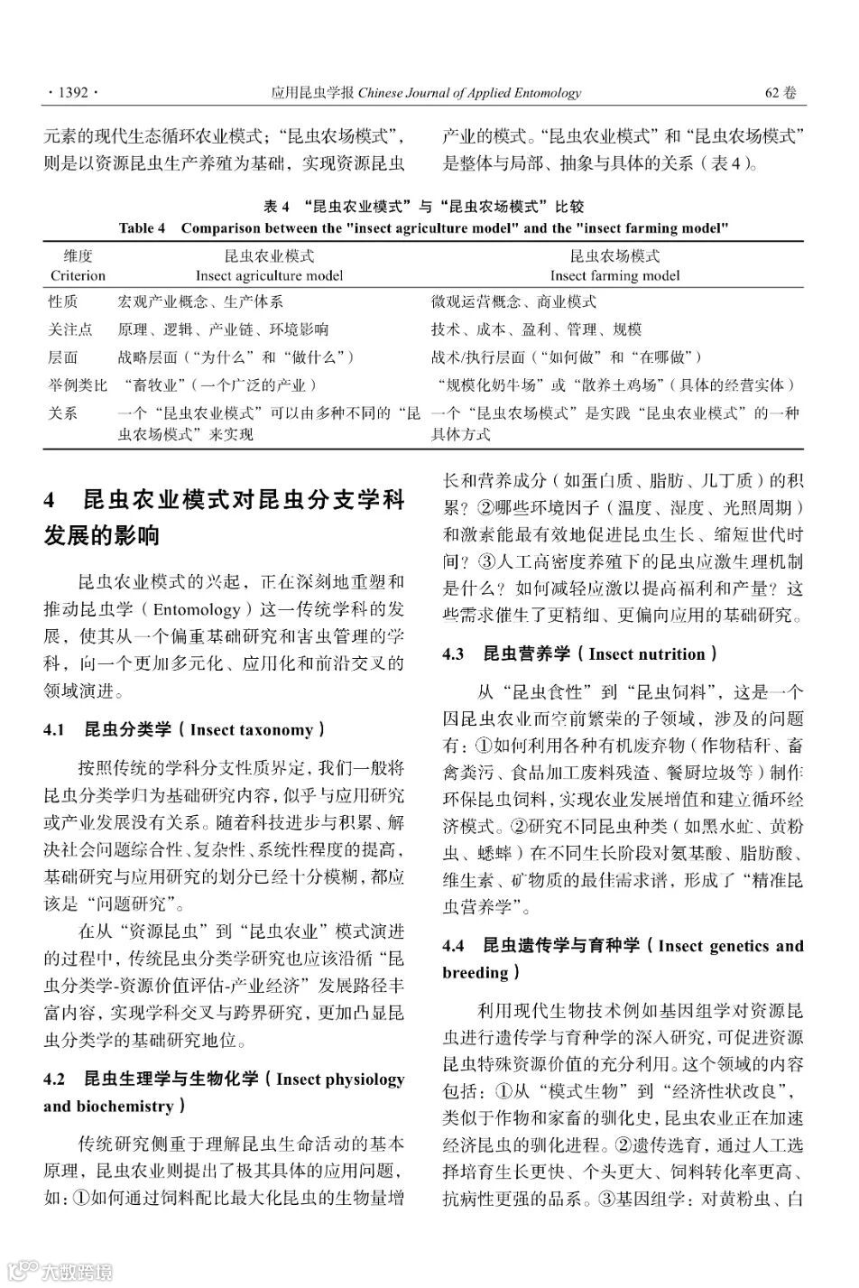
昆虫作为自然界中极具价值的生物资源,其开发利用是农业生态发展的重要研究方向。在资源昆虫研究领域,昆虫资源与资源昆虫的开发正从经验利用向科学研究转型,从单一产品向多元产业迈进。山东农业工程学院刘玉升教授在《从资源昆虫研究到昆虫农业模式》一文中,立足昆虫资源与资源昆虫的系统分析,提出“昆虫农业”现代生态循环农业新模式,深入阐释了授粉昆虫、天敌昆虫等在农业绿色转型中的关键价值,并从新质生产力视角探讨了昆虫农业的战略意义,探寻昆虫农业模式为农业生态体系重构带来的新思路。(详情请阅读全文)











精彩继续,敬请关注!
China Insect Protein Industry Association.CFNA
中国食品土畜进出口商会昆虫蛋白产业分会简介
中国食品土畜进出口商会昆虫蛋白产业分会是国家商务部业务指导下的全国性行业组织,于2024年11月16日成立,是唯一昆虫蛋白产业的全国性行业组织,现有会员110余家,占据中国昆虫蛋白产业业务总额70%左右,成为衔接昆虫蛋白产业化生态链的核心枢纽。
分会宗旨:服务会员企业、促进行业不断升级、推动国内外昆虫蛋白产业相互融合、积极拓展国际市场,实现中国昆虫蛋白产业高质量发展。
分会业务:涵盖环保饲用昆虫、药用食用昆虫、文旅赏玩昆虫、工业原料昆虫、绿色防控昆虫等核心品种,分会将围绕原材料采集、标准化建设、孵化研究推广、生产技术规范交流、加工工艺提升、制造设备创新普及、国际市场对接及贸易渠道拓展等领域积极开展工作。
秘书处联系人:
秘书处办公室负责人 陈艳婷:13621362080 (同微信)
会员服务部负责人 谢雨含:18801089080 (同微信)
商务合作部负责人 朱 斌:13621030957 (同微信)
一、参加对象
1. 从事昆虫养殖、蛋白提取、产品研发、生产加工、设备制造、贸易流通、文化创意的企业;
2. 相关科研院所、高等院校(免会费);
3. 涉及昆虫蛋白在饲料、食品、医药、化妆品等领域应用的上下游企业。
二、会费
成为中国食品土畜进出口商会会员,即成为分会会员,每年会费4000元,享受商会和分会提供的各项服务。
三、会员权益
1. 参与制定行业标准、政策建议及产业规划;
2. 优先获得行业数据、市场资讯及国际合作机会;
3. 参加分会组织的研讨会、展会、培训及商务对接活动;
4. 共享行业资源,提升企业品牌影响力。
四、联系方式
昆虫蛋白产业分会副秘书长 陈 曦:15210662359 (同微信)
昆虫蛋白产业分会秘书处 支 铭:13011023222 (同微信)

