— Rose Marketing —
2026 GEO&SEO
搜索营销数据
国内核心AI搜索/社媒平台:DeepSeek、Kimi、豆包、腾讯元宝、百度搜索(文小言)、头条搜索(头条AI)、微信搜一搜(微信AI)、小红书(问一问)、抖音(抖音AI)、B站(哔哩哔哩)、快手(小快)、知乎(直答AI)、搜狗搜索(元宝问答)、360搜索(纳米AI),SEO&GEO搜索日活周活月活年活用户数据量+安装量+用户画像+营销数据分析报告!
① 国内外AI平台一览
② 平台日活月活周活安装量
③ 平台搜索位置全覆盖
截至2025年,豆包月活1.72亿,百度AI搜索月活3.82亿领跑行业;小红书话题标签搜索年增63%,抖音月搜索超900亿次;95后、00后超七成通过小红书、抖音进行搜索;百度搜索中,小红书等平台内容展现频次年增58%;Q1全球AI APP下载量17.76亿次,同比增54.84%;腾讯元宝27天广告投放2.81亿,借微信导流下载量飙升,各环节数据反映搜索生态多元变化。
基于如此庞大数据,AI搜索GEO优化和SEO搜索引擎优化可提升内容曝光,二者对获取流量、转化商机至关重要。
「Contents」
{ 目 录 }
1 . 社媒平台2025数据总结
1.1 原生APP
1.2 AI搜索平台
1.3 社媒搜索平台
2 . 2026 GEO&SEO营销策略
2025媒体数据总结
1.1 原生APP
DeepSeek
KIMI AI
豆包AI
腾讯元宝AI
1.2 AI搜索平台
文小言AI(百度)
元宝快答AI(搜狗)
知乎直答AI
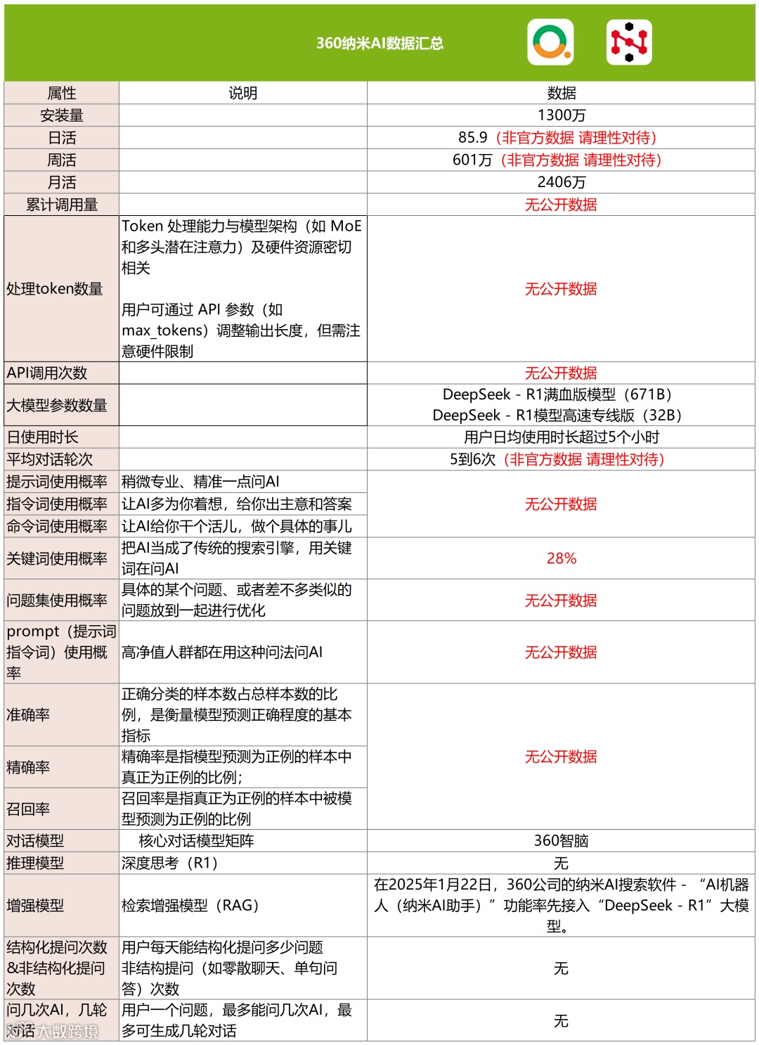
纳米AI(360)
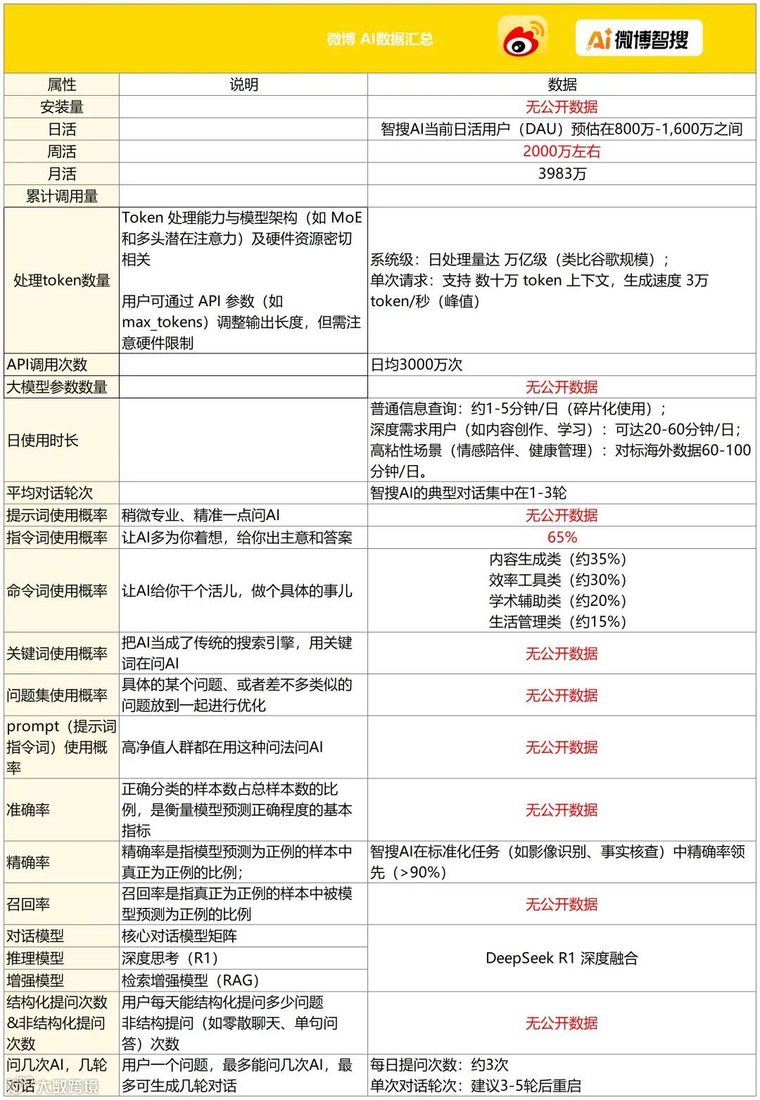
微博智搜AI
小红书问一问AI
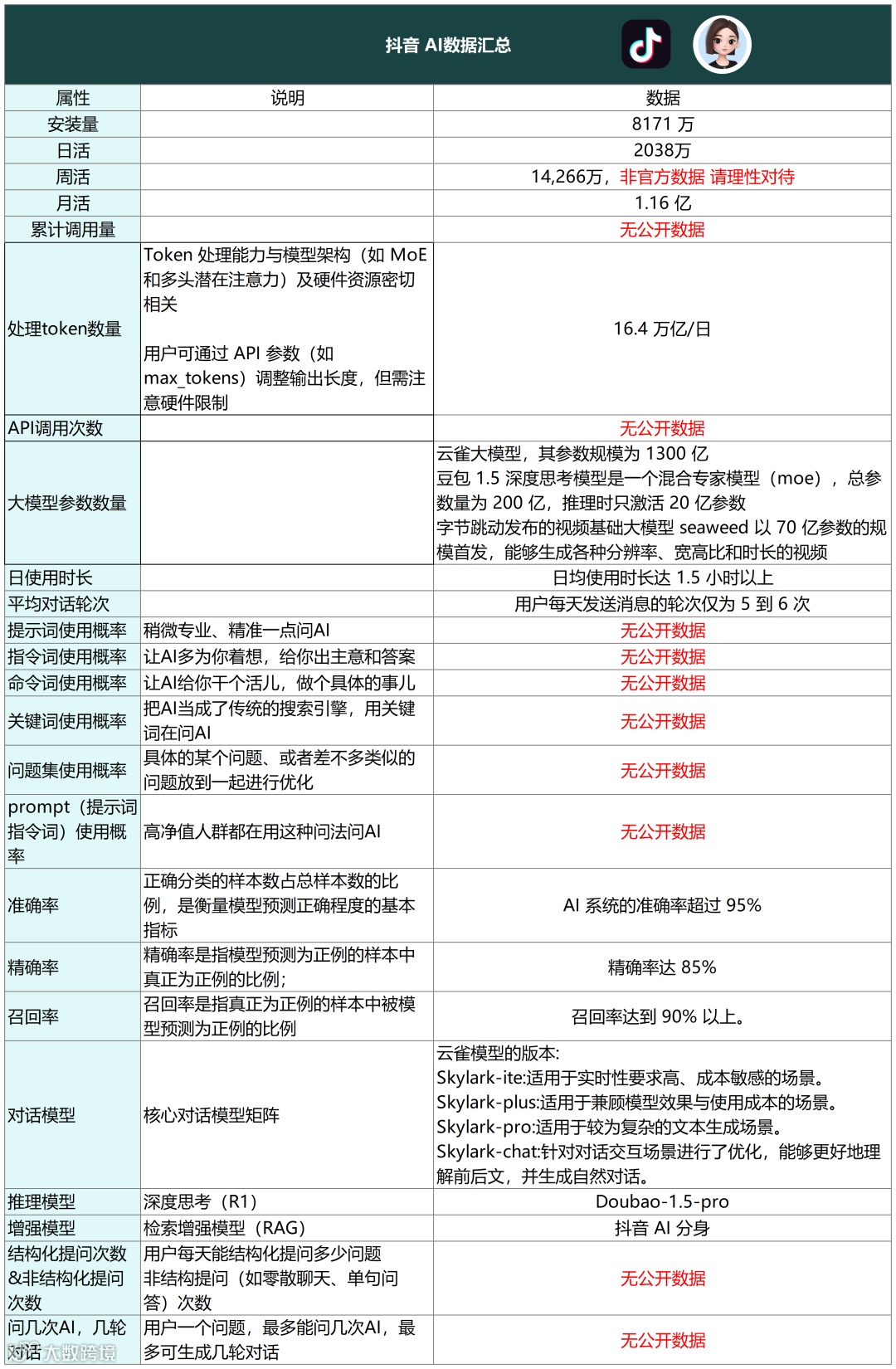
抖音AI
头条AI
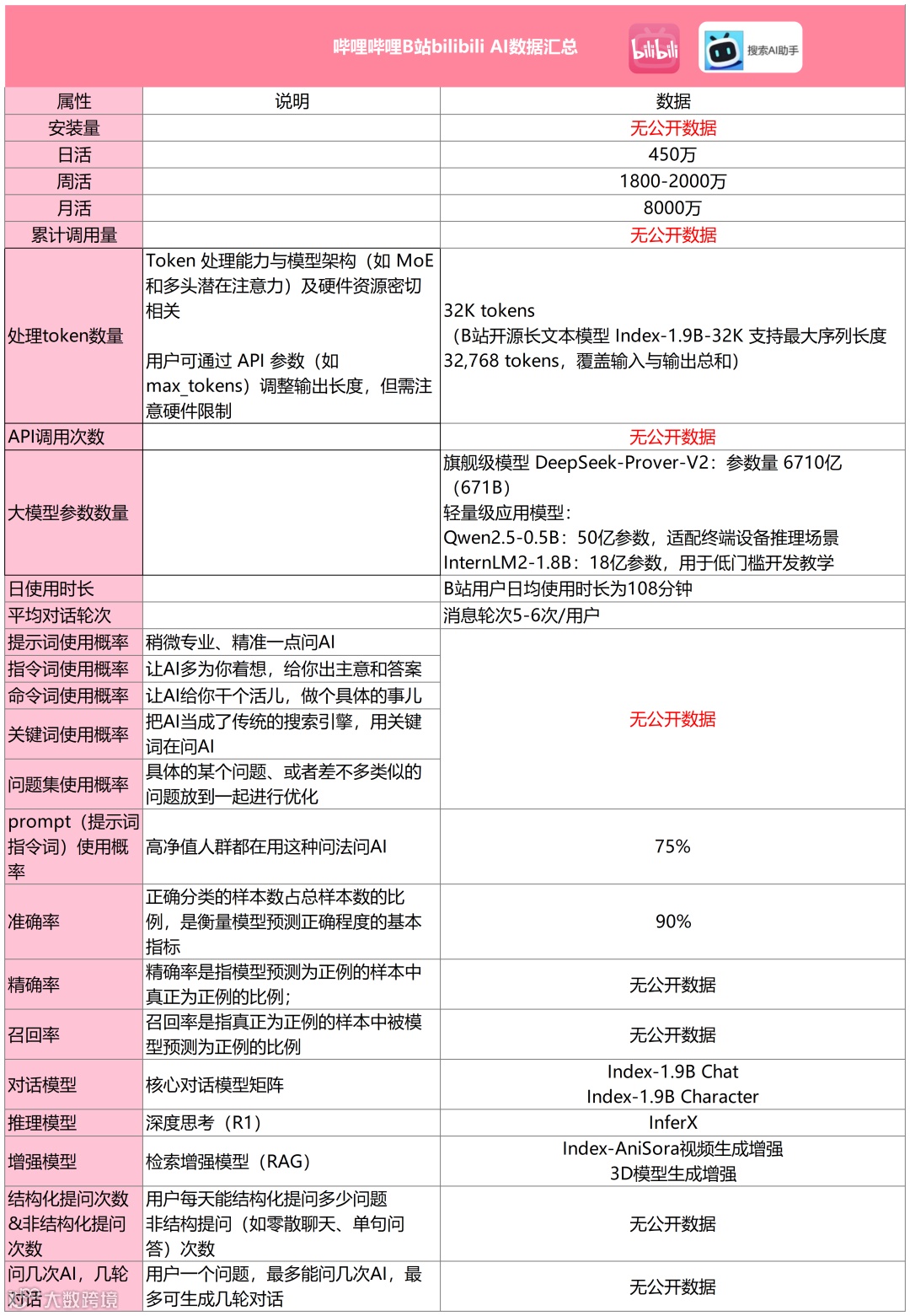
B站AI
快手AI
1.3 社媒搜索平台
知乎
小红书
微信
微博
今日头条
搜狗搜索
快手
谷歌
抖音
百度
哔哩哔哩
360浏览器
2026 GEO&SEO营销策略
01
GEO&SEO在社媒平台中的重要性
流量增量新引擎:
抖音月搜索量突破900亿次,小红书话题标签搜索年增长63%,快手本地生活搜索量同比提升82%;95后、00后等世代群体中,72%通过小红书搜索本地商家,65%通过抖音查找生活服务,这一比例已超越百度等传统搜索引擎,社媒自然流量成为品牌低成本获客的 “隐形金矿”;
跨平台曝光放大器:
百度搜索结果中,小红书笔记、百家号文章、抖音视频的展现频次年增长58%,用户搜索 “本地服务+关键词”时,社媒内容与官网内容形成曝光互补;微信搜一搜已打通视频号、公众号、小红书内容检索,优化社媒账号名称、简介及内容关键词,可同步获取微信生态内的自然流量,大幅提升品牌全域可见度;
高转化场景构建:
社媒搜索用户多带“即时需求”(如“本地披萨店”“儿童牙医推荐”),转化意愿比泛流量高3-5倍,且社交信号(分享量、评论互动)已纳入谷歌排名因子,直接影响传统搜索权重。
02
2026年社媒平台的GEO&SEO思路
多平台适配优化:
打破单平台局限,采用“内容复用策略”—1条核心视频剪辑适配多平台,保持每周2-3次更新频率,同时确保各平台“商家名称、地址、电话(NAP)”完全一致;
语义化内容升级:
告别单纯关键词植入,转向“解决方案导向”—围绕用户痛点创作问答式内容,融入地域地标、场景需求,同时在Reels等视频内容中添加语音关键词与清晰字幕,强化搜索相关性;
社区价值沉淀:
在Facebook群组、行业论坛等场景主动解答用户问题,提供实用建议而非硬广,积累自然曝光的同时,内容可被谷歌收录;通过短信/邮件引导客户留评,优化“高评价+高互动”标签,提升平台推荐权重。
需求场景化内容创作:
基于用户“搜索关键词+使用场景”构建内容矩阵,而非单一关键词罗列。例如围绕“防晒霜”,可拆解为:地域场景、人群场景、痛点场景;内容形式以“问答式标题+解决方案型正文”为主,开头直接回应核心问题,中间补充具体推荐与使用建议,结尾引导互动。
视频内容的语义强化技巧:
抖音、小红书等视频内容,需在“语音脚本+字幕+描述文案”中同步呼应核心关键词,且关键词需自然融入语境;同时在视频画面中添加“文字贴纸”,突出核心关键词,增强视觉识别度;视频时长控制在15-60秒,前3秒必须包含核心关键词与场景信息,避免用户划走;此外,可在视频评论区置顶“关键词引导评论”,通过用户评论进一步强化内容语义相关性。
关键词矩阵的构建与应用:
基于“核心关键词+长尾关键词+地域关键词”构建矩阵,核心关键词用于账号简介与核心内容标题,长尾关键词用于内容正文与评论区,地域关键词用于定位与场景化描述;借助工具分析用户搜索热度与竞争度,优先选择“高搜索量+低竞争”的长尾关键词;同时关注平台“趋势关键词”,及时融入热点,提升内容曝光概率。
03
选择合适的GEO&SEO供应商
平台规则深度把控:
供应商需具备 “规则动态追踪+策略快速调整” 能力。例如:深耕小红书需熟悉2025年算法核心,掌握关键词黄金布局位;专注抖音需精通DSO四维模型,懂热词筛选工具与POI优化技巧。
行业垂直案例验证:
优先选择聚焦自身行业的供应商,且需要求提供“同行业+同平台”的完整案例,而非泛化案例。案例需包含:合作前的品牌现状、核心优化策略、量化成果,同时需提供可验证的证明。对于多门店品牌,还需核查供应商是否有 “多门店社媒SEO&GEO统筹”案例,能否实现“单门店精准引流+品牌整体权重提升”。
团队配置适配性:
了解供应商的团队架构,确保负责自身项目的团队成员具备对应平台的实操经验。例如:是否有专门的“关键词研究员”负责行业关键词矩阵搭建,是否有“内容优化师”熟悉社媒内容的语义化表达,可要求与项目核心成员沟通,了解其过往操盘案例、对行业的理解,避免 “销售承诺与执行团队能力脱节”。
长期价值策略布局:
优质供应商的核心竞争力在于“构建可持续的SEO&GEO增长体系”,而非依赖短期技巧。具体需关注其是否包含以下长期策略:
①基础建设;
②内容资产沉淀;
③社区信任积累;
④抗风险能力。
例如:针对本地品牌,供应商是否会规划 “超本地内容创作”,是否会建立 “系统化留评管理流程”,这些策略虽短期见效慢,但能持续提升品牌在社媒平台的自然搜索权重。
全链路量化指标体系:
要求供应商提供明确的 “效果指标矩阵”,而非单一指标。核心指标应包含:
① 曝光类;
② 流量类;
③ 转化类;
④ 口碑类。
指标需明确基准值与阶段性目标,避免“流量增长但转化无效”的情况。
综上所述
2026年社媒平台GEO&SEO需以“精准触达+价值沉淀”为核心,围绕内容创作、关键词布局、跨平台整合、个性化体验优化及技术支撑五大维度构建完整策略;而优质GEO&SEO供应商的选择,是确保策略落地、效果长效的关键前提,企业需从专业实力、服务体系、定价机制及长期协同潜力等维度综合评估,进而做出契合自身发展需求的决策。
* 调研截止日期:2025年12月
* 提醒:文章仅供参考,如有不当,欢迎留言指正和交流。且读者不应该在缺乏具体的专业建议的情况下,擅自根据文章内容采取行动,因此导致的损失,本运营方不负责。
* 说明:
1、月活数据为根据官方数据整理
2、搜索结果未检索到2025年最新整体下载量数据,下载数据为根据月活数据推算,建议谨慎使用;
3、日活和周活数据为根据月活推算,建议谨慎使用
* 参考:
月活占比下载量30%;周活占比月活30%;日活占比月活20%
https://www.zhihu.com/question/20429832/answer/20100842
--END--
GEO优化(生成引擎优化)
SEO优化(搜索引擎优化)
如您有以上需求,欢迎联系我们
以下平台均可以做SEO
AI搜索GEO优化位置
AI智能问答GEO优化
AI搜索结果GEO优化
AI智能搜索结果GEO优化
AI智能搜索问答GEO优化
AI搜索GEO优化国内平台
AI搜索GEO优化国外平台
#必应New Bing搜索GEO优化
#Manus GEO优化
#Chat GPT搜索GEO优化
SEO优化平台
国内AI大模型
#DeepSeek系列大模型
#文心ERNIE大模型
#文心大模型
#云雀大模型
#月之暗面Kimi大模型
#混元大模型
#字节自研相关大模型
#混元大模型
#360纳米大模型
国外AI大模型
#谷歌Gemini大模型
#普罗米修斯大模型
#OpenAI大模型
AI监测工具平台
# BrandRank.Al
# Mangools的Al Search Grader
# HubSpot Al SearchGrader
# Otterly.Al
# Al Monitor
# AlVisibility
# Promptwatch
# Amon AI
...

