卖家精灵推出AI解读功能,一键生成亚马逊市场分析报告
作者Elvin,95后跨境电商产品经理,专注分享亚马逊真实选品案例与长期主义选品思考。本文聚焦卖家精灵最新推出的“AI解读”功能,解析其如何通过人工智能技术提升选品效率。
在竞争激烈的跨境电商环境中,数据驱动决策已成为关键。面对海量市场数据,卖家常因分析耗时、信息繁杂而难以高效决策。为此,卖家精灵推出“AI解读”功能,融合人工智能与电商数据分析,实现一键生成专业级市场洞察报告,大幅提升选品与运营效率。
操作流程:三步生成完整市场分析报告
Step 1:进入卖家精灵首页,定位“AI解读”功能入口。
Step 2:在搜索框输入目标类目关键词(如“makeup bag”),确保匹配分析方向。
Step 3:点击生成,AI智能输出完整版市场洞察报告。
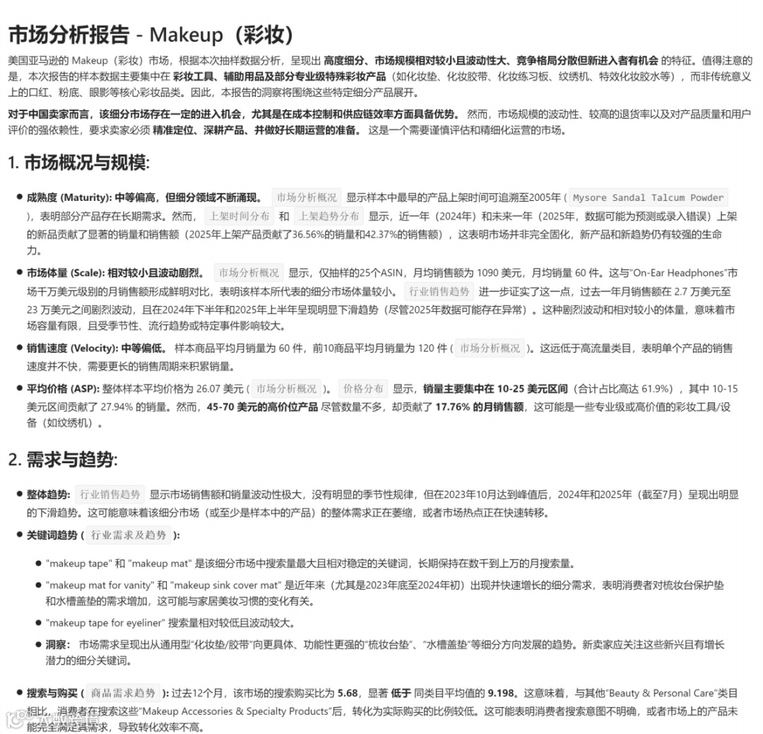
报告涵盖市场概况、需求趋势、竞争格局、成功要素、机会点与细分市场等九大板块,系统化整合数据并提供可行性建议。以往需耗时数天的市场调研,现可一键完成,显著提升决策效率。
核心优势一:极速分析,秒级响应
传统数据分析需手动比对指标、绘制图表,耗时费力。AI解读实现秒级响应:
- 产品市场分析:30秒内完成原需2小时的工作
- 竞品监控:15秒识别关键变化
- 广告表现:20秒定位优化机会
- 店铺健康诊断:1分钟发现潜在风险
快速响应助力卖家及时把握市场动态,抢占先机。
核心优势二:深度洞察,挖掘数据背后逻辑
AI解读不止呈现数据,更揭示深层关联:
产品调研方面:
- 判断市场需求饱和度
- 识别最佳价格区间
- 评估竞争强度
- 分析季节性波动
- 发现差异化机会
竞品分析方面:
- 捕捉运营策略调整
- 挖掘爆款潜力
- 提炼用户评价痛点
- 评估营销活动效果
- 预判供应链风险
广告数据方面:
- 识别高转化关键词
- 定位无效广告支出
- 推荐最佳投放时段
- 优化受众匹配
- 分析创意表现差异
相当于为卖家配备专业数据分析团队。
核心优势三:提供可执行的个性化建议
AI解读不仅说明“是什么”,更指导“怎么做”:
- 产品优化:功能改进、包装升级方向
- 定价策略:促销时机、阶梯定价建议
- 库存管理:备货周期、安全库存量提示
- 营销方案:推荐推广渠道与内容方向
- 客户服务:预防常见问题、提升用户体验
建议基于真实数据与成功案例,具备高度可操作性,支持卖家直接落地执行。
在数据爆炸时代,关键在于从海量信息中提取价值并转化为行动。卖家精灵“AI解读”功能正是为此而生,让每位卖家都能拥有顶级数据分析师的能力,无需额外成本与时间投入。
无论是提升运营效率,还是挖掘新增长点,该功能均可成为跨境卖家的智能助手。高效选品、精准决策,正在成为现实。

