2025年知乎搜索SEO优化策略:构建AI GEO与SEO协同闭环
系统解析知乎搜索排名核心逻辑与落地路径
2025年,品牌在知乎平台的搜索优化已进入AI GEO与SEO协同时代。通过构建“AI推荐→用户回搜→决策转化”的完整闭环,企业可有效提升在知乎搜索结果中的排名与占位,实现精准流量获取与品牌曝光升级。
一、知乎SEO十大核心痛点
企业在开展知乎SEO过程中普遍面临以下问题:
- 知乎SEO多久见效?
- 如何系统化开展知乎SEO?
- SEO效果为何不稳定?
- SEO如何与信息流、KOC/KOL协同?
- 哪种知乎SEO方法最有效?
- 是否有高效的SEO辅助工具?
- 如何监测SEO效果?
- SEO优化效果如何量化交付?
- 常用的SEO策略有哪些?
- 如何甄别优质SEO服务商?
本文将全面解答知乎搜索结果、关注推荐、知乎直答、热榜、首页推荐、相关搜索等多场景下的SEO与AI GEO优化方案。
二、知乎SEO排名影响因素
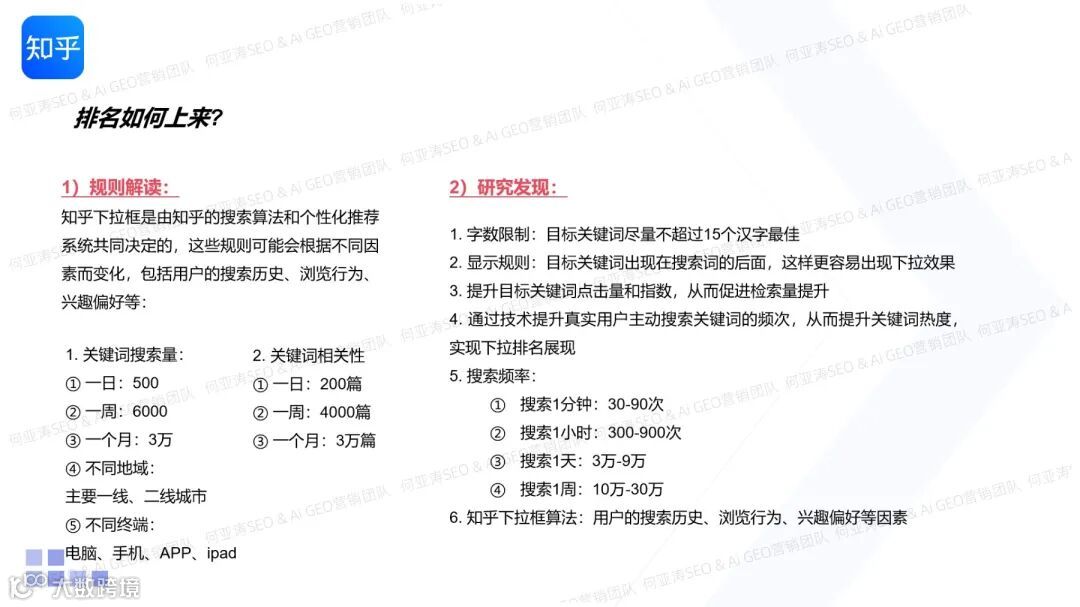
知识点1:知乎搜索算法与下拉框机制
知乎下拉框由搜索算法与个性化推荐系统共同决定,受用户搜索历史、浏览行为、兴趣偏好等多维度影响。
核心规则:
- 字数限制:关键词建议不超过15个汉字。
- 显示规则:关键词出现在搜索词后更易触发下拉提示。
- 点击量与指数:提升关键词点击量与搜索指数,增强检索权重。
- 主动搜索:通过真实用户行为提升关键词搜索频次,提高热度。
- 搜索频率参考:
- 1分钟:30–90次
- 1小时:300–900次
- 1天:3万–9万次
- 1周:10万–30万次
搜索量影响维度:
- 日均搜索量:500+
- 周搜索量:6000+
- 月搜索量:3万+
- 地域分布:主要集中于一线及新一线城市
- 终端覆盖:支持PC、移动端、APP、iPad等多平台展示
知识点2:知乎SEO核心公式
排名 = 关键词相关性 × 内容质量 × 用户互动 × 外链权重
- 关键词布局:建立“需求-内容”匹配网络,精准覆盖用户搜索意图。
- 内容质量:打造兼具专业性与可读性的高质量内容,提升用户停留与分享意愿。
- 用户互动与外链:通过点赞、评论、转发及权威外链建设,构建“权威性”与“传播力”双循环。
三、SEO优化效果呈现
通过系统化SEO策略实施,可在知乎搜索结果中实现关键词下拉提示、相关搜索推荐及自然排名显著提升,覆盖“下拉框+联想词+相关搜索+搜索结果”全链路展示。

