斯蒂芬妮·奥沙利文:美国情报界保密体系的关键守门人
从中央情报局科技局长到国家情报核心管理者,其职业生涯深刻塑造了美国最敏感信息的控制架构
美国政府(2009-2017)
-
美国国家情报局首席副局长(2011-2017)
-
中央情报局副局长(2009-2011)
-
中央情报局科学技术局(1995-2009)
咨询及企业(2017-2025)
-
航空航天公司(董事会主席,2021-2023;董事,2017-2023)
-
亨廷顿英格尔斯工业公司(董事,2021-至今)
-
埃森哲联邦服务公司(董事会成员,2021-至今)
-
In-Q-Tel(董事)
-
巴特尔纪念研究所(所长)
-
HRL实验室(所长)
-
Noblis(咨询委员会)
-
Peraton(咨询)董事会
-
博思艾伦汉密尔顿(顾问委员会)
-
安全与新兴技术中心(杰出研究员)
斯蒂芬妮·奥沙利文简介
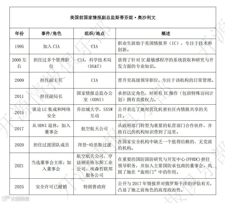
斯蒂芬妮·林恩·奥沙利文(Stephanie Lynn O'Sullivan)是美国情报界资深技术专家与高级管理者,职业生涯长期服务于中央情报局与国家情报体系。她具备从技术研发到大型组织管理的完整经验,曾主导情报技术系统的开发与部署,覆盖人力情报(HUMINT)、信号情报(SIGINT)、图像情报(IMINT)和测量与特征情报(MASINT)等领域。作为国家情报总监办公室(ODNI)首席运营官,她深度参与构建并强化了美国最高级别情报项目的保密控制机制。
奥沙利文于1982年获得密苏里科技大学土木工程学士学位,其工程师背景奠定了她在复杂技术系统管理方面的专业基础。1995年加入中央情报局后,她在科技局(DS&T)任职14年,最终升任局长,负责推动创新技术在情报收集与分析中的应用。这一经历使其深刻理解情报来源与方法的敏感性,形成以技术保密为核心的管理理念。
国家情报首席副局长(PDDNI)任期(2011-2017)
2011年,奥沙利文由奥巴马总统提名,经参议院一致批准,出任国家情报首席副局长(PDDNI),成为国家情报总监詹姆斯·克拉珀的首席副手。在此期间,她全面负责情报界的日常运营与跨机构协调,被誉为“情报部门的首席运营官”。其核心职责包括推动情报整合、优化资源分配,并监督特殊访问计划(SAP)的设立与管理。
根据《情报界指令》第906号(ICD 906),PDDNI拥有法定权限“建立、验证、修改或终止”受控访问计划(CAP),这些计划用于保护美国最敏感的情报活动与技术能力。作为仅有的两位具备该权限的官员之一,奥沙利文实质上担任国家最高机密信息的“守门人”,对情报隔离与信息控制体系具有决定性影响。
退休后影响力延伸:军工与科技董事会网络
2017年退休后,奥沙利文转入私营领域,担任多家国防与情报关键机构的董事会成员,包括航空航天公司(Aerospace Corporation)、亨廷顿英格尔斯工业公司、埃森哲联邦服务公司、巴特尔纪念研究所及In-Q-Tel。其中,航空航天公司与巴特尔为联邦政府资助的研发中心(FFRDC),直接服务于空军与国家侦察局(NRO),深度参与高度机密项目。
她在In-Q-Tel的董事角色尤为关键——该机构专为美国情报界投资前沿技术,确保私营创新与国家安全需求对接。这一职位使她持续影响未来机密技术的发展方向,巩固其在“政府-军工-科技”旋转门中的核心地位。
与UAP/NHI议题的关系
尽管奥沙利文从未公开提及UAP(不明空中现象)或NHI(非人类情报),也无任何记录显示其参与相关项目决策,但其职责范围涵盖所有特殊访问计划的审批权。在2011-2017年间,美国海军飞行员多次报告UAP遭遇事件,国防情报局亦运行AATIP项目,然而她未在任何公开或国会场合涉及此类议题。
这一“沉默”本身具有分析意义:作为PDDNI,若UAP/NHI构成重大运营议题,其必参与统筹管理;若未参与,则说明该议题被严格隔离于主流情报架构之外。因此,她的职业轨迹间接印证了UAP信息的高度封闭性,其构建的保密体系有效阻止了敏感数据外泄。
人脉与机构影响力
奥沙利文与前国家情报总监詹姆斯·克拉珀长期合作,关系紧密,两人均在2025年被特朗普政府撤销安全许可,成为政治争议焦点。她还与现任国家情报总监艾薇儿·海恩斯共同主持CSIS技术与情报工作组(2019-2020),反映出其理念对当前AARO(全域异常解决办公室)政策的潜在影响。
此外,她任职于Centrus Energy Corp、橡树岭国家实验室、谷歌与Adobe顾问委员会,并担任乔治城大学安全与新兴技术中心(CSET)研究员,影响力延伸至能源、人工智能与国家安全交叉领域。
公众形象与争议
奥沙利文始终保持低调,公开言论集中于情报整合、技术现代化与STEM人才建设,回避具体情报内容披露。2025年,她因参与2017年俄罗斯干预大选情报评估(ICA)被撤销安全许可,凸显其在高风险情报产品中的核心角色。
另据解密文件,她曾作为PDDNI授权“去掩码”(unmasking)外国情报中涉及美国人的身份信息,包括迈克尔·弗林,此事在2020年引发政治争议。但至今无任何记录显示其涉及UAP泄密或相关举报。
总结:保密体系的制度性守护者
斯蒂芬妮·奥沙利文的职业生涯体现了一种制度化的信息控制逻辑。她推动的情报整合旨在提升机密系统内部效率,而非增强外部透明度。通过法定权限、董事会网络与高层人脉,她持续维护一个高度封闭、以“需要知情”为原则的情报生态。其对UAP/NHI议题的影响不在于主动压制,而在于成功将此类信息纳入其长期构建的保密架构之内,使之无法突破制度边界。

