香港12家主流保险公司实力盘点:谁更值得信赖?
从百年老牌到新兴力量,全面解析保险公司财务实力与市场表现
近年来,越来越多内地居民选择赴港购买保险,除关注产品收益外,保险公司本身的资质与稳定性成为核心考量。本文聚焦香港最具代表性的12家人寿保险公司,从成立背景、财务实力、信用评级及市场定位等维度进行专业梳理,帮助消费者理性判断“哪家更靠谱”。
01 友邦保险(AIA)
亚太最大上市寿险集团
友邦保险1919年始创于上海,1931年进入香港市场,至今已逾百年历史,是亚太地区最大的独立上市人寿保险集团。其财务实力雄厚,偿付能力充足率达257%,标普评级为AA-,穆迪评级为Aa2,均属行业顶尖水平。凭借广泛的市场覆盖率与稳健经营,长期稳居香港保单销售数量榜首。
02 保诚(Prudential)
英式分红制度奠基者
保诚成立于1848年,总部位于英国伦敦,拥有超过175年历史,是全球最悠久的保险公司之一。自1964年设立香港总部以来,已为超过130万香港居民提供保障。截至2024年末,其保单储备金达4486亿港元。公司以“英式分红”见长,具备长期复利优势,适合长期持有型客户。
03 安盛(AXA)
全球保险巨头,稳健典范
安盛源自法国,成立于1816年,是全球最大的保险集团之一。其偿付能力充足率超250%,远高于香港监管要求的150%。标普评级AA-,穆迪评级Aa3,财务稳定性强。2025年荣获第三方机构10Life“稳定分红实现率公司”评级第一,彰显其长期分红兑现能力。
04 宏利(Manulife)
香港养老金管理主力
宏利1897年进入香港,隶属于加拿大宏利金融集团,位列世界500强,为加拿大第一、北美第二大保险公司。偿付能力达250%,标普AA-、穆迪A1评级。作为香港最大强积金供应商,管理约三分之一香港居民的养老资金,具备卓越的长期资产配置能力。
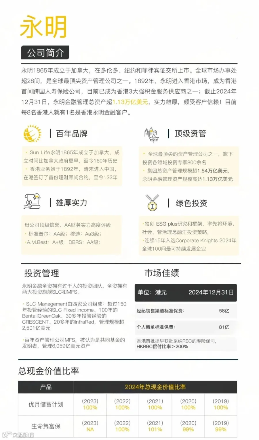
05 永明金融(Sun Life)
百年港险见证者
永明金融1892年进入香港,历经清朝、英治及回归时期,持续经营超130年。母公司连续三年入选《财富》世界500强,获标普AA、穆迪Aa3、A.M. Best A+、DBRS AA等多项顶级信用评级,并为业内唯一获得MSCI ESG AA评级的保险公司。现为多伦多、纽约、菲律宾三地上市公司,亦为香港三大强积金供应商之一。
06 万通保险(YF Life)
马云加持的潜力新锐
万通保险前身为美国万通人寿(1851年成立),2018年被马云旗下云锋金融收购60%股权后更名。股东背景强大,资产管理合作方为全球顶级机构霸菱(Barings),服务国家社保基金、香港强积金等政府级项目,具备高度资金安全保障与专业投管能力。
07 富卫集团(FWD)
李嘉诚家族支持的新兴力量
富卫成立于2013年,由李泽楷通过盈科拓展收购荷兰ING亚洲保险业务后重组而成,背靠李嘉诚家族资源。总资产达527亿美元,偿付能力260%,穆迪A3、惠誉A评级。资产配置以债券等固收类为主,风格稳健,已成为香港保险市场的重要中坚力量。
08 周大福人寿(CTFU Life)
快速崛起的“逆袭者”
公司前身为1985年成立的新西兰保险,历经多次股权变更,2024年正式更名为周大福人寿。获惠誉A-、穆迪A3评级。2023年保费收入达228亿港元,同比增长60%,增幅居香港市场前三,发展势头强劲,虽非传统头部,但潜力显著。
09 中国人寿(海外)
央企背景的稳健之选
中国人寿2023年位列《财富》世界500强第54位,90%股份由财政部控股,10%由全国社保基金理事会持有,属纯正央企。截至2023年,可投资资金达3932亿港元,投资风格稳健,固收类资产占比76%,适合追求安全性的投资者。
10 中银人寿(BOC Life)
银行系保险代表
中银人寿成立于1998年,由中国银行(1912年成立)全资控股。中国银行为香港三家发钞行之一,金融地位稳固。中银集团保险曾获标普A-评级,体现其较强财务实力,依托母行渠道与信用背书,产品安全性高。
11 太平洋人寿(香港)
三地上市的中资黑马
太保集团1991年成立,已实现上海、香港、伦敦三地上市,连续十二年入选世界500强。旗下太保资管专注优质固收与成长型资产投资。其香港产品兼顾内地客户偏好,部分产品提供2%保证利率,并可对接内地高端养老社区,实现“保险+养老”一体化服务。
12 太平人寿(香港)
总部位于香港的央企独苗
太平人寿(香港)成立于2015年,为中国太平保险集团境外首家专业寿险子公司。集团90.7%股份由财政部持有,是唯一总部设于香港的副部级金融央企。产品设计稳健,养老服务体系完善,支持跨境理财、养老及医疗联动,适合有跨境需求的家庭。
综上,香港12家主流保险公司各具特色:
友邦、安盛、宏利等国际老牌财务稳健,适合风险偏好较低的投资者;
富卫、周大福人寿等新兴公司增长迅速,产品灵活,具备较高成长潜力;
中国人寿、中银人寿、太平洋人寿、太平人寿等中资机构依托国家或银行背景,安全性高,契合稳健型客户需求。

