🚨 出海广告投放,为何Facebook账户总被封?
不少出海广告主在投放过程中常遇到以下问题:
广告账户刚开通即被封停?
正常投放却被判定违规?
多个账户因“关联”被连带封禁?
这些问题不仅影响投放效果,还可能导致冷启动延迟、计划中断,甚至错失市场机会。实际上,大多数封号并非偶然,根源在于账户管理缺乏系统化规范。
为帮助广告主规避风险,猎豹移动国际广告团队结合实战经验,总结《广告账户管理最佳实践》,深入解析封号原因、资产管理和申诉策略,助力构建稳定高效的投放体系。
🔑 核心价值:这份指南能帮你解决什么?
如果你是:
跨境广告投放人员:希望降低封号率、稳定跑量
出海品牌负责人:寻求团队合规操作标准
行业决策者:关注投放风险与长期增长
那么,本指南将帮助你快速掌握:为何被封?如何预防?出问题后如何补救?
① 开户主体管理:一致性是第一准则
广告主体、主页、APPID需保持一致,避免触发系统风控。
单个营业执照开户数量有限,注销账户仍会留下历史记录。
建议企业提前规划,建立“主体池”管理机制。
② 常见封户原因:提前规避6大风险
1. 长时间未消耗(60-120天无广告支出)
2. 违规广告内容(如虚假承诺、敏感题材)
3. 触发Meta审核红线
4. 短时间内批量建广告,易被判定异常
5. 关联资产违规,牵连BM、主页或App ID
6. 使用自动化脚本,被系统识别为虚假行为
以上为高频“踩坑点”,一旦触发,申诉难度大、成本高。
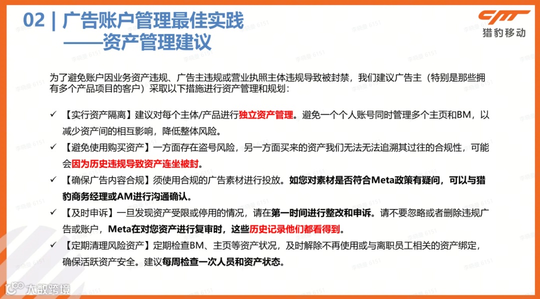
③ 资产管理建议:建立“独立资产墙”
主体独立:避免多个账户绑定同一主体
素材留痕:即使被拒也应保留,便于后续排查
定期盘点:每月检查BM、主页及资产状态
合规使用:对存疑素材可先通过代理确认
核心目标:防止“一损俱损”。
④ 申诉流程:提高成功率的关键步骤
申诉须由账户管理员发起,并提交身份证、驾驶证或学历证等有效证件
广告主本人提交,成功率更高
单日申诉账户不超过4-6个,避免触发频繁验证限制
若申诉按钮灰显无法提交,可寻求专业支持协助处理

✅ 为什么选择猎豹移动国际广告?
作为Meta官方一级代理,我们不仅提供免费开户服务,更致力于提升客户广告ROI,通过:
系统化方法论:降低封号风险,构建稳定账户池
行业最佳实践:覆盖电商、游戏、短剧等主流出海赛道
实战案例支撑:助力客户实现从冷启动到规模化增长
猎豹移动的目标,是帮助客户构建可持续的海外增长体系。

