日前,一艘船名为 “Ever Feat” 轮遭遇恶劣天气,导致数十个集装箱受损或坠海。
消息一出,很多客户都比较紧张,到底买了海运保险,这类事故的损失在不在理赔范围内?
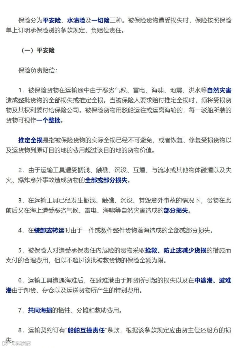
答案是肯定的,先给大家讲述下,我们通常承保的海运一切险都保了啥?
责任范围
(二)水渍险
除包括上列平安险的各项责任外,本保险还负责被保险货物由于恶劣气候、雷电、海啸、地震、洪水等自然灾害所造成的部分损失。
(三)一切险
除包括上列平安险和水渍险各项责任外,本保险还负责被保险货物在运输途中由于下列十一种外来原因(即十一种附加险)所致的全部或部分损失。
附加险:1、偷窃、提货不着险;2、淡水、雨淋险;3、短量险; 4、碰损、破碎险;5、混杂、沾污险;6、串味险;7、受潮受热险;8、钩损险;9、包装破裂险;10、渗漏险;11、锈损险。
在文章开头提到的,因恶劣天气致柜子落海就属于平安险,故属于保险责任,保司应按保单约定支付相应的赔偿。
保单展示
向上滑动查看更多
这样的保单还有很多很多,
就不一一展示了!
专业的事情交给专业的团队,
免除后顾之忧!
无论是普货还是特殊商品,
无论是东南亚、欧美,
还是拉美、非洲、中东国家地区,
都能专业处理!
下期将为大家展示
高龄船的海运保险怎么办理!

