跨境电商产品调研全流程:精准定位市场与竞争对手
从目标受众到卖点提炼,系统化完成B端产品市场调研
本文基于实际案例,结合多种工具,系统梳理跨境电商产品调研的关键步骤,涵盖目标受众分析、市场规模评估、竞品研究及卖点挖掘,助力企业高效决策。
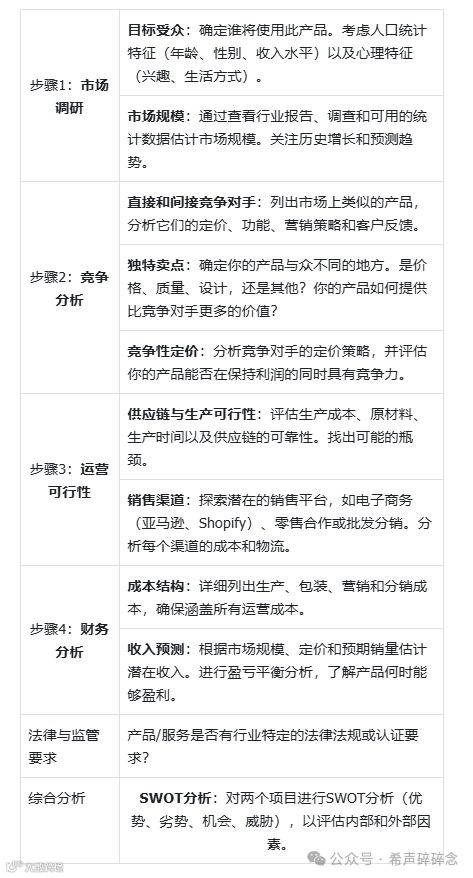
一、目标受众调研
已有客户的企业可通过数据分析获取初步用户画像。
Google Analytics:提供网站访问者的年龄、性别、地理位置及兴趣等维度数据。
社交媒体分析工具:TikTok、Facebook等平台后台可查看粉丝特征。
若项目尚未启动,可通过以下方式确定目标人群:
1. 团队头脑风暴
2. 消费者访谈
3. 查阅行业调研报告
常用调研平台:Statista、IBISWorld,提供用户画像、产品矩阵、社媒趋势等深度信息。


二、市场规模调研
市场规模评估主要通过两种方式:
1. 行业调研报告(Statista、IBISWorld)
2. 关键词搜索量分析
以“菜市场用重型电子秤”为例,进行关键词调研。
确定产品关键词
获取英文名称的两种方式:
1. 使用翻译工具(如百度翻译):结果为“Electronic scale”
2. 使用AI工具(如Gemini、ChatGPT):上传图片并提问,返回“digital platform scale”
初步获得两个关键词:electronic scale 和 digital platform scale。
验证关键词准确性
关键词错误将导致调研方向偏差。例如,“红薯”在不同地区有“地瓜”“sweet potato”等不同叫法。
推荐使用Google 图片搜索进行验证:
- 搜索“electronic scale”:多为小型电子秤,不符。
- 搜索“digital platform scale”:与目标产品高度匹配。
进一步点击图片,发现另一可能名称:electronic platform scale。
最终确定关键词:digital platform scale、electronic platform scale。
评估关键词市场需求
以美国市场为例,使用SEMrush分析搜索量:
- digital platform scale:全球月均440次,美国90次
- electronic platform scale:全球月均420次,美国20次
结论:主关键词应为digital platform scale。
SEMrush还可拓展相关关键词并分析搜索意图。
利用谷歌趋势判断市场趋势
访问 Google Trends,对比关键词在美国的搜索热度(过去五年)。
结果显示两者热度接近,但“digital platform scale”更为主流。
按地区查看,多数州更倾向使用“digital platform scale”,对广告投放具有指导意义。
此外,可观察产品需求是否具有季节性波动。
B端市场关键词调研
针对B2B外贸,需使用B端关键词工具(如二叔B端关键词生成器)获取行业常用术语。
但部分B端关键词搜索量过低,SEMrush等工具可能无法返回数据。
无数据 ≠ 无市场
B2B市场搜索量小,工具数据存在局限。第三方工具依赖算法估算,小流量关键词常显示为空白。
因此,工具仅适用于横向对比。
解决方案:看同行。
同行数量、运营状况更能反映真实市场需求。
三、同行调研
如何寻找同行网站
使用BrightLocal(https://www.brightlocal.com/local-search-results-checker/)模拟本地用户搜索。
谷歌存在“千人千面”,需伪装成目标市场本地用户,才能获取真实搜索结果。
输入关键词“digital platform scale”,选择美国,查看搜索结果。
若结果页出现多个“Sponsored”广告,说明市场有广告主投入,存在真实需求。
广告主即为重点研究对象,其持续投放意味着业务盈利。
网站流量与数据调研
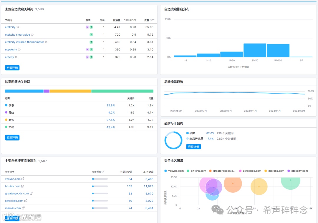
将同行网址输入SEMrush或SimilarWeb,分析:
- 自然流量与付费流量规模
- 主要市场分布
- 核心关键词
- 品牌声量
- 竞争对手
SimilarWeb在整体流量分析上更为全面。
网站历史变化分析
使用Web Archive(https://web.archive.org/)查看网站历史页面,分析其产品策略、设计迭代逻辑。
网站搭建技术识别
通过浏览器插件识别网站使用的技术(如Shopify、WordPress)。
若为Shopify站点,可使用专用插件分析热销产品与销量预估。
推导同行订单量
通过每日固定时间下单并取消,利用Shopify订单号递增特性,通过编号差值估算日单量。
同行广告与社媒分析
谷歌广告:使用 Spyfu 或 SEMrush
Facebook 广告:使用 Facebook Ads Library(免费)
社媒内容追踪:使用 BuzzSumo,分析热门内容与传播趋势
AI辅助调研
使用Kimi、ChatGPT等AI工具的“探索”功能,快速获取数据源与分析建议。
AI总结未必准确,但可高效提供信息入口。
挖掘利基同行
使用Ahrefs Content Explorer,筛选“高流量、低权重”网站,寻找弯道超车机会。
设置条件:
- 关键词出现在标题(in title)
- 语言为目标市场语言
- 流量 > 1000
- DR值 < 10
分析其成功原因:关键词策略、外链建设、产品优势等。
四、扩大同行数据搜集
除独立站外,电商平台也是重要调研渠道。
使用平台专用工具:
- 亚马逊:卖家精灵
- Shopee:知虾
- Etsy:eRank
五、卖点调研
最佳卖点来源:消费者真实反馈。
重点查看电商平台(如亚马逊)的用户评论。
使用插件TheReviewIndex进行评论分析。
客户差评 = 用户痛点 = 产品缺陷 = 优化机会
-END-


