京东驶入“顺风区”:供应链思维驱动高质量增长
零售与外卖双轮驱动,Q2营收同比增长22.4%
作者|安舆
编辑|胡展嘉
运营|陈佳慧
出品|零态 LT(ID:LingTai_LT)
头图|网络公开图
如果零售是京东的船,供应链是京东的舵,那么外卖和即时零售这两面帆挂起之后,京东正式驶入“顺风区”。
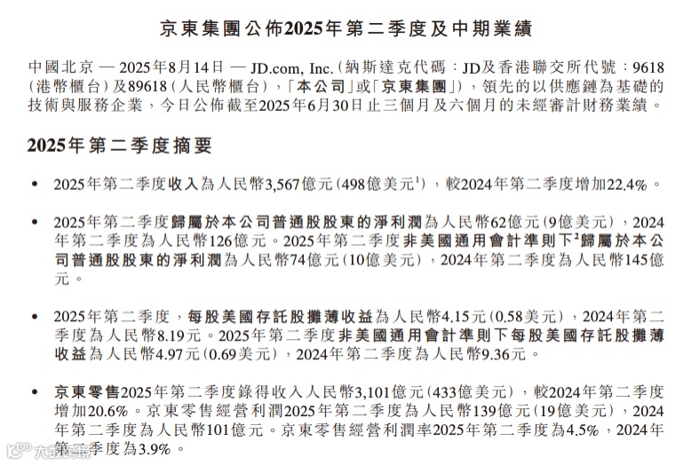
2025年8月14日,京东发布2025年第二季度财报:营收达3567亿元,同比增长22.4%,增速创近三年新高;归属于普通股股东的净利润为62亿元。
本季度,京东零售基本盘持续稳健,营收3101亿元,同比增长20.6%,经营利润率达4.5%,创下大促季历史新高。与此同时,新业务表现亮眼,京东外卖日单量突破2500万单,覆盖全国350城,入驻品质餐饮门店超150万家,近200个餐饮品牌销量破百万。在新业务带动下,京东新业务营收达138.5亿元,同比激增198.8%。
▲图:京东2025年Q2财报
京东CEO许冉表示:“二季度,平台用户流量、季度活跃用户数及购买频次均显著增长,主要得益于核心零售业务与外卖等新业务的持续发展。”
在电商与外卖行业价格战频发的背景下,京东仍实现量质双增,印证其深耕多年的供应链思维具备强大竞争力。
与多数互联网企业聚焦“平台模式”不同,京东自创立起便深耕供应链。无论是零售、外卖,还是AI、跨境电商,其核心逻辑始终是通过优化供应链成本与效率,持续提升用户体验。
这一战略定力使京东不盲目追逐短期热点,而是稳步推进符合公司与产业链长远利益的布局。虽短期见效较慢,但凭借战略前瞻性,京东得以穿越周期,把握趋势,在产业变革中稳步前行。
零售基本盘稳健增长:供应链构筑核心竞争力
基本盘稳健的秘密
财报显示,2025年Q2京东零售营收3101亿元,同比增长20.6%。其中,日百品类收入同比增长16.4%,商超品类连续六个季度实现双位数增长;服务收入同比增长29.1%,均高于行业平均水平。
▲图:京东2025年Q2财报
京东零售持续增长的核心,在于其坚持的供应链思维。2007年,京东在获得融资后并未盲目“烧钱”抢市场,而是自建仓配一体的物流体系,解决用户购物体验痛点。
尽管初期成本高昂,但依托京东物流,如今已实现“211限时达”“次日达”,甚至在新疆疏勒、疏附等偏远地区也实现当日达。京东坚持“新疆包邮”已达15年。
面对当前激烈的价格战,京东未选择补贴或降低品质,而是从产品、价格、服务多维度发力。例如,京东超市推出“211ml”大品牌牛奶、酸奶及白酒等自有标签商品;京东服饰上线“安心品质标”,覆盖防晒衣、羽绒服、羊绒羊毛衫等品类。
为持续降低供应链成本,京东加大物流技术投入。京东物流已启用自研“智狼”货到人系统,在北京大兴临空智能园区,童装仓使用近百台“智狼”机器人,拣货效率较传统模式提升3倍以上。
通过优化供应链、提升效率,京东将节约的成本让利消费者,既巩固竞争优势,也探索出可持续发展的普惠路径。
基于供应链优化,京东逐步建立“又好又便宜”的用户认知,持续吸引消费者。2025年“京东618”期间,下单用户数同比增长超100%,整体订单量超22亿单。京东APP日活用户创历史新高,3C家电品类规模与增速居行业首位,服饰美妆、日百品类增速领跑市场。
▲图:京东618数据
京东自创立以来始终坚持供应链思维,短期举措或见效慢,但具备长期战略价值。时间拉长后,京东已成为“时间的朋友”,穿越周期,持续创造亮眼业绩。
外卖业务高歌猛进:品质化与合规化构建新生态
战略目标达成
2025年,京东切入外卖市场并实现突破。Q2财报显示,京东外卖已覆盖全国350城,日单量突破2500万单,近200个餐饮品牌销量破百万。
▲图:京东2025年Q2财报
许冉表示:“京东外卖在订单增长、商家拓展、骑手招聘等方面稳步推进,并与零售等业务形成协同,成功达成初期战略目标。”
京东外卖并未依赖“0元购”等恶性补贴,而是坚持反内卷,杜绝制造市场泡沫。其成功仍源于供应链思维。
当前外卖行业存在平台抽佣高、“幽灵外卖”频发、骑手缺乏社保等问题。京东入局旨在解决供应链痛点,构建商家、骑手、消费者三方共赢的新生态。
财报显示,截至2025年Q2,京东外卖入驻品质商家超150万家,品质正餐订单占比持续提升。京东还打造自营品质餐饮平台“七鲜小厨”,采用菜品合伙人模式,每道菜给予合伙人100万元保底分成,后续销售收益上不封顶。

▲图:京东集团旗下七鲜小厨
七鲜小厨首店上线一周日均订单超1000单,复购率高于行业220%,带动周边3公里商圈餐厅订单环比增长12%。京东计划3年内在全国建设1万家七鲜小厨,助力品质餐饮规模化发展。
在配送端,京东为全职骑手缴纳五险一金。Q2已与超15万名全职骑手直签劳动合同并缴纳社保。此举在2025年9月“社保新规”实施背景下,展现出显著合规优势。
许冉坦言:“每单成本因此增加,但我们通过技术优化提升效率,弥补成本差。这正是京东零售与物流的核心逻辑。”
京东在骑手保障方面的先发优势,将随政策落地转化为竞争力。数十万获得感更强的一线配送员,将推动京东外卖迈上新台阶。
京东进军外卖并非“跨界”,而是供应链逻辑的延伸:通过底层优化,实现商家、骑手、用户多方受益,构建“上升螺旋”。
京东外卖不以冲规模为目标,而是聚焦长期价值。随着行业竞争回归理性,其或将与京东零售一样,成为标杆平台。
供应链护城河:支撑多业务协同发展
助力京东继续开打“顺风局”
随着流量红利见顶,AI、跨境电商等新兴赛道也需精细化运营。京东始终围绕“供应链”布局,未盲目追逐算力堆砌或小额跨境热潮,而是深耕长线价值。
在AI领域,企业竞争已转向应用落地。京东凭借多元业务生态,为AI技术提供丰富场景。例如,“京东立影-裸眼3D广告”应用于多个品类,SK-II点击率提升60%,华为耳机销售转化提升37%。

在物流端,京东将大模型应用于异常管控、流程自动化等场景,实现从“事后分析”到“事前预判”的转变,显著提升数据时效价值,助力降低全社会物流成本。
在跨境电商领域,京东不局限于“搬运”,而是通过本地基建、本地员工、本地采购、本地发货深度融入当地生态。例如,2025年广东荔枝丰收,京东通过“产地直采+高效物流”,48小时内将荔枝送达欧洲消费者。
2025年618,京东物流在沙特推出自营快递品牌“JoyExpress”,提供当日达、次日达、货到付款等服务,提升当地电商效率。
京东国际化的高明之处,在于以供应链能力为合作伙伴提供解决方案,为消费者创造真实价值。
尽管互联网热潮更迭,京东始终按自身节奏推进战略布局。无论是零售与外卖的协同发展,还是AI与跨境电商的稳步推进,均体现其以供应链为护城河,帆满舵稳地驶入“顺风区”。
回顾京东发展历程,其稳定内核始终是“供应链思维”。这一思维使其成为善于打“持久战”的企业。随着供应链布局持续深化,京东有望成长为具备强大战略定力的行业标杆。

