内河船舶船员体检新规指南
《中华人民共和国内河船舶船员适任考试和发证规则》解读
《中华人民共和国内河船舶船员适任考试和发证规则》实施办法(海船员〔2021〕46号)于2021年2月9日发布并生效。新版规则实施办法对内河船员体检表样式进行了更新,增加了多项体检项目,并调整了岗位健康标准和体检表填写要求。
一问一答
- 问:内河船员体检需要去指定的医院吗?
答:不需要。只要医院能覆盖新版体检表所有体检项目的即可。 - 问:我之前做过海船船员健康证,还需要做内河体检吗?
答:如果健康证还在有效期内,则无需重复体检;若已过期,则需重新进行内河体检。 - 问:去年做过内河体检,今年换适任证书还需要做内河体检吗?
答:如申请证书有效期未满指定年龄(男性65周岁、女性60周岁),提供最近2年的符合要求的体检证明;超过指定年龄者,需提供最近1年内符合要求的体检证明。
体检前准备
- 请仔细阅读体检须知。
- 确认体检医院是否具备检测所有体检项目的能力。
- 告知医生体检表填写要求,确保按要求准确填写。
体检表第一页
- 第一页填写本人基本信息。
- 任职部门的服务船员包括船上厨师和客船服务员等,需加检大便细菌培养检验,报告应与体检表一同提交。
体检表第二页
- 第二页填写本人身体健康情况,有则打√,无则打×。
- 如实申报并签名。
- 医生需仔细查看申报情况,涉及船员职业限制时应进行相应检查。
- 体检医生应在签名处签名。
体检表第三页
- 第三页由体检医生填写,不得涂改。
- 远视力和近视力均需检查并记录,结果按照GB11533小数记录法记作0.6、0.8等。
- 裸眼视力必检,如不符合要求需加测矫正视力。
- 外科项目中,身高和体重需记录具体数值及单位。
- 内科项目中,血压、心率和呼吸频率需记录具体数值。
- 心电图、胸部X线检查、血常规、尿常规为必检项。
- B超仅限有症状或病史者检查。
- 各科医生根据检查结果勾选是否有船员职业限制,具体描述并签名。
- 结论栏由主检医生填写合格或不合格,签字并注明日期。
体检结束注意事项
- 确保所有项目均已检查且无漏填。
- 按要求贴好照片并加盖体检机构骑缝章。
- 查看体检结果是否按要求填写,确保医生已签名且体检机构公章已盖。
- 确保所有检查报告附在体检表后。
空白体检表示例



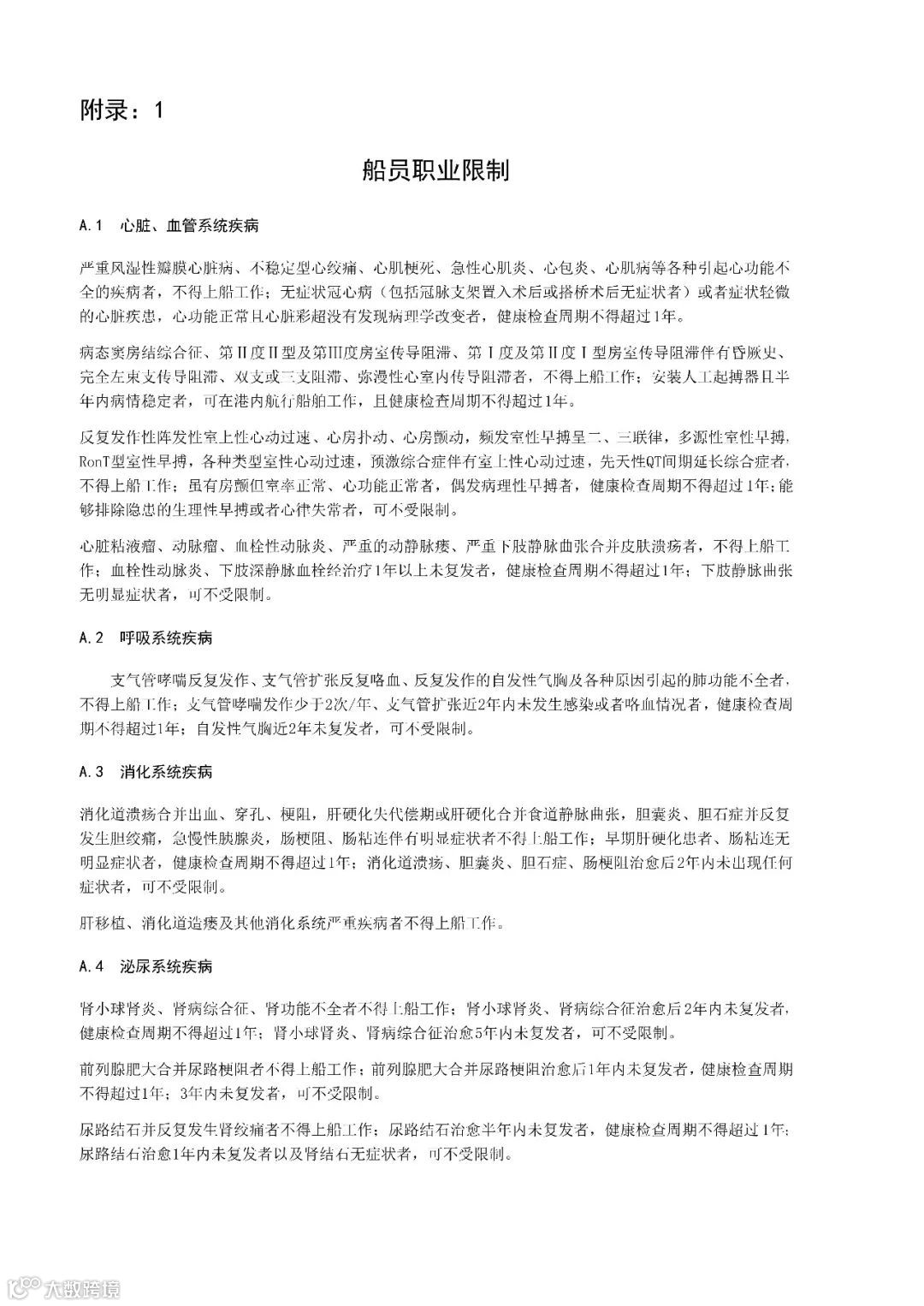
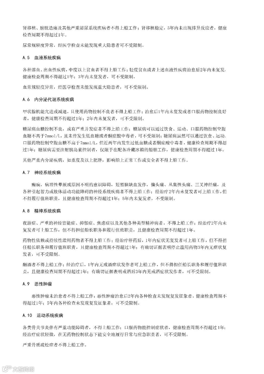
船员职业限制参考表




免责申明:
本文仅代表作者个人观点,内容未经本网证实,仅供读者参考,并请自行核实相关内容。
更多航运资讯,请访问E航网。


