2025年抖音短视频拍摄与剪映实操全攻略
掌握核心技巧,打造高质量短视频内容
随着短视频进入深度运营阶段,2025年优质内容的核心已从流量获取转向内容质量与用户粘性。无论是个人创作者还是企业账号,掌握系统化的拍摄与剪辑技能成为提升竞争力的关键。
高质量抖音视频需具备清晰的账号定位、专业的拍摄手法、精准的脚本设计以及高效的后期剪辑能力。运镜技巧、完播率优化、封面设计、口播脚本结构等均是影响内容传播的重要因素。
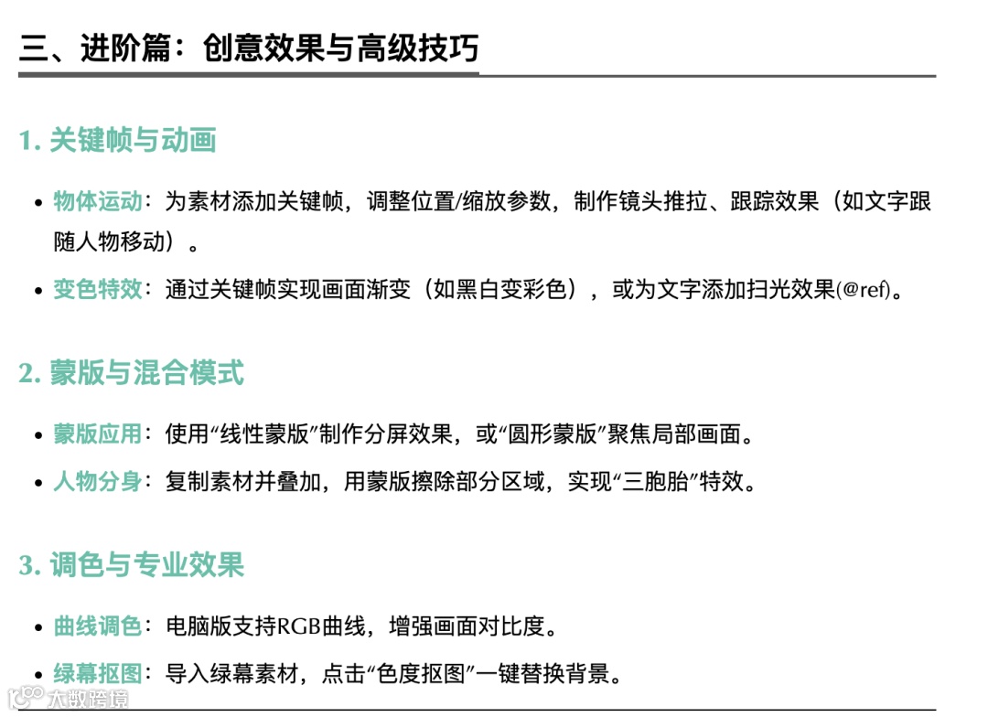
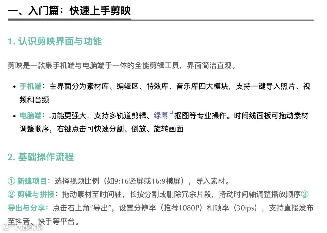
剪映作为主流剪辑工具,其基础功能与进阶特效广泛应用于短视频制作。熟练掌握剪映的24项常用功能,包括分割、变速、关键帧、蒙版、音频处理等,可大幅提升剪辑效率与视觉表现力。
五、总结:持续精进与资源获取
剪映的精通需要持续实践与灵感积累。推荐以下学习资源:
- 系统课程:98节官方教程(涵盖基础界面到高级特效)。
- 实战案例:关注剪映创作者中心,参与官方活动获取模板和素材。
掌握上述技巧后,你不仅能轻松应对日常剪辑,还能创作出媲美专业的视觉作品。立即行动,开启你的剪辑大师之路!

