近年来,随着移动互联网的快速普及,H5(HTML5)小游戏再次成为创业者和开发者眼中的“轻量级蓝海”。相比传统App游戏,H5游戏免安装、加载快、链路短,特别适合在海外市场做快速测试与变现。对于初入局的新手来说,如何低成本搭建、接入广告并最终实现盈利,是最关心的问题。
本文将带你拆解海外H5小游戏变现的全链路,并结合实操经验,提供可落地的操作指南。

一、H5游戏获取及搭建方式
1. 获取游戏的几种方式
自研开发:用Phaser、Cocos Creator(H5 导出)、Construct等工具进行开发。如果你有技术团队,这是最灵活的方式。
购买源码:源码平台直接购买成品游戏,改一改就能上线,速度快。
白牌游戏:租用或购买模板,简单换皮后即可测试变现,适合初学者。
2. 搭建落地页的关键要点
轻量化加载:保证游戏首屏在3秒内可玩,避免用户流失。
简洁聚焦:落地页的唯一目标是“让用户玩”,减少复杂导航和干扰元素。
广告位预留:在关卡结束、失败复活、暂停等自然节点植入广告,不破坏体验。
数据追踪:接入Google Analytics 4等工具,记录启动次数、广告观看数,这样才能知道后面该怎么优化。
3. 合规性
海外很多国家对隐私和用户数据很严格。要记得加上隐私政策页面;弹窗提示 GDPR/CCPA同意;年龄分级要标清楚。

二、广告买量
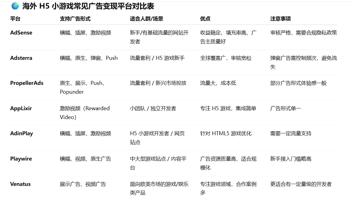
在H5小游戏的变现环节,广告买量和广告变现平台的选择至关重要。很多人只知道 Google AdSense,但实际上,市场上还有不少同类型的广告平台,可以为开发者和运营者提供不同的广告形式与收益模式。下面我整理了一些常见且适合H5广告变现的平台,方便你对比选择:

广告接入技巧
位置合适:奖励广告放在“复活”时,插屏广告放在关卡切换时,不要影响体验。
频次合理:别过度打广告,每局1–2个足够。
多平台对比:接入几个广告平台跑一阵子,优先选择收益高、填充率稳的平台。
三、流量套利
在H5小游戏变现里,“流量套利”其实就是低成本引流+高收益变现,把买来的流量导入自己的游戏页面,再靠广告点击或展示赚取差价。操作步骤可以分为两块:
1.引流真实高质用户
游戏搭建好后,真正的挑战是获取流量。推广引流渠道可分为免费与付费两类。
(1)免费/低成本推广
社交裂变:做个“分享得奖励”的功能,玩家发到Facebook、WhatsApp或Telegram,就能带来一批自然用户。
海外社区:把游戏发到Reddit、Discord、Quora这些社区,慢慢积累玩家。
小游戏平台:比如 Poki、CrazyGames、Kongregate,把游戏上架后自然会有流量。
短视频引流/信息流广告:做个15秒的游戏演示视频,发到TikTok、Instagram Reels,吸引用户点击进入。
(2)付费推广
Google Ads(搜索+展示):利用关键词或展示广告获取精准流量。
分发平台导流:把游戏挂在Poki、CrazyGames 等站点,获取一些免费的自然流量。
这些用户进入你的落地页后,开始玩游戏并看到广告。只要广告收益(ARPU) > 引流成本(CAC),套利就成立。
2.广告刷量
在实际操作中,单纯依赖自然用户流量,收益可能比较慢。有不少开发者会选择广告刷量加速变现。是的,可以利用代理IP技术模拟点击从而加速变现,但是普通的轮换IP可能会被广告主检测从而导致结算无效,因此如果你采取此类方法,最好是选择高质量真实动态IP、甚至搭配不同设备指纹,避免被检测。
动态住宅代理与移动代理均为动态轮换的IP,可以实现每次请求/固定间隔切换地址从而避免平台检测来自于同一用户点击,影响结算收益,而且均可模拟真实用户网络,对于移动端来说选择移动运营商代理更佳。
在多环境测试、提升点击/观看收益时,高质量的移动IP代理,能够降低被判定为数据中心流量的风险,提升流量可信度,加速变现。

总结
对于想入局的新手来说,海外H5小游戏是一个低成本+快速验证+可规模化的变现模式。H5 游戏变现不是一夜暴富,而是一个不断优化链路、积累经验的过程。只要你掌握了这套全链路打法,就能在海外市场找到属于自己的盈利机会。


