2025年抖音短视频拍摄与剪映实操全攻略
掌握核心技巧,打造高质量短视频内容
随着短视频进入深度运营阶段,2025年优质内容的核心已从单纯流量获取转向专业化、体系化的内容创作。无论是个人创作者还是企业账号,掌握拍摄技巧、剪辑逻辑与平台规则,已成为提升传播力的关键。
高质量短视频需具备五大核心要素:精准人设定位、强吸引力开头、高信息密度内容、专业运镜手法及高效剪辑节奏。尤其在抖音搜索功能日益重要的背景下,内容需兼顾推荐流量与搜索曝光,强化关键词布局与用户留存设计。
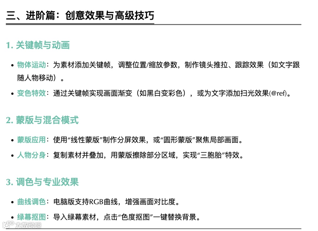
剪映作为主流剪辑工具,其基础功能如分割、变速、字幕识别与进阶特效如关键帧、蒙版、音频可视化等,已成为短视频制作的标配技能。熟练掌握24项常用功能,结合模板化脚本结构,可大幅提升内容产出效率。
五、总结:持续精进与资源获取
剪映的精通需要持续实践与灵感积累。推荐以下学习资源:
- 系统课程:98节官方教程(涵盖基础界面到高级特效)。
- 实战案例:关注剪映创作者中心,参与官方活动获取模板和素材。
掌握上述技巧后,你不仅能轻松应对日常剪辑,还能创作出媲美专业的视觉作品。立即行动,开启你的剪辑大师之路!

