中美贸易传来一个重磅消息!
8月28日美国贸易代表办公室(USTR)宣布
延长部分中国商品的“301关税豁免”政策
原定8月31日到期的免税期
一口气延长到11月29日
美国公布301关税豁免清单
美国贸易代表办公室(USTR)于当地时间2025年8月28日发布公告,将原定于8月31日到期的“301关税豁免”政策,统一延长至2025年11月29日。

公告原文详情:
此次延期涉及178项中国原产商品,包括164种工业与民生类产品,以及14种关键的太阳能制造设备。
这不仅给出口企业吃下“定心丸”,也再次说明:美国嘴上喊着“脱钩”,手上却离不开“中国制造”。
178项中国商品延长豁免
这份清单折射出美国经济的结构性缺陷,其核心逻辑是:对无法摆脱进口依赖的战略物资豁免关税,本质是以贸易保护之名行供应链维稳之实。
01
附件A(164项豁免)
包括 HTSUS 税目 9903.88.69 以及 美国注释 U.S. notes 20(vvv)(i), 20(vvv)(ii), 20(vvv)(iii), 和 20(vvv)(iv) 定义的税号产品。
164项民生与工业刚需品,涵盖儿童安全座椅部件、水泵零件、特种化工材料、电子连接器、呼吸机配件等。
这些看似不起眼的零部件,却是美国制造业和医疗系统的“血液”。
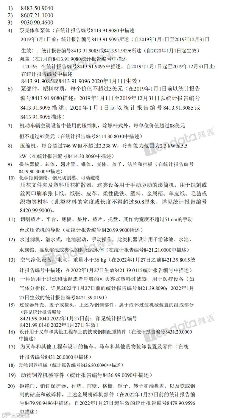
以下是完整的164项HTSUS税目与商品描述:
原文:
翻译:
以上为部分关税豁免清单截图
02
附件B(14项豁免)

包括 HTSUS 税目 9903.88.70 以及 美国注释 U.S. note 20(www) 定义的税号产品。
14项清洁能源“硬核装备”,全部与太阳能产业相关,包括硅生长炉、多晶硅铸锭炉、晶圆切割机、金刚石绳锯等。这些设备用于制造光伏硅片,技术门槛高、产能集中在中国。
美国正全力推进能源转型,但本土供应链远未成熟,只能继续从中国进口。
美国为何延长豁免?
很多人问:美国不是一直在打压中国吗?怎么又主动延期?其实这根本不是“示好”,而是被现实逼出来的无奈选择。
2018年,美国以“301调查”为由,对约3700亿美元中国商品加征7.5%至25%的惩罚性关税,试图逼迫产业链外迁。
但结果呢?成本转嫁给了美国企业,通胀压力上升,消费者买单。
更关键的是,许多高科技设备和核心零部件,全球只有中国能稳定供应。于是USTR不得不设立“排除机制”,允许企业申请临时豁免。
今年前1-7月,中国对出口美国3372.24亿美元,同比下降10.9%,进口738.09亿美元,同比下降12.6%,贸易顺差1655.21亿美元。
数据来源:海关总署 / 制图:腾道
过去依赖美国市场的中国企业,如今转向多元市场布局。

数据来源:海关总署 / 制图:腾道
2025年前7个月,中国对新兴市场的进出口情况:
对欧盟出口3174.18亿美元,同比增长7.0%;
对东盟出口3770.40亿美元,同比增长13.5%;
对印度出口773.83美元,同比增长13.4%;
对拉丁美洲出口1680.82亿美元,同比增长7.3%;
对非洲出口1222.04亿美元,同比增长24.5%;
可以看出,美国的这一次关税的围堵可以说基本宣告失败。中国这种多元化的“朋友圈”布局,不仅分散了风险,还让全球看到了中国制造业的韧性。
小腾有话说:
图源:腾道外面通V5.0
说到底,美国可以喊口号,但生产线不会骗人
想造光伏板?离不开中国设备
想控制医疗成本?绕不开中国供应链
中国制造的不可替代性
正在一次次政策回调中被验证
这已不是第一次,也不会是最后一次
相关企业务必核对产品编码
抓住这宝贵的三个月窗口期
避免错失减免红利
从一年80万到2800多万,从“凭什么选你”到“比客户更懂客户”
自查一下:你是在骚扰客户,还是在跟进客户
采访了不同行业的采购商,原来他们都喜欢这样的供应商


