2025年抖音短视频拍摄与剪映实操全攻略
掌握核心技巧,打造高质量短视频内容
随着抖音进入深度运营阶段,优质内容已成为流量获取的核心。无论是个人创作者还是企业账号,掌握短视频拍摄与剪辑的核心技能至关重要。
本文系统梳理2024-2025年抖音短视频制作的关键要素,涵盖账号定位、拍摄技巧、剪映实操、脚本撰写、运镜手法及内容优化策略,助力用户从零起步,高效产出高完播率、高互动率的优质视频。
短视频核心要素:拍摄与剪辑并重
高质量短视频需具备五大核心要素:精准人设、强吸引力开头、高信息密度内容、合理运镜设计、专业剪辑包装。其中,剪映作为主流剪辑工具,其功能熟练度直接影响成片质量。
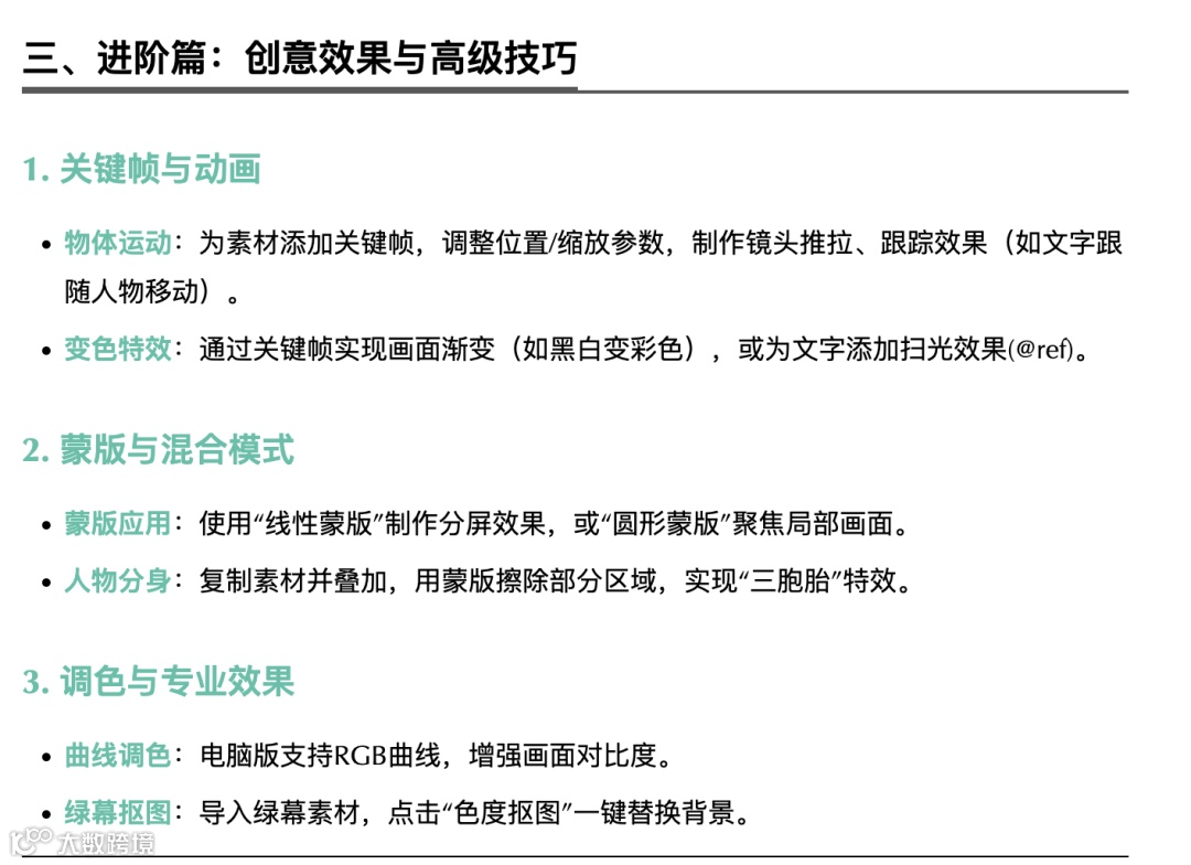
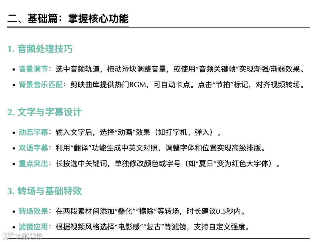
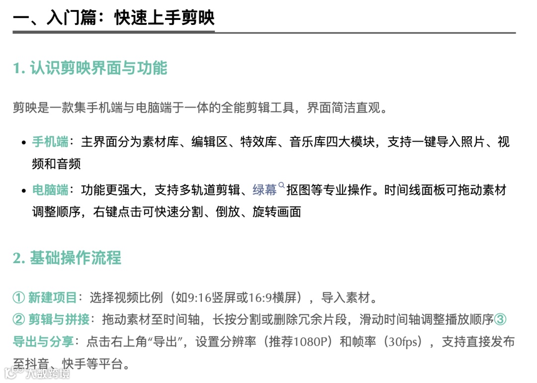
2025年剪映操作重点包括:自动字幕识别、关键帧控制、转场特效、音频降噪、多轨道合成等24项高频功能。结合98节进阶课程系统学习,可实现从基础剪辑到专业级视觉效果的跃升。
- 拍摄技巧:涵盖手机拍摄稳定性、光线构图、口播脚本设计、完播率提升策略。
- 运镜手法:包含推拉摇移跟等30种实用运镜方式,增强画面动感与叙事节奏。
- 脚本结构:采用“痛点引入—解决方案—价值升华”三段式模板,提升内容转化力。
五、总结:持续精进与资源获取
剪映的精通需要持续实践与灵感积累。推荐以下学习资源:
- 系统课程:98节官方教程(涵盖基础界面到高级特效)。
- 实战案例:关注剪映创作者中心,参与官方活动获取模板和素材。
掌握上述技巧后,你不仅能轻松应对日常剪辑,还能创作出媲美专业的视觉作品。立即行动,开启你的剪辑大师之路!


