我的微信:zy467016899,欢迎交流。
前言
如果你的独立站基建(技术SEO)部分已经完成,下面就是SEO的重中之重:关键词梳理。
关于关键词,我大致分了三部分:
-
关键词调研 -
关键词梳理 -
关键词布局
由于篇幅有限,我们计划分三篇内容来讲,今天这篇,我们讲中间的流程,关键词梳理。
视频实操部分可以先关注本公众号,后面会陆陆续续放出来。
关键词梳理起到一个承上启下的作用,我们这篇内容会带点关键调研的简单策略(粗暴,但够用),精讲放在下一期吧。
内容较多,希望你能耐心阅读,没有耐心的人做不好SEO,也不推荐做SEO。
本篇,我会拿我们团队对标的的一个定制包装类的B端外贸独立站去讲解,C端的后面单处出一期,可以先关注本公众号。
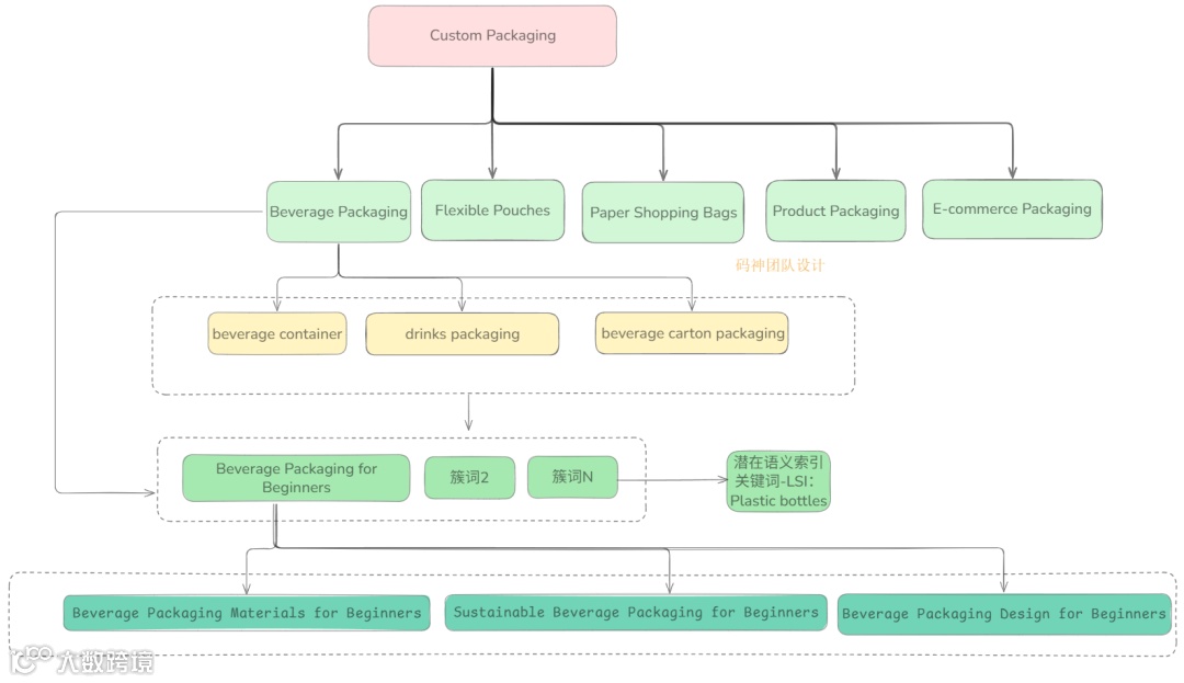
1 词的种类
我来从上到下,从左到右来详细讲解,看到这,你已经领先了20%的独立站玩家:
第一层:根词
这个就是行业专业名词,顶级词,拿定制包装类行业来说,可能就是 Custom Packaging-定制包装;这个词敲定了你网站的核心主题,告诉Google你的网站是从事什么业务的。
第二层:种子词
这个词也叫核心词,我们可以理解各自行业、公司的主打产品、服务,这一块需要对行业有一定的理解,才能去梳理。
产品维度、定制包装有哪些,我举几个例子:
-
Product Packaging-产品包装 -
Flexible Pouches-软包装 -
Paper Shopping Bags-纸质购物袋
行业维度,我举几个例子:
-
Beverage Packaging-饮料包装 -
Candle Packaging-蜡烛包装 -
E-commerce Packaging-电商购物袋
当然,还有其他维度,我这里就不一一列举了。维度梳理是我们团队操盘自有独立站和合作伙伴独立站必须要做的一项工作。
第三层:种子词的变种词
我拿上述的Beverage Packaging-饮料包装做例子,它的变种词是:drinks packaging。这两种都是用户可能会搜索的词,第三层其实可以和第二层归为一类,其他的他就可以自己借助AI自行探索。
动手能力非常重要
第四层:簇词
同一个簇下的关键词可以布局到一个页面里。
举个例子,大家就知道了:
我记得之前我们发过聚类工具,节约了我们大部分的时间:
后面也发布了升级版本,利用AI和NLP相关算法进行聚类,也集成在我们的自研的建站系统中,用起来非常方便。
独立工具版本:
分组结果一目了然,一万个词,不到1分钟。
感兴趣的朋友可以联系我(zy467016899)体验下。
这里还有一个潜在语义索引关键词-LSI,
❝SEO 中的 LSI 关键词 在搜索引擎优化(SEO)领域,LSI 关键词 通常指: 与目标关键词 语义相关 的词或短语; 可以帮助搜索引擎更好地理解网页主题; 避免单一关键词的堆砌,提升内容自然度和相关性。
以Beverage Packaging赢料包装为例,它的LSI词就包含:
|
|
|
|---|---|
|
|
|
|
|
|
|
|
|
|
|
|
|
|
|
|
|
|
|
|
|
|
|
|
|
|
|
|
|
|
第五层:长尾词
长尾词是我们最容易拿流量的词,一般竞争小,流量小,但是精准,长尾词我们就可以通过上述几个层级的大词去谷歌关键词规划师或者Semrush等工具扩展即可。
坚持看到这的朋友,恭喜你,你已经领先了50%的独立站玩家~~
2 词的搜集
其实上面在介绍词的时候,已经把根词、核心词(种子词)、变种词都梳理好了,其实就是结合自己的行业加上AI梳理出来,有一批基础词。
基础词搜索
随后,我们就用各种工具(Semrush、 Ahrefs)用大词去就就可以了。
Semrush的教程看我之前录制的几期。
【Semrush实战-1】寻找适合自己关键词的三种方式 | SEMrush的关键词研究策略
【Semrush实战-2】网站可见度查看与提升 | Semrush SEO教程
【Semrush实战-3】网站问题全面诊断 | Semrush SEO教程 |网站诊断与SEO优化策略
【Semrush实战-4】如何找到并筛选出竞争低的关键词 | Semrush SEO教程| 如何利用KGR算法找到易排名的关键词
【Semrush实战-5】开展网站关键词的优化工作| Semrush SEO教程 | 如何有效优化已有关键词和新关键词
拓展词搜索
当然还有一些拓展可以去谷歌关键词规划师,或者GSC。
一些语义词可以AI联想生成。
长尾词搜索
长尾词可以去一些比如AlsoAsked(https://alsoasked.com/)等。
最后可能会梳理出来很多词和文件。
为了方便,我们团队也做了关键词汇总工具集成到了我们建站平台中,方便做关键词的统一整合,主打一个方便快捷。
再通过上述提到的聚类工具把簇筛选出来。
最终我们得到的词就清晰明了、
整理到多维表格中
关键词维护可以看我之前上传的文章视频。
具体的字段如下:
|
|
|
|---|---|
|
|
|
|
|
|
|
|
|
|
|
|
|
|
|
|
|
|
|
|
|
|
|
|
|
|
|
|
|
|
|
|
|
|
|
|
|
|
|
我习惯用飞书多为表格,很方便,包括重复的数据删除、自动化翻译、多维分组,对关键词集合能有一个全局观。
梳理好之后,下面就是按需布局我们的独立站了。
坚持看到这的朋友,恭喜你,你已经领先了90%的独立站玩家~~
3 总结
洋洋洒洒竟然写了4500字左右,相信你认真看完后,基本是可以完成关键词的整理的,如果有疑问,也可以联系我交流(zy467016899)。
在梳理的过程当作,大家应该可以看到我们借助了很多工具就加速我们的整理过程,之前需要1-2周的工作,现在基本在几天就可以梳理完成,
由于我们的人手有限,需要尽可能的解决重复性问题,所以我们把常用的功能都集成在了我们做的独立站建站平台中,加速我们和独立站用户和合作伙伴的业务落地。
今天就分享到这,感谢你的耐心阅读。
也欢迎交流(zy467016899),我是码神,专业的独立站操盘手团队。
下期关键词调研篇见。
其他精华内容:
一个标准的独立站robots文件和网站地图Sitemap是怎么配置的
往期精华合集

还有哪里可以找到我







