提示点击上方蓝字订阅↑为职业成长加满油~
【报告内容较多,仅展示部分】文末附干货下载方式
《2025中国企业规模化敏捷实践白皮书》精准戳中AI浪潮下中国企业数智化转型的核心痛点——技术与组织脱节,西方敏捷框架水土不服。依托近200份问卷调研和9家头部企业案例,它提炼出三大共性规律,搭建起文化适配、组织重构、能力建设、技术赋能的四维模型,还针对性给出行业与所有制差异化适配策略。最终锚定智能敏捷、行业破圈等四大方向,为企业夯实新质生产力、探索本土敏捷路径提供了实操指南。
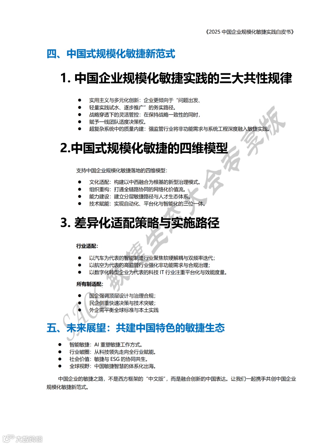
1.中国式规模化敏捷新范式到底是什么样的?核心逻辑又是什么?
核心就是从中国企业实践里摸出来的三大共性规律,再配上一套能落地的四维模型,还有针对不同行业、不同所有制企业的定制化策略。三大规律是对实践的底层提炼,四维模型是落地的核心框架,文化适配、组织重构这些环节环环相扣,差异化策略则让不同企业都能找到适合自己的路。底层逻辑很简单,就是不照搬西方那一套,立足本土文化和技术趋势做融合创新,确保转型既可行又能出实效。
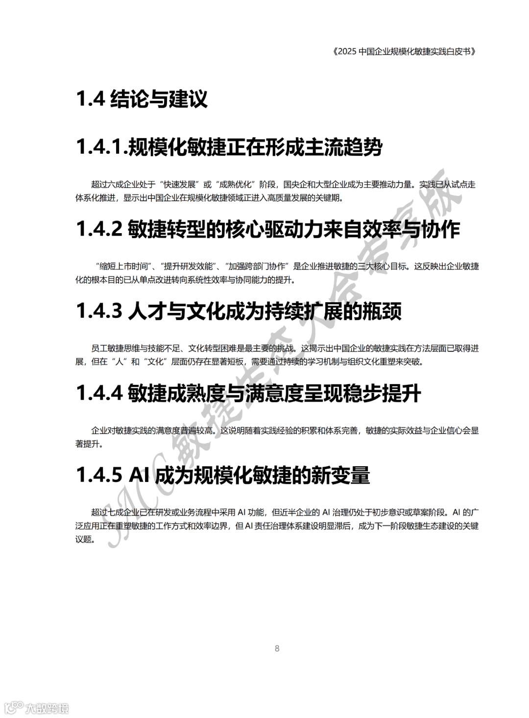
2.企业推规模化敏捷,最想达成什么效果?过程中又会碰到哪些坎?
大家最看重的还是能缩短产品上市时间,提升研发效能和交付质量,再就是打通跨部门的协作壁垒。挑战也很现实,最头疼的还是员工敏捷思维和技能不足,差不多一半企业都有这个困扰,紧接着就是组织文化转型难、跨部门协作不畅、工具支持不匹配这些问题。这些难题也成了不少企业推进数智化转型的拦路虎。
3.AI技术在这中间能帮上什么忙?有没有需要留意的风险?
现在不少企业都在用AI,71.7%的企业已经在部分工具或业务场景里落地,生成式AI能帮着做需求预测、分配任务,甚至识别风险,妥妥的效能加速器。但AI也是把双刃剑,虽然这些技术能显著赋能敏捷效能,但不少企业的AI责任治理框架还跟不上,要么在草案阶段,要么压根没建立,伦理、安全和合规风险可得重点应对。而且AI和敏捷是共生关系,从来不是谁替代谁。
获取报告原文及海量企业数字化转型、大模型应用、新能源行业、碳中和、5G、元宇宙、区块链、智慧城市、短视频、微短剧等热门行业资料,专家PPT......等更多报告及行业方案、行业案例,请至星球:极光智库
【极光智库 | 你的职业成长加速器】 ——专注实战的行业知识共享社区
◆ 为什么选择我们?3大核心价值 ◆
✅ 省时:每日人工精选50+高质量报告
✅ 省钱:1个星球=10个垂直领域资源库(年省3000+订阅费)
✅ 省心:结构化知识库+行业术语词典
📌 深度覆盖15+前沿领域:
AI大模型应用 | 企业数字化转型 | 新能源产业链 | 碳中和落地路径
5G+物联网 | 元宇宙商业场景 | 区块链技术 | 智慧城市解决方案
短视频运营指南 | 微短剧行业洞察 | 营销增长方法论...
🔍 会员专享资源库:
▷ 5000+份行业白皮书/案例集(含未公开内部资料)
▷ 300+套行业方案(商业计划书/可行性报告等)
📈 加入我们你将获得:
1. 建立系统的行业认知框架
2. 获取决策支持的底层数据
3. 掌握先人一步的行业动向
▌常见问题解答
Q:适合哪些人加入?
→ 需要行业数据的市场人员 | 寻求转型机会的职场人 | 商业分析从业者 | 创新创业者
Q:资料如何获取?
→ 知识星球App端、网页端均已开放下载功能
让专业情报成为你的职场杠杆 与行业先行者共同进化 ↓↓↓
在星主的不断努力下,每周都会登上活跃星球榜前十,实际上作为一个资料分享的知识星球,意味着星主每天都是顶格在发很多的资料,加入本星球相当于加入10个专业星球!星球各行业资料分类标签见下图


资料领取方式:
本文获取方式:将文章分享至🧑🤝🧑圈,点击菜单栏“联系我们”,添加小客服领取哦


