提示点击上方蓝字订阅↑为职业成长加满油~
【报告内容较多,仅展示部分】文末附干货下载方式
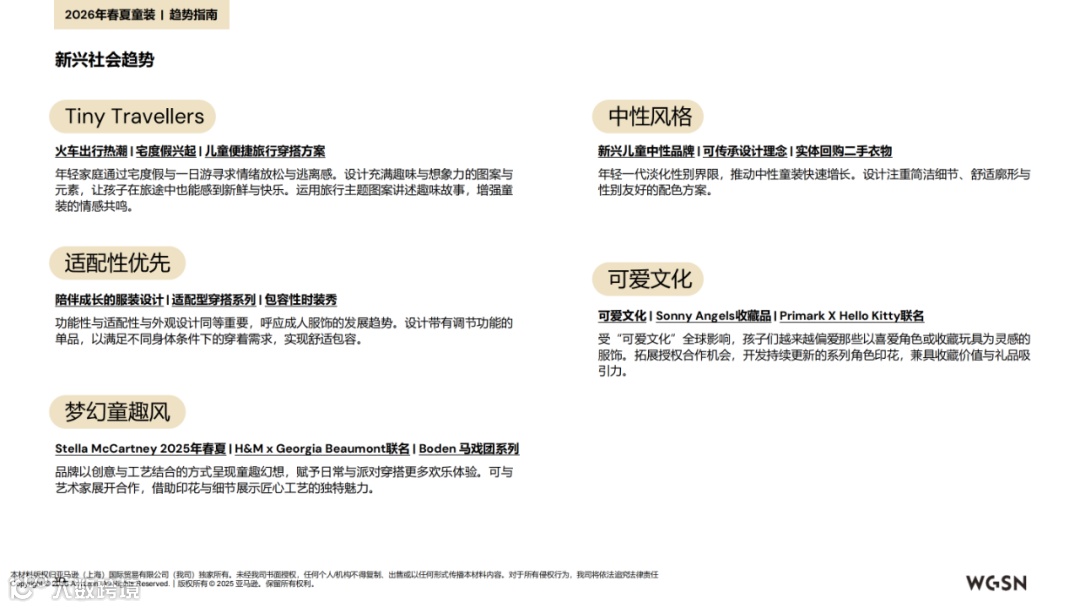
2026春夏欧洲站童装趋势已清晰浮现,基于准确率超90%的WGSN预测模型,亚马逊趋势洞察聚焦多元核心方向。三大美学风格引领潮流,分别是海岸马戏团、都市探险家与西部复古风格;品类布局上重点倾斜上装,面料端紧扣循环时尚浪潮,环保可持续与功能性兼具;色彩以中性色为基底搭配流行色,印花领域则刮起定位印花潮;同时针对英、德、西、法、意各区域消费偏好精准适配,核心满足儿童舒适穿搭、户外实用与家长环保需求,同时深度呼应中性风穿搭、成长型童装、可爱文化等当下社会趋势。
1.2026春夏欧洲童装最核心的美学方向有哪些?不同方向各自有什么特别之处?
核心是海岸马戏团、都市探险家、西部复古这三种风格。海岸马戏团很有巧思,把海洋元素和马戏团风格揉在一起,用的是原色、水洗针织面料,趣味褶皱细节特别显活力。都市探险家精准踩中轻户外风热潮,以城市实用风为核心,可调节设计搭配耐磨面料,完全适配孩子的户外探索场景。西部复古则主打怀旧感,复古水洗面料质感十足,融入传统西部元素,再加上刺绣贴布、宽松版型,满是复古韵味。
2.2026春夏欧洲童装在品类布局上有什么核心思路?有没有关键数据能佐证?
核心思路就是优先加码上装品类,同时优化下装的产品组合。数据支撑很明确,上装是妥妥的增长主力,女童上装新品占比同比提升6.2ppt,男童更是达到8.6ppt的增幅,其中针织、平纹针织上装都是持续增长的品类,女童增幅3.1ppt,男童2.2ppt。下装则针对性调整,女童长裤属于持续下滑品类,降幅0.8ppt,男童长裤同比下滑8.6ppt;转而聚焦更受欢迎的细分款,女童半裙缓慢增长,增幅0.2ppt,男童短裤占比已达53%,同比还提升了4.6ppt。
3.面对欧洲英、德、西、法、意这些主要区域,童装产品该怎么适配当地的消费偏好?
每个区域的偏好都很鲜明,适配要抓准重点。英国家长偏爱女童连肩T恤、男童人物圆领衫,男童涂层运动裤也很受欢迎,日常里短袖和图案毛衣是高频选择。德国更看重跨季叠穿与功能性,女童罩衫、淑女风紧身裤,男童可拆卸式套头衫都是重点布局方向。西班牙喜欢宽松舒适与叠穿设计,女童镂空上装、阔腿裤,男童立领衫很对胃口。法国追求经典时髦与日常休闲,女童经典套穿罩衫、淑女风紧身裤,男童百慕大短裤是不错的选择。意大利则偏爱易搭配的轻薄材质与时尚前卫款式,女童A字型吊带、A字型短裤,男童运动短裤更能打动当地消费者。
获取报告原文及海量企业数字化转型、大模型应用、新能源行业、碳中和、5G、元宇宙、区块链、智慧城市、短视频、微短剧等热门行业资料,专家PPT......等更多报告及行业方案、行业案例,请至星球:极光智库
【极光智库 | 你的职业成长加速器】 ——专注实战的行业知识共享社区
◆ 为什么选择我们?3大核心价值 ◆
✅ 省时:每日人工精选50+高质量报告
✅ 省钱:1个星球=10个垂直领域资源库(年省3000+订阅费)
✅ 省心:结构化知识库+行业术语词典
📌 深度覆盖15+前沿领域:
AI大模型应用 | 企业数字化转型 | 新能源产业链 | 碳中和落地路径
5G+物联网 | 元宇宙商业场景 | 区块链技术 | 智慧城市解决方案
短视频运营指南 | 微短剧行业洞察 | 营销增长方法论...
🔍 会员专享资源库:
▷ 5000+份行业白皮书/案例集(含未公开内部资料)
▷ 300+套行业方案(商业计划书/可行性报告等)
📈 加入我们你将获得:
1. 建立系统的行业认知框架
2. 获取决策支持的底层数据
3. 掌握先人一步的行业动向
▌常见问题解答
Q:适合哪些人加入?
→ 需要行业数据的市场人员 | 寻求转型机会的职场人 | 商业分析从业者 | 创新创业者
Q:资料如何获取?
→ 知识星球App端、网页端均已开放下载功能
让专业情报成为你的职场杠杆 与行业先行者共同进化 ↓↓↓
在星主的不断努力下,每周都会登上活跃星球榜前十,实际上作为一个资料分享的知识星球,意味着星主每天都是顶格在发很多的资料,加入本星球相当于加入10个专业星球!星球各行业资料分类标签见下图


资料领取方式:
本文获取方式:将文章分享至🧑🤝🧑圈,点击菜单栏“联系我们”,添加小客服领取哦


