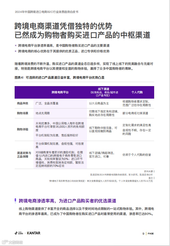
在中国消费升级与政策利好的推动下,跨境进口电商已成为海外品牌进入中国市场的重要通道。
当前,跨境电商用户规模已达1.63亿,抖音电商全球购2023年规模同比增长超80%,展现出强劲增长势头。
凯度、抖音电商全球购发布的《2024年中国跨境进口电商B2C行业消费趋势白皮书》系统梳理了跨境电商购物者的典型画像,他们注重品质、热衷钻研,并依赖真实内容做出消费决策;同时分析了从内容种草到货架下单的完整购物路径,强调“人找货”与“货找人”双场共振的重要性。
报告进一步揭示出消费分级、专精特新、兴趣驱动和求真求实四大趋势,指出消费者更青睐精准满足需求、具备专业故事与真实体验的产品;最后针对膳食营养、母婴亲子、美妆个护及鞋服箱包四大品类,提出针对性的增长策略与运营建议。
报告整合平台数据与消费行为洞察,兼具宏观趋势判断与实操落地建议,为海外品牌布局中国市场提供了清晰、可信的路径参考。
报告内容
往期推荐
01
02
03

