
第一节 重要提示
公司董事会、监事会及董事、监事、高级管理人员保证季度报告内容的真实、准确、完整,不存在虚假记载、误导性陈述或者重大遗漏,并承担个别和连带的法律责任。
所有董事均已出席了审议本次季报的董事会会议。
公司负责人秦英林、主管会计工作负责人曹治年及会计机构负责人(会计主管人员)郭恭禹声明:保证季度报告中财务报表的真实、准确、完整。
第二节 主要财务数据及股东变化
一、主要会计数据和财务指标
公司是否因会计政策变更及会计差错更正等追溯调整或重述以前年度会计数据
□ 是 √ 否

非经常性损益项目和金额
√ 适用 □ 不适用 单位:元

对公司根据《公开发行证券的公司信息披露解释性公告第1号——非经常性损益》定义界定的非经常性损益项目,以及把《公开发行证券的公司信息披露解释性公告第1号——非经常性损益》中列举的非经常性损益项目界定为经常性损益的项目,应说明原因
□ 适用 √ 不适用
公司报告期不存在将根据《公开发行证券的公司信息披露解释性公告第1号——非经常性损益》定义、列举的非经常性损益项目界定为经常性损益的项目的情形。
二、报告期末股东总数及前十名股东持股情况表
1、普通股股东和表决权恢复的优先股股东数量及前10名股东持股情况表
单位:股




公司前10名普通股股东、前10名无限售条件普通股股东在报告期内是否进行约定购回交易
□ 是 √ 否
公司前10名普通股股东、前10名无限售条件普通股股东在报告期内未进行约定购回交易。
2、公司优先股股东总数及前10名优先股股东持股情况表
□ 适用 √ 不适用
第三节 重要事项
一、报告期主要会计报表项目、财务指标发生变动的情况及原因
√ 适用 □ 不适用
(一)资产负债表项目
1、预付款项期末比期初增加686.78%,主要是增加对材料物资预付款所致。
2、其他应收款期末比期初增加413.04%,主要是个人借款所致。
3、在建工程期末比期初增加37.26%,主要是公司建设规模扩大。
4、生产性生物资产期末比期初增加39.19%,主要是随着公司生产规模扩大,种猪存栏数量增加。
5、短期借款期末比期初增加32.60%,主要是随着生产规模扩大,流动资金需求增加,银行借款增加所致。
6、应付票据期末比期初增加31.03%,主要是本期加大票据结算量所致。
7、应付职工薪酬期末比期初增加41.06%,主要是随着生产规模扩大,员工数量、薪酬水平增加所致。
8、应交税费期末比期初减少43.95%,主要是个人所得税缴纳完成所致。
(二)利润表项目
1、营业收入本期比上年同期增加82.48%,主要是本期生猪销售量和售价上升所致。
2、销售费用本期比上年同期增加55.24%,主要是销售量增加,人员薪酬和运输装卸费增加所致。
3、管理费用本期比上年同期增加58.27%,主要是保险费、税费、员工薪酬、劳务费等增加所致。
4、营业外支出本期比上年同期增加2,039.00%,主要是本期处置固定资产所致。
二、重要事项进展情况及其影响和解决方案的分析说明
□ 适用 √ 不适用
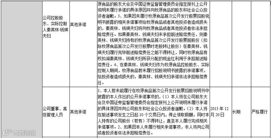
三、公司、股东、实际控制人、收购人、董事、监事、高级管理人员或其他关联方在报告期内履行完毕及截至报告期末尚未履行完毕的承诺事项
√ 适用 □ 不适用
三、公司、股东、实际控制人、收购人、董事、监事、高级管理人员或其他关联方在报告期内履行完毕及截至报告期末尚未履行完毕的承诺事项
√ 适用 □ 不适用













四、对2016年1-6月经营业绩的预计
2016年1-6月预计的经营业绩情况:归属于上市公司股东的净利润为正值且不属于扭亏为盈的情形

五、以公允价值计量的金融资产
□ 适用 √ 不适用
六、违规对外担保情况
□ 适用 √ 不适用
公司报告期无违规对外担保情况。
七、控股股东及其关联方对上市公司的非经营性占用资金情况
□ 适用 √ 不适用
公司报告期不存在控股股东及其关联方对上市公司的非经营性占用资金。
八、报告期内接待调研、沟通、采访等活动登记表
√ 适用 □ 不适用

牧原食品股份有限公司
董事长
二〇一六年四月十八日



