今天是世界阿尔茨海默症日,阿尔茨海默症常被称为老年性痴呆,是一种严重的慢性退行性疾病,发病机制复杂,至今我们仍未完全破译其具体机制。
然而近期多项研究显示,高压氧治疗或为治疗阿尔茨海默症的突破口。
晚期阿尔茨海默症患者的脑萎缩状况(右)
药物开发进展困难
近几十年来,针对阿尔茨海默症的药物开发进展困难,辉瑞、强生、罗氏等多家公司的多个阿尔茨海默症新药项目止步于三期临床。
英国阿尔茨海默症研究所研究主任苏珊·科尔哈斯博士认为:“目前正在试验的许多阿尔茨海默症治疗方法都是通过药物直接针对疾病的标志性蛋白质,但我们要继续探索广泛的潜在治疗方法,这很重要。”
高压氧治疗或为新的突破

路易斯安那州立大学健康新奥尔良医学院(LSU Health New Orleans School ofMedicine )临床教授、高压氧医学主任Paul Harch博士和北达科他州医学院(University of North Dakota School of Medicine )放射科主任Edward Fogarty博士报告了第一例PET扫描记录用高压氧疗法(HBOT)治疗阿尔茨海默症患者脑代谢改善的病例。
作者报告了一名58岁女性患者,她经历了五年的认知能力衰退,并开始加速进展。单光子发射计算机断层扫描(SPECT)显示阿尔茨海默症。患者共接受了40次高压氧治疗,一周5天,共66天。每次1.15大气压/50分钟。

经过21次治疗后,患者报告精力和活动水平增加,心情更好,日常生活以及填字游戏的能力都有所改善。
经过40次治疗后,患者报告说,记忆力和集中力、睡眠、交谈、食欲、使用电脑的能力增加了,好日子比坏日子多了,解决了焦虑,减少了定向障碍和沮丧。震颤、膝关节深度弯曲、串联增益和运动速度也得到了改善。在高压氧治疗后一个月重复18次FDG PET成像显示大脑代谢总体改善6.5-38%。
Harch博士说∶"我们证明了阿尔茨海默症在此治疗中大脑代谢的最大改善。针对这类病人的高压氧疗法不仅可以停止,而且可以暂时逆转阿尔茨海默症的病情发展。"

近期另一项来自以色列的研究同样显示,高压氧治疗或许能推迟甚至逆转阿尔茨海默症。
在这项新研究中,6名老年阿尔兹海默症患者在诊室内吸氧90分钟,每周5天,持续3个月。结果显示,他们的脑供血增加了16%至23%。与此同时,他们的记忆测试成绩提高16.5%,注意力提高6%,信息处理速度提高10.3%。
研究人员认为,高压氧治疗不仅能提高大脑的含氧量,还能改变血管结构,扩大血管直径,降低管壁厚度。研究表明,疗效在治疗结束后还可持续一段时间。

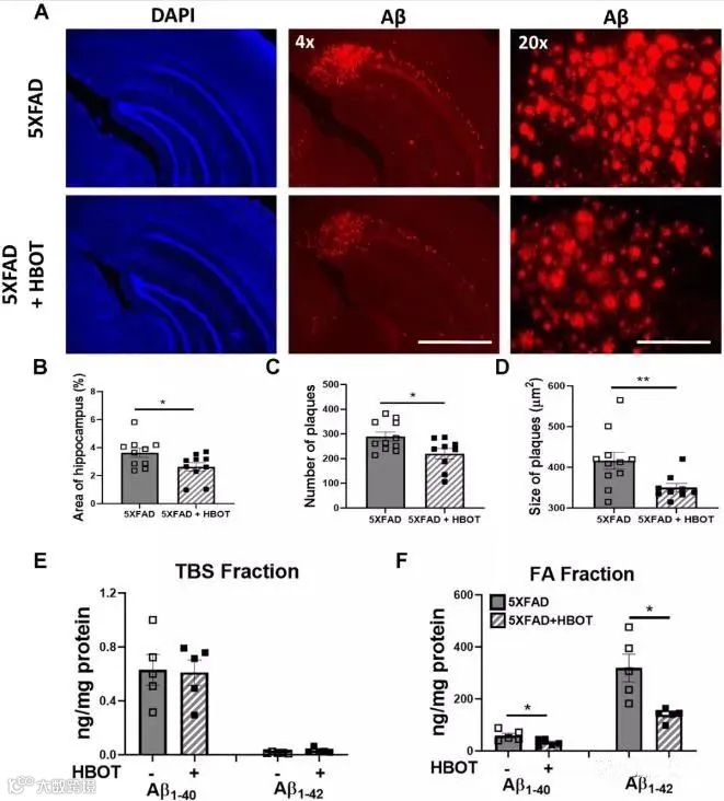
海马区的淀粉样斑块
另一项动物研究显示,高压氧治疗有助清除大脑中阻碍细胞交流的黏性淀粉样斑块,这种斑块是阿尔茨海默症的主要表现之一。研究团队认为,这种疗法的工作原理是改变大脑的血管结构,使更多血液得以运输。
特拉维夫大学萨克勒医学院的尤里·阿舍里教授说:“我们首次发现,高压氧治疗可以使淀粉样斑块减少甚至消除,还能阻止新斑块出现。”他说:“记忆严重丧失的老年患者脑供血增加,认知能力提高,这表明高压氧疗法能够逆转导致阿尔茨海默症的核心要素。”
无数家庭的曙光
阿尔兹海默症在我国被认为是继脑血管疾病、缺血性心脏病、慢阻肺和肺癌之后的第五大死因。

据《2020~2050年中国阿尔茨海默病患病情况预测研究》报告显示,预计到2050年,我国的老年人口将达到44988万人。而这一老年人口基数的增加,也直接扩大阿尔茨海默症人口规模,预计将达到3003万人。

遗传、年龄、头部外伤、躯体疾病、生活习惯和心理等多种因素都有可能诱发这种疾病。一旦患上阿尔茨海默症,就会慢慢出现认知功能障碍、精神行为异常和生活自理能力差等现象,且会随着时间推移日益严重,最终因感染性疾病而引起死亡。
以高压氧治疗为代表的治疗突破,正为无数阿尔茨海默症家庭带来新的曙光。
版权声明:
1.公众号所发布内容,凡未注明“原创”等字样的均来源于网络善意转载,版权归原作者所有!
2.除本平台独家和原创,其他内容非本平台立场;
3.文中部分图片源于网络,如有侵权,请联系删除。

