
12月15日,中华人民共和国工业和信息化部公告 2025年第37号文发布,公布《国家工业和信息化领域节能降碳技术装备推荐目录(2025年版)》。

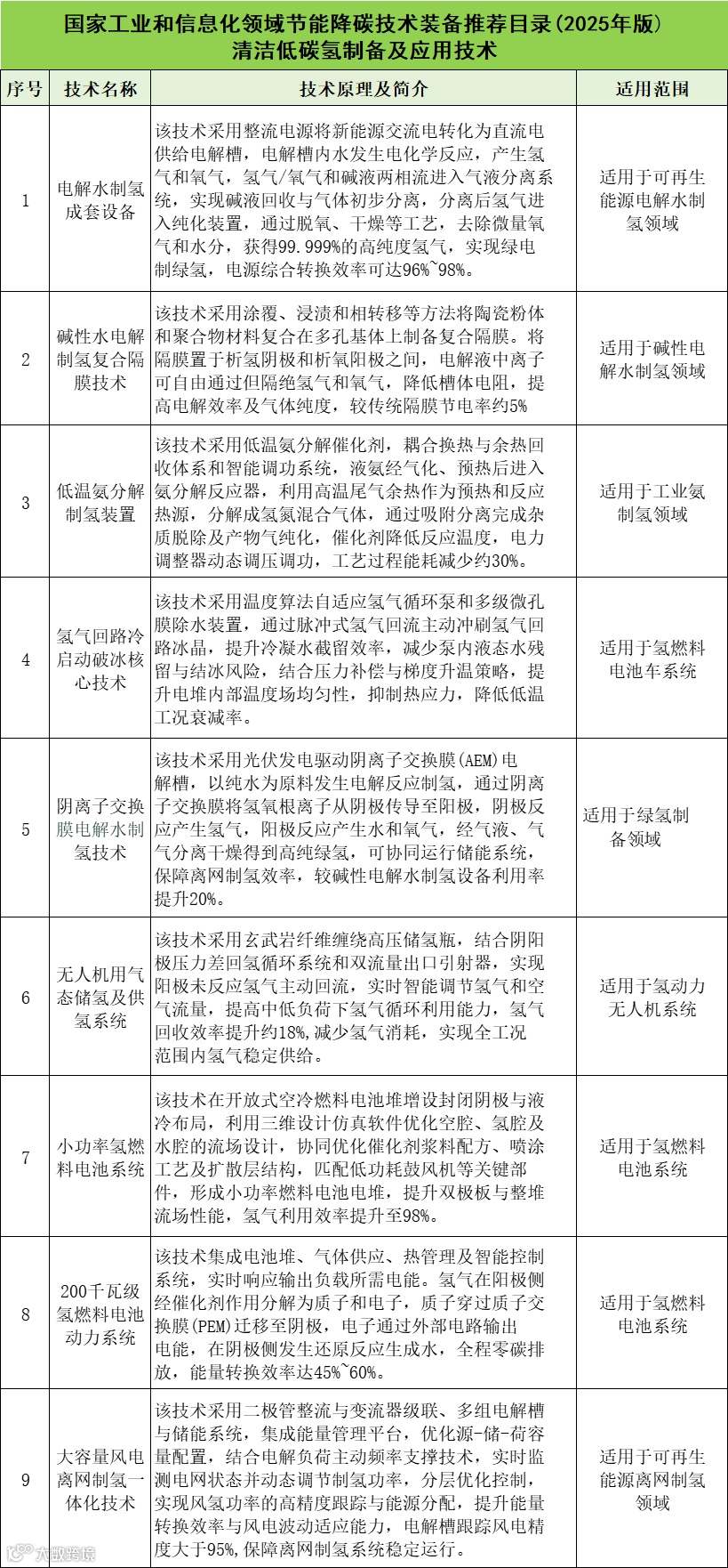
根据目录,国家工业和信息化领域节能降碳技术装备推荐目录包括9项清洁低碳氢制备及应用技术。分别是:
1、电解水制氢成套设备
技术原理及简介:该技术采用整流电源将新能源交流电转化为直流电供给电解槽,电解槽内水发生电化学反应,产生氢气和氧气,氢气/氧气和碱液两相流进入气液分离系统,实现碱液回收与气体初步分离,分离后氢气进入纯化装置,通过脱氧、干燥等工艺,去除微量氧气和水分,获得99.999%的高纯度氢气,实现绿电制绿氢,电源综合转换效率可达96%~98%。
适用范围:适用于可再生能源电解水制氢领域。
2、碱性水电解制氢复合隔膜技术
技术原理及简介:该技术采用涂覆、浸渍和相转移等方法将陶瓷粉体和聚合物材料复合在多孔基体上制备复合隔膜。将隔膜置于析氢阴极和析氧阳极之间,电解液中离子可自由通过但隔绝氢气和氧气,降低槽体电阻,提高电解效率及气体纯度,较传统隔膜节电率约5%。
适用范围:适用于碱性电解水制氢领域。
3、低温氨分解制氢装置
技术原理及简介:该技术采用低温氨分解催化剂,耦合换热与余热回收体系和智能调功系统,液氨经气化、预热后进入氨分解反应器,利用高温尾气余热作为预热和反应热源,分解成氢氮混合气体,通过吸附分离完成杂质脱除及产物气纯化,催化剂降低反应温度,电力调整器动态调压调功,工艺过程能耗减少约30%。
适用范围:适用于工业氨制氢领域。
4、氢气回路冷启动破冰核心技术
技术原理及简介:该技术采用温度算法自适应氢气循环泵和多级微孔膜除水装置,通过脉冲式氢气回流主动冲刷氢气回路冰晶,提升冷凝水截留效率,减少泵内液态水残留与结冰风险,结合压力补偿与梯度升温策略,提升电堆内部温度场均匀性,抑制热应力,降低低温工况衰减率。
适用范围:适用于氢燃料电池车系统。
5、阴离子交换膜电解水制氢技术
技术原理及简介:该技术采用光伏发电驱动阴离子交换膜(AEM)电解槽,以纯水为原料发生电解反应制氢,通过阴离子交换膜将氢氧根离子从阴极传导至阳极,阴极反应产生氢气,阳极反应产生水和氧气,经气液、气气分离干燥得到高纯绿氢,可协同运行储能系统,保障离网制氢效率,较碱性电解水制氢设备利用率提升20%。
适用范围:适用于绿氢制备领域。
6、无人机用气态储氢及供氢系统
技术原理及简介:该技术采用玄武岩纤维缠绕高压储氢瓶,结合阴阳极压力差回氢循环系统和双流量出口引射器,实现阳极未反应氢气主动回流,实时智能调节氢气和空气流量,提高中低负荷下氢气循环利用能力,氢气回收效率提升约18%,减少氢气消耗,实现全工况范围内氢气稳定供给。
适用范围:适用于氢动力无人机系统。
7、小功率氢燃料电池系统
技术原理及简介:该技术在开放式空冷燃料电池堆增设封闭阴极与液冷布局,利用三维设计仿真软件优化空腔、氢腔及水腔的流场设计,协同优化催化剂浆料配方、喷涂工艺及扩散层结构,匹配低功耗鼓风机等关键部件,形成小功率燃料电池电堆,提升双极板与整堆流场性能,氢气利用效率提升至98%。
适用范围:适用于氢燃料电池系统。
8、200千瓦级氢燃料电池动力系统
技术原理及简介:该技术集成电池堆、气体供应、热管理及智能控制系统,实时响应输出负载所需电能。氢气在阳极侧经催化剂作用分解为质子和电子,质子穿过质子交换膜(PEM)迁移至阴极,电子通过外部电路输出电能,在阴极侧发生还原反应生成水,全程零碳排放,能量转换效率达45%~60%。
适用范围:适用于氢燃料电池系统。
9、大容量风电离网制氢一体化技术
技术原理及简介:该技术采用二极管整流与变流器级联、多组电解槽与储能系统,集成能量管理平台,优化源-储-荷容量配置,结合电解负荷主动频率支撑技术,实时监测电网状态并动态调节制氢功率,分层优化控制,实现风氢功率的高精度跟踪与能源分配,提升能量转换效率与风电波动适应能力,电解槽跟踪风电精度大于95%,保障离网制氢系统稳定运行。
适用范围:适用于可再生能源离网制氢领域。
沈阳市特种加工学会
诚邀您的加入
沈阳市特种加工学会是沈阳市特种加工学科的群众性学术团体。本会接受沈阳市机械工程学会的领导。接受全国特种加工学会的指导。本会的宗旨是:维护道德风尚,崇尚实事求是;促进技术进步,坚持民主办会;强调以人为本、谋求社会福祉。以学术交流为中心,大力促进沈阳市特种加工领域新技术、新工艺、新装备的开发和应用,加快科技成果转化为生产力的进程,提高学术水平,发展产业市场,为沈阳市的经济建设做出贡献。现有遍布全国各地会员4076人,企业会员2313家。学会为服务会员、助力行业腾飞,推出五大特色服务:特技服务、科技服务、资源服务、智力服务、智数服务。

