蓝鲸——财经记者的工作工具
投/荐稿请加微信号lanjingzhuli QQ1132093810
蓝鲸整合,欢迎转载。请注明来源:蓝鲸财经记者工作平台(lanjingcj)
近期,不少电视盒子的用户反映自己盒子上面的第三方直播应用已经消失不见。时隔一年后,广电总局对电视盒子再下禁令。
治理乱象:广电总局首批屏蔽81个非法应用
11月6日,为了管理电视盒子市场的混乱,国家广电总局推出行规,首批屏蔽81个非法应用。广电总局禁令要求:七大牌照商对照包括“电视机和盒子不能通过USB端口安装应用”在内的四点要求自查自纠,如果厂商做不到,就取消其播控权。

四点具体要求是:2015年初以后发布的机型严禁支持USB安装应用;严禁内置可访问互联网的浏览器;严禁应用商店或其他手段推送聚合应用软件、视频网站客户端、电台应用软件;严禁应用商店或其他手段推送可通过手机间接遥控播放视频的遥控器应用。
有盒子厂家表示,目前机顶盒的所有品牌及第三方应用均需要配合广电总局做纯净认证。第三方应用目前已经认证通过的有爱艺奇及优酷点播平台等,其他第三方应用正在陆续认证开放中,预计最长需要1周的时间。
强压背后:有线电视和互联网盒子争夺用户
说到去年广电对电视盒子的一系列政策,几乎可以用“惨烈”来形容——备受热捧的山寨盒子几乎绝迹、正规盒子也都被圈在了几家牌照费的手中不得动弹。不妨我们一起来回顾2014年广电对盒子采取的特别措施。
2014年7月11日和15日,新闻出版广电总局分别约见中央三大台(央视、国广、央广)领导以及广东、浙江、湖南、上海四大台及地方局,就互联网电视管理提出了明确的要求,这是互联网电视行业有史以来最强监管的标志性事件。
7月5日,广电总局宣布停发互联网电视集成牌照,并且强调商业网站不能在互联网电视上自建内容平台。
7月9日,广电总局要求智能电视盒子必须安装官方操作系统TVOS,意味着未来广电总局将能对智能电视机上的应用可管可控,而盒子厂商将对系统和软件失去自主权。
7月11日,广电总局叫停部分智能电视盒的回看功能,强调互联网电视播出的内容必须与传统电视标准一致、管理尺度一致、版权保护原则一致。
7月14日,广电总局酝酿更为严格的监管措施,未来电视盒子将不能设立视频网站专区,不能体现视频网站品牌。
7月16日,广电总局再次出手整顿互联网电视,无资质境外剧将在1周内下线。广电总局还禁止网上销售互联网电视盒,让所有盒子厂家大为震惊。此令一出,意味着所有互联网盒子的主要售卖渠道都被关闭,互联网企业要不与广电部门合作,要不完全退出盒子市场。
据近期奥维线上监测数据显示,今年9月线上盒子零售量为49.8万台,环比下降16.7%。零售额为1.2亿元,环比下降18.3%。奥维认为,造成这一情况的罪魁祸首正是电视智能化的发展。
有数据显示,2014年初,我国有线电视用户数达到2.249亿,其中有线数字电视用户1.72亿户。看似广电拥有庞大的用户群,但随着互联网大潮的来临,电视智能化趋势的加剧,其背后危机重重。此前据奥维云网数据预计,2015年全年智能电视的渗透率将达85%。无疑,电视智能化的加剧成为了有线数字电视的“最大的敌人”。
显然,广电感到了危机。从广电官方口径来说,此前一系列的政策是为了净化网络环境,保证网络视频可管可控,但实质上与互联网盒子争夺用户、扶植有线电视可能是广电背后的一个鲜为人知的秘密。
追赶步伐:两条道路探索广电智能化道路
从这一年左右的时间来看,拥有着特殊身份的广电总局,用政策这个“短平快”的手段一方面拉平了与互联网电视盒子的差距,一方面也在积极布局自己的智能化道路。
广电智能化的一个重要方向就是广电运营商预计将传统的广电资源融入互联网内容,构建DVB+OTT模式。据了解,目前包括北京、上海、南、河南、贵州、新疆、甘肃、江西、广西、山东等地方都进行了DVB+OTT模式的尝试。其中广为人知的有歌华有线与百视通,东方有线与未来电视,湖南有线与芒果TV等。
TVOS1.0是广电总局专门为智能电视以及盒子等设计的操作系统,兼顾了现有操作系统的技术,比如Linux、安卓等。TVOS1.0系统市场化后将对电视机上的应用进行可管可控,但其体验并不完善,而且封闭性比较高,不利于互联网盒子的快速发展,目前也并未得到大范围推广与普及。
构建DVB+OTT模式是广电总局探索的一个新道路,目前看来前途也非常的光明。其模式就是在传统的广电资源内容中加入互联网的资源内容,目前已经在全国多地进行了试点。
净化环境:保证网络视频可管可控
其实,每个人在家中都有一个“专门用来看电视节目”的广电数字机顶盒。但是随着互联网的发展,网速加快以及互联网视频资源日渐丰富,都让这个广电盒子的用处日益减弱。
广电总局此次整顿活动是为了净化网络环境,保证网络视频可管可控。但有业内人士指出,这也是广电总局为了争夺用户而不得不为之的留住用户的行为。目前广电的做法引起了不少人的关注,尤其是对广电政策动态非常关心的互联网行业。
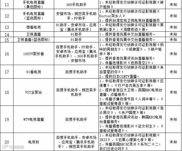
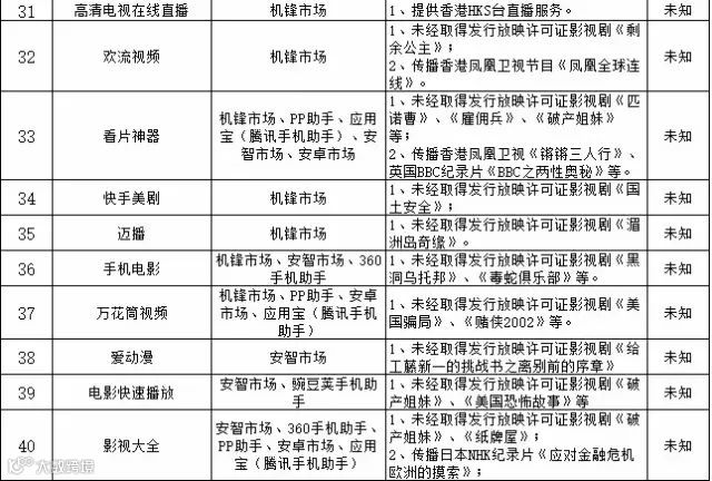
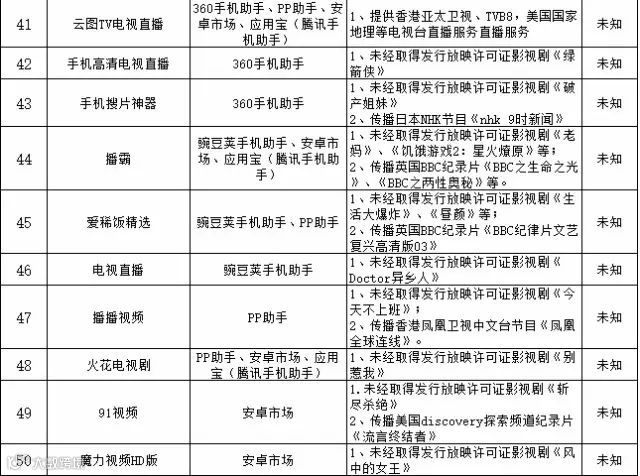
这81款非法软件名单中,风云直播、千寻影视、喜马拉雅、熊猫听书、快听FM、360影视大全、泰捷视频、快手美剧、爱动漫等纷纷上榜。以下是网络上公布的81款非法软件的名单(点击可看大图):








【文章整理自央视新闻、环球网、腾讯科技】
--------------------------

↓↓点击阅读原文,也可以下载哦

