
为记者 量身打造的行业资讯平台
最快的传媒要闻、最全面的财经舆情、最敏锐的传媒投资风声、最前沿的媒介变革趋势,是资讯门户也是工作平台,近万名财经记者注册、二十万主流财经人群实时关注。
文 | 蓝鲸传媒 傅婷
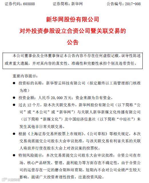
4月11日,新华网宣布停牌一天,拟披露重大事项。新华网当晚发布的复牌公告称,拟以自有资金现金出资2亿元与阿里创投、中国经济信息社等公司成立合资公司。

公告显示,新华网及新媒文化和中国经济信息社,与杭州阿里创业投资公司及其作为有限合伙人(LP)的杭州数问云投资合伙企业一同成立新华智联科技公司,注册资本4.9亿元,新华网出资2亿元,占40.8%股权,新华系两家公司合计占10.2%股权。共计占股比例51%。

值得注意的是,新媒文化和中国经济信息社与新华网同属新华社旗下,因而实质上是新华系与阿里之间的合作,也可以说是阿里巴巴在媒体上又一次布局。
阿里巴巴在媒体行业的布局已久,因而有不少声音认为阿里正在构建属于自己的“传媒帝国”。不过据蓝鲸了解,阿里内部对于这个说法是比较反感的。与以往“合作”的媒体相比,这次的对象是分量更重的中国国家通讯社。阿里在这场新的布局中又该扮演什么角色,在互联网和媒体行业中又将改变什么?
除了钱,媒体更缺的是技术支撑
一般来说,除了党报,没多少媒体敢说自己是不缺钱的。近几年来,传统媒体的日子越来越难熬,休刊、停刊、停播等消息不再是个例,新闻很难再依靠自身的盈利来实现正常运转。在新媒体浪潮与大数据的推动下,新闻的生产加工与传播不再局限于传统的模式,各种技术的手段被不断运用到新闻生产中,而本就缺钱的媒体更不可能在技术上有更多的突破。
相反来看,资金雄厚的互联网公司在技术和数据上的优势恰好是众多传媒媒体的短板。互联网巨头拥有的雄厚技术背景和长期沉淀的用户积累,还可以为传统媒体转型升级提供更为便利的支持。BAT巨头纷纷与媒体合作也证明了这一点。
其实不难看出,新华网在意的是阿里在大数据资源和新媒体技术。新华网公告称,阿里具备国内领先的新媒体技术和数据处理能力,拥有国内领先的大数据处理人才队伍,拥有较丰富的互联网产品运营经验。双方的合作具有优势互补意义,有利于通过强强联合提高公司科技水平和融合发展能力,促进公司媒体融合与转型升级;有利于公司提升技术创新及产业拓展能力。
此次阿里系两公司将合计占有新华智联49%的股权。阿里创业投资将出资3.4亿元,占34%股权;数问云出资1.5亿元,占15%股权。这不禁让人再次想到阿里与第一财经的合作。2015年6月,阿里以12亿元入股第一财经,占股36.74%,成为第二大股东。阿里将其在交易、支付、物流、健康、文化等领域积累的巨型数据与第一财经的新闻资讯打通,双方共同打造“金融数据服务商”。

在花钱方面,阿里巴巴在媒体布局上一向不吝啬。2016年俞永福曾透露,当前整个媒体内容产业链正在进行重构,阿里主要通过投资、合作和并购三种方式推进,“过去一年在整个媒体矩阵的丰满上,自己的估计大概花200亿到300亿美金”。
这一次将近5亿的支出,对阿里来说并不算多吧。
获新华网背书的阿里云能抢占多少份额?
从新华网的公告中可以看到许多云平台的影子。新华网称,新华智联作为科技公司,将为新华网及媒体未来发展研发涉及存储、生产、分发、计算等全产业链的专有技术,打造移动化、社交化、智能化的技术平台,促进新媒体融合与转型升级,推动媒体智能化发展。
也就是说,与新华网的合作也是阿里在云业务上的一次突破。当下中国云计算市场可谓是风起云涌,群雄逐鹿,BAT等巨头在云业务竞争上呈现一片白热化趋势。
作为阿里云的强劲对手,腾讯云在价格战上也是“出血不断”。2017年3月,腾讯云以0.1元中标厦门市政务云服务,而其它家的招标价少则170万,最高是309万。对此,阿里云总裁胡晓明公开斥责腾讯云是在对行业进行破坏,“马化腾和腾讯云对云计算市场是不负责任的”。

2016年,阿里云18次降价,核心产品的价格下调50%,以此抢占云业务市场。这次合作相当于有了国内最主流媒体平台的背书,对阿里云来说,在开拓市场和抢占各类搭载场景方面有了更可观的想象空间。
互联网生态闭环的完善,将反推传统媒体转型
如今,越来越多的互联网公司都在谈生态闭环概念。2016年10月31日,阿里巴巴集团宣布,正式筹建阿里巴巴文娱集团。优酷土豆、UC、阿里影业、阿里音乐、阿里体育、阿里游戏、阿里文学等等目前已经被整合到了阿里文娱集团的统一管理下,其战略位置和势能地位也得到了进一步的明晰。
日前,土豆宣布全面转型短视频,而刚取得阶段性成果的UC订阅号则联合优酷自频道升级为大鱼号。转型后,土豆将成为阿里短视频的最有力阵地。

上个月,UC与浙报集团宣布合作。从合作意图来看,浙报集团的优质内容作为流量入口能为阿里文娱的生态系统带来更多的流量和用户,而背靠阿里的UC则可以充分发挥其所流量优势、大数据服务和商业化空间。UC早在2016年8月便宣布要向“大数据新型媒体平台”全面升级。
在更早之前,阿里还有一系列的媒体布局。无论是传统媒体,还是新媒体,或者是如今话语地位日益高涨的自媒体,都能阿里的身影。也就是说,阿里文娱已基本覆盖了所有的媒体形态。
不过,阿里想要迅速完善整个内容生态闭环绝非易事,而与媒体的合作便产生了一剂润滑作用。优质的内容生产能力有了雄厚的数据资源和分发资源辅佐,能够充分将图文内容、短视频等融合媒体项目延展,以此带动整个生态体系的快速运转。
反之,互联网内容生态的完善,在技术、渠道等方面又能反推众多转型不畅的传统媒体转型。这也印证了一个观点:互联网时代的媒体转型是通过技术倒逼实现的,而技术,并不是媒体自身提供的。
「 精彩回顾 」
《前央视记者武卿创业传奇:靠一集节目爆响后再获数千万融资》
《对话二更创始人丁丰:短视频的未来要从春晚和报纸里找启发》
专为记者打造的平台
微信勾搭小助理:lanjingzhuli
商务合作:
上海:13262550281
北京:18515503093

