来源:每日经济新闻
原标题:买了学区房,孩子却不能入学,只因套内面积小于60平!是学校“嫌贫爱富”?
编辑:孙志成 杜恒峰 王嘉琦
校对:卢祥勇
上小学还要看家里房子的面积?
9月3日,有媒体报道称,山东菏泽居住在中达广场、融邦中山苑等多个小区的业主表示,今年8月网上报名时,菏泽市第一实验小学以他们房产“套内面积不足60平米”为由拒绝了他们的入学申请。
家长们称,很多小户型业主因看中这些小区的教育资源,也有很多是经济条件有限才购买了小户型,学校这样的招生政策被质疑“嫌贫爱富”。
3日下午,山东省教育厅和菏泽市委宣传部进行了回应。
山东省教育厅回应:正在了解情况
9月3日,潇湘晨报报道称,山东省菏泽市经济开发区中达广场、融邦中山苑等多个小区的业主称,他们小区对应的学区为菏泽市第一实验小学。但在今年8月网上报名时,校方以他们的房产“套内面积不足60平米”为由拒绝了他们的入学申请。家长们称,很多小户型业主因看中这些小区的教育资源,也有很多是经济条件有限才购买了小户型,学校这样的招生政策被质疑“嫌贫爱富”。

图片来源:潇湘晨报微博截图
菏泽市第一实验小学一位负责招生工作的工作人员证实了招生政策中对于房子套内面积必须大于60平这一要求。工作人员回复,套内60平以上的房子才属于“成套住宅”。
据极目新闻,对此,山东省教育厅基础教育处工作人员回应称,已经关注到此事,正在向菏泽方面了解具体情况。极目新闻记者还了解到,菏泽市第一实验小学在该市的办学规模及教学质量均位于前列。
据北京青年报,9月3日下午,从菏泽市市委宣传部获悉,目前菏泽市市委市政府正召集各职能部门开会研究此事,教育部门也正在研究解决方案,待方案出台后会向社会公布。市委宣传部工作人员表示,据了解该校今年学位已满,部分家长不满引流到其他学校的方案。
一位被拒绝的学生家长林辉(化名)告诉记者,他是2018年购入第一实验小学所属片区房产,此后该校2019年到2021年3年里发布的招生公告里都没有房产面积的相关要求。直到这次被拒后他才知道,校方曾在2019年通过媒体发布过一则招生政策说明,其中提到“房产一般套内面积不小于60平方米”。
林辉介绍,自己也有亲戚朋友的孩子同在菏泽市第一实验小学片区,他们提交报名信息后第二天就审核通过了,而自己的报名信息好几天都没有变化。与同样碰到问题的家长们交流后林辉得知,孩子被拒或与自己房产套内面积不足60平米有关。他说,因类似原因被拒的孩子可能有十多个,这些孩子家长购买的房产面积在60平方米到74平方米不等。
校方今年招生公告并未提及房产面积
值得注意的是,在“菏泽市第一实验小学”官方微信公号8月7日发布的2021年招生公告中对户籍和房产要求为“本市丹阳辖区户籍(开发区公安分局丹阳派出所或车站派出所);学区内产权完全属于儿童直接监护人或儿童本人的成套住宅。”在这份公告中,并没有关于房产面积的相关公告。

菏泽市第一实验小学自2019年起通过其微信公众号公布的招生公告中,也没有关于房产面积的相关要求。
此外,菏泽市人民政府网站2020年8月8日公布的该校2020年招生公告中,其房产要求一栏同样未提到“房产套内面积需大于60平米”。

“菏泽市经济开发区2021年义务教育阶段学校招生工作实施意见”中指出:“严格执行免试就近入学原则。义务教育学校一律实行‘划片招生、相对就近、免试入学’的办法。”其中,并未发现有关房产面积的相关要求。

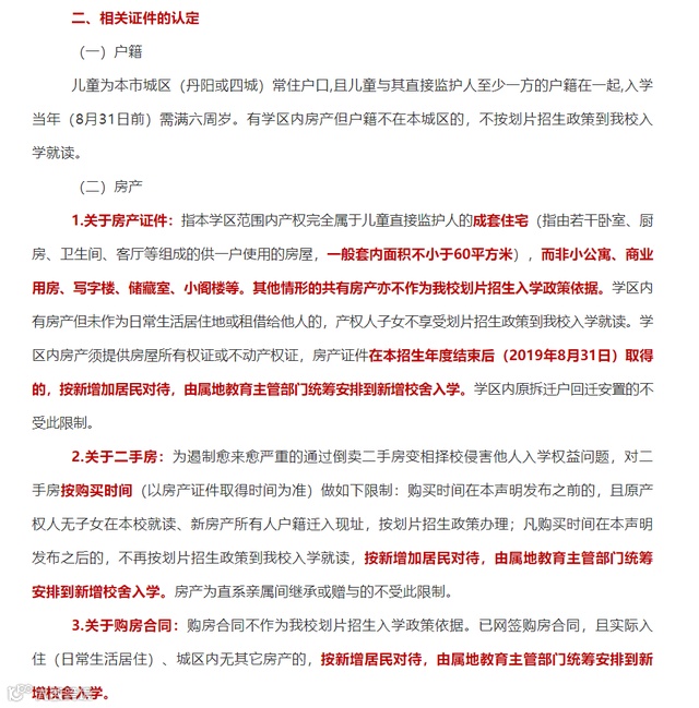
但据澎湃新闻,菏泽快报2019年7月发布的《菏泽市第一实验小学关于招生工作的几项声明》中表示,该校学区范围内适龄入学儿童急剧增加,而区域内尚未增建新的学校,学校办学规模已定且达到上限,学位严重不足。“结合我校实际情况,借鉴外地学校招生工作经验,报请上级相关部门同意,在今后招生工作中将按照完全符合条件者优先、分批次处理的原则,首批招生先解决户口、房产均符合要求的……”

图片来源:菏泽快报
菏泽市第一实验小学在该声明中提到,要求学区范围内产权完全属于儿童直接监护人的成套住宅(指由若干卧室、厨房、卫生间、客厅等组成的供一户使用的房屋,一般套内面积不小于60平方米),而非小公寓、商业用房、写字楼、储藏室、小阁楼等。
据极目新闻,为了解其它小学是否存在类似的要求,记者随机打通了菏泽市经济开发区三所小学的招生电话。其中有两所小学招生处老师称,并无房产面积的要求。而另一所小学招生处老师表示,除了户口以外,他们也要求房产面积不低于60平米。

