大数跨境
0
0

蟑螂“不用管”、标签随意换?新华社记者“卧底”奈雪的茶曝光卫生问题,公司回应:涉事门店暂停营业

蟑螂“不用管”、标签随意换?新华社记者“卧底”奈雪的茶曝光卫生问题,公司回应:涉事门店暂停营业 蓝鲸新闻
2021-08-03
1

8月2日,新华社发布文章《记者“卧底”网红奶茶店打工见闻:蟑螂“不用管”、标签随意换……》,据新华社记者调查发现,网红奶茶店“奈雪的茶”,其多家分店存在蟑螂乱爬、水果腐烂、抹布不洗、标签不实等问题。


文章称,上岗当天,记者看见一只指甲盖大小的蟑螂,从面包展柜底部爬向面包制作间。记者马上报告同组值班店员,但得到“没事,不用管它”的答复。

在“奈雪的茶”长安商场店,一些发黑的芒果摆放在后厨的桌子上,员工被提醒要去掉“黑色”部分继续使用,“不要浪费,稍处理一下即可”。记者看到,一些标签纸等杂物不小心掉进芒果泥里,杂物被挑拣出来后芒果泥继续使用。

记者在工作中看到,员工用同一个手套,同时处理不同的食物,且几乎从不更换。遇到客流高峰期,店长等其他工作人员会直接到后厨上手操作,很多时候不戴手套直接处理食材。

此外,不少员工直接踩着清洗食材的桌面,从较高橱柜中取食材,且未做任何清洁处理。


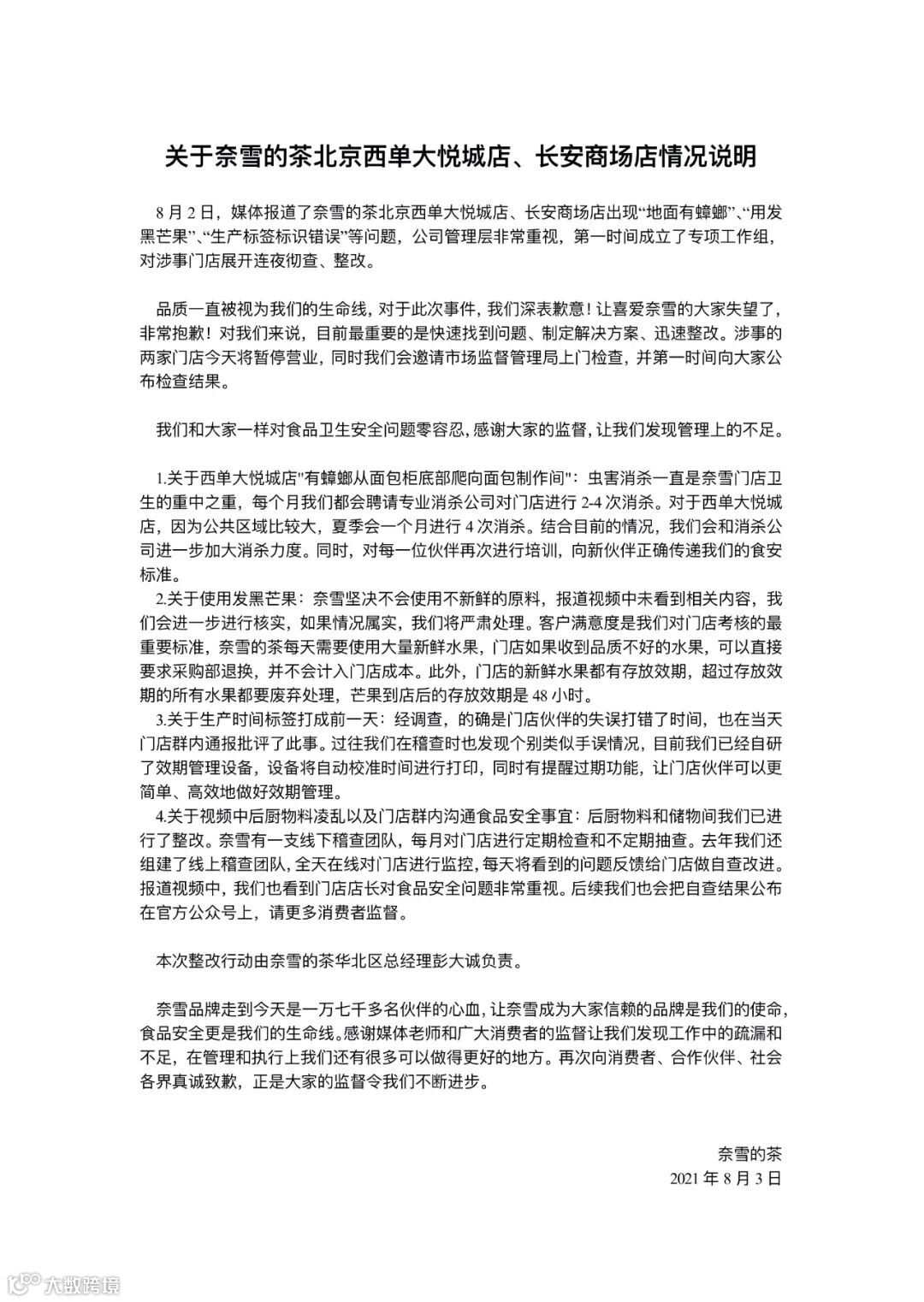
8月3日凌晨,@奈雪的茶Nayuki 就新华社曝光的食品卫生问题,发布情况说明称:8月2日,媒体报道了奈雪的茶北京西单大悦城店、长安商场店出现“地面有蟑螂”、“用发黑芒果”、“生产标签标识错误”等问题,公司管理层非常重视,第一时间成立了专项工作组,对涉事门店展开连夜彻查、整改。

对于奈雪的茶的致歉,网民并不买单,截至目前,“新华社记者卧底奈雪的茶打工”一话题阅读量超过3.4亿,升至热搜榜前列。



奈雪的茶创立于2015年,凭借"茶+软欧包"的创业模式在新式茶饮赛道快速出圈。

6月30日,奈雪的茶正式在港挂牌,成为“新式茶饮第一股”,上市首日奈雪的茶开盘价为18.86港元,较发行价下跌4.7%;此后,奈雪的茶股价进一步走低,截止8月2日收盘,奈雪的茶跌至10.9港元每股,股价近乎腰斩。


针对近期股价持续大幅下滑的态势,奈雪的茶方面于7月27日晚间发布公告表示:“公司股份价格及成交量近期出现异常波动。经作出合理查询后,董事会确认,集团经营状况良好,并不知悉任何有关集团而导致股份价格及成交量出现波动的情况,也并无任何根据证劵及期货条例第XIVA部须予披露之信息”。

身处高端现制茶饮市场,奈雪的茶平均每单销售额位列前列,利润本来应该十分可观。但在营收快速增长的同时,处于持续亏损的状态。招股书显示,奈雪的茶2018年、2019年以及2020年前三季度的收入为10.87亿元、25.02亿元、21.15亿元;净亏损6973万元、3968万元、2751万元。

三年连年亏损,除了广告宣传等烧钱费用之外,其他数据也并不乐观。订单量逐年下滑,销售额日渐减少,如今又被曝光出卫生问题,奈雪的茶现未来又将何去何从?



▲向上滑动


蓝鲸财经记者工作平台

lanjingcj




专为记者打造的平台

行业热点丨传媒大咖丨传媒动态






微信勾搭小助理

lanjingzhuli
商务合作

    18511171696







长按右方二维码

关注我们►





【声明】内容源于网络
0
0
蓝鲸新闻
上海报业集团主管主办,解析财经要闻,记录时代变局,影响有影响力的人。
内容 10186
粉丝 0
蓝鲸新闻 上海报业集团主管主办,解析财经要闻,记录时代变局,影响有影响力的人。
总阅读6.1k
粉丝0
内容10.2k