来源 | 界面新闻
作者 | 陈琼烨
近日,西南大学开设“公务能力与公务员文化素养”微专业一事引发社会热议。
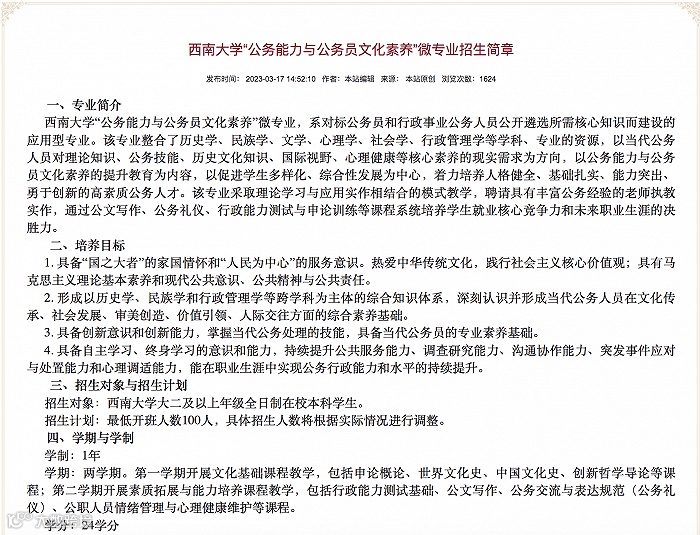
根据西南大学历史文化学院发布的“公务能力与公务员文化素养”微专业招生简章,招生对象为西南大学大二及以上年级全日制在校本科学生。课程计划包括申论概论、公文写作、行政能力测试基础、公文写作和公职人员情绪管理等。学生自愿报名选学,历史文化学院择优录取。

西南大学“公务能力与公务员文化素养”微专业招生简章。图片来源:西南大学历史文化学院
3月21日,界面教育致电西南大学教务处教学研究科询问该微专业师资配置,对方表示不便透露。同日,界面教育多次致电历史文化学院,电话未接通。
据《中国新闻周刊》援引西南大学教务处教研科相关工作人员说法,微专业是为了给学有余力的学生提供更多的就业机会,而推出的一种人才培养项目,结课后不授予学位,只发放统一学习证明证书。校方表示,该专业并非专为学生考公开设,报考公务员跟微专业无直接联系。
对此,社交媒体上的声音呈现两极态势,有网友认为,和动辄上万的考公培训费用相比,该微专业的学费经济实惠,仅需一年、花费1920元,就能学到申论和行测的知识,还能获取24个学分,相当有吸引力。
也有网友认为,除申论和行测外,该微专业设置的公文写作、公务礼仪、情绪管理、公务交流与表达规范等课程,对于笔试未通过的学生而言,并非是首要考虑因素。
西南大学的“公务能力与公务员文化素养”微专业引发争议,主要源于当前的“公考热”。
考公竞争日趋白热化。2022年,超202万人报考国家公务员,183万余人通过资格审查,平均竞争比超过60:1。2023年,公务员报名人数突破250万,同比增长25%,达近十年之最,资格过审最大竞争比超5800:1。
与此同时,2023届高校毕业生将达1158万人,同比增加82万人,使得就业形势更为严峻,或进一步助推考公热潮。
3月21日,21世纪教育研究院院长熊丙奇对界面教育称,从提升学生的就业竞争能力角度看,西南大学开设该微专业无可厚非,但需要避免高校办学以就业为导向的功利化走向。
“高校应形成自身明确的办学定位,以符合本校办学定位为前提。”熊丙奇称,“否则,一旦学生有考证考级的要求,学校也围绕考证考级,对标社会上的培训机构,推出相应的微专业,这会让微专业变异为培训班,而忽视对学生综合素养的培养。”
这并非是西南大学开设的首个微专业。
界面教育浏览该校官网发现,除“公务能力与公务员文化素养”微专业外,还有经济管理学院的“大数据分析与数字经济”和商贸学院的“大数据商业分析”微专业等。
除西南大学外,近年来,为推进跨学科人才培养,包括北京大学、中国传媒大学、华南理工大学在内的多所高校均推出微专业。
目前国内高校开设的微专业主要有两类。一类是高等院校开设的跨学科课程,属于高校类微专业;另一类则是以职业技能培训为主的微专业,面向高职高专院校的学生。
从近年来各大高校的探索实践来看,学校一般会选择与科技前沿技术领域相关的专业学科设置微专业,以培养产业所需的创新型、复合型人才。例如武汉科技大学开设的大数据技术与应用、智能医学、创新创业管理等微专业;广东工业大学开设的智能建造微专业, 面向广东省“双十战略”万亿级产业集群规划。
熊丙奇认为:“开设微专业要避免急功近利,要让微专业起到提升人才培养质量的改革成效。”在他看来,此前高校开设的微专业没有引发过多舆论关注,是因为这些微专业基本符合社会期待,主要推进学科交叉,开设复合型课程,采取项目式教学等。

