
5月中旬,贵州省召开了省级深化电力体制改革联系会议,晶见阅读了《贵州省进一步深化电力体制改革联系会议备忘录》后发现亮点不少。
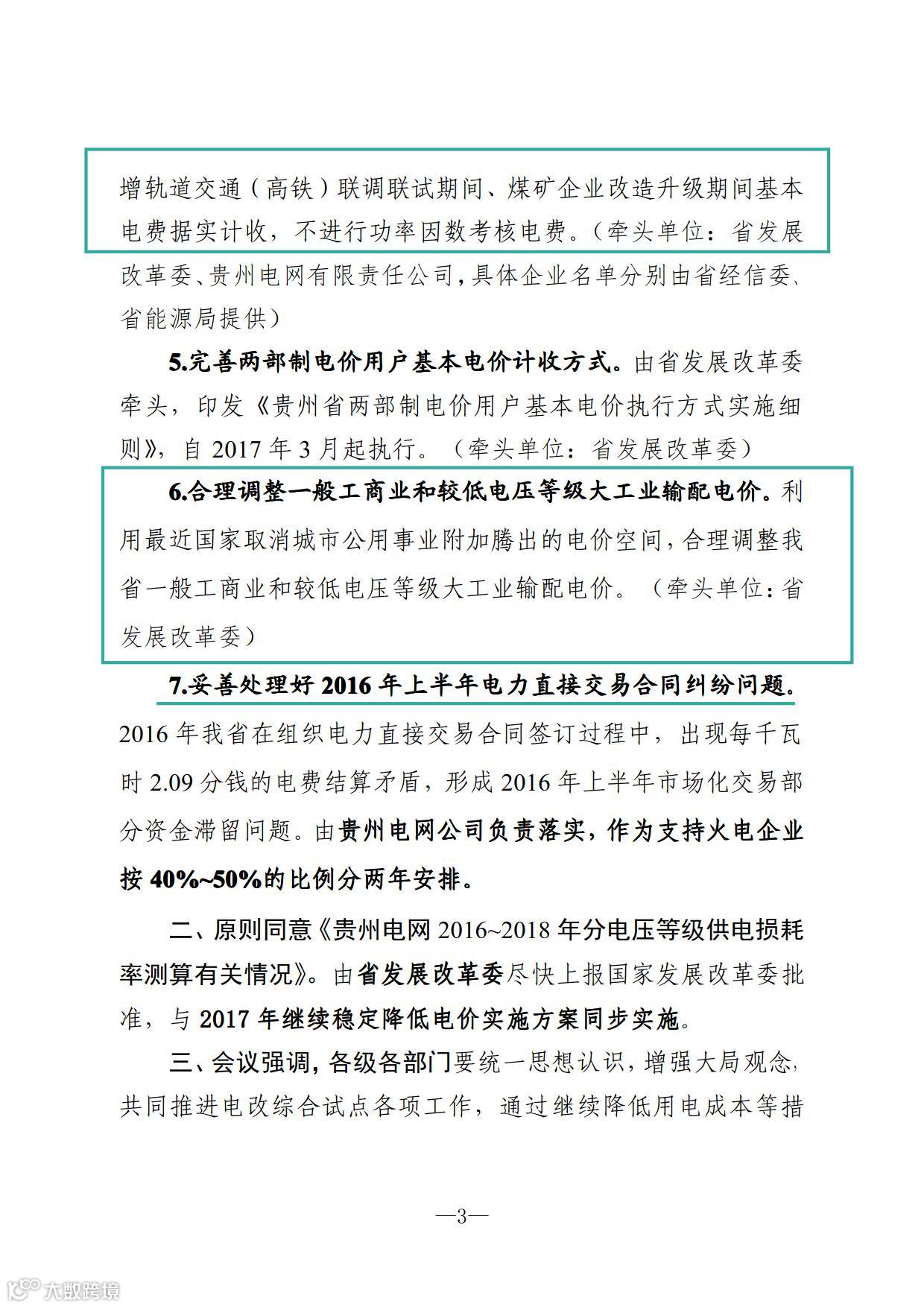
晶见注意到这一条纪要:妥善处理好2016年上半年电力直接交易合同纠纷问题:2016年我省在组织电力直接交易合同签订过程中,出现每千瓦时2.09分的电费结算矛盾,形成2016年上半年市场化交易部分资金滞留问题。由贵州电网公司负责落实,作为支持火电企业按40%-50%的比例分两年安排。
纪要还强调:各级部门要统一思想认识,增强大局观念,共同推进电改综合试点各项工作,通过继续降低用电成本等措施,做大蛋糕,扩大用电量,培育发展产业链条,拉动全省经济稳步增长。
晶见认为,日前全国各地纷纷出现的发电企业垄断疑云,表面上是发电企业抱团,实际上却和地方政府的默许、甚至支持离不开关系。如果地方政府不树立市场意识、将发电企业同样纳入公平市场竞争、优胜劣汰的基础规律,再多的反垄断调查也没有用。
如今发电企业普遍亏损、经营压力巨大的情况下,正是行业规范、提资增效的关键时期。晶见呼吁,切勿让劣币驱逐了良币,让真正清洁高效有实力的发电集团脱颖而出,才是正经事,也是实现电力资源优化配置的根本方式。
其他的会议纪要重点如下,原文请看文末附件:
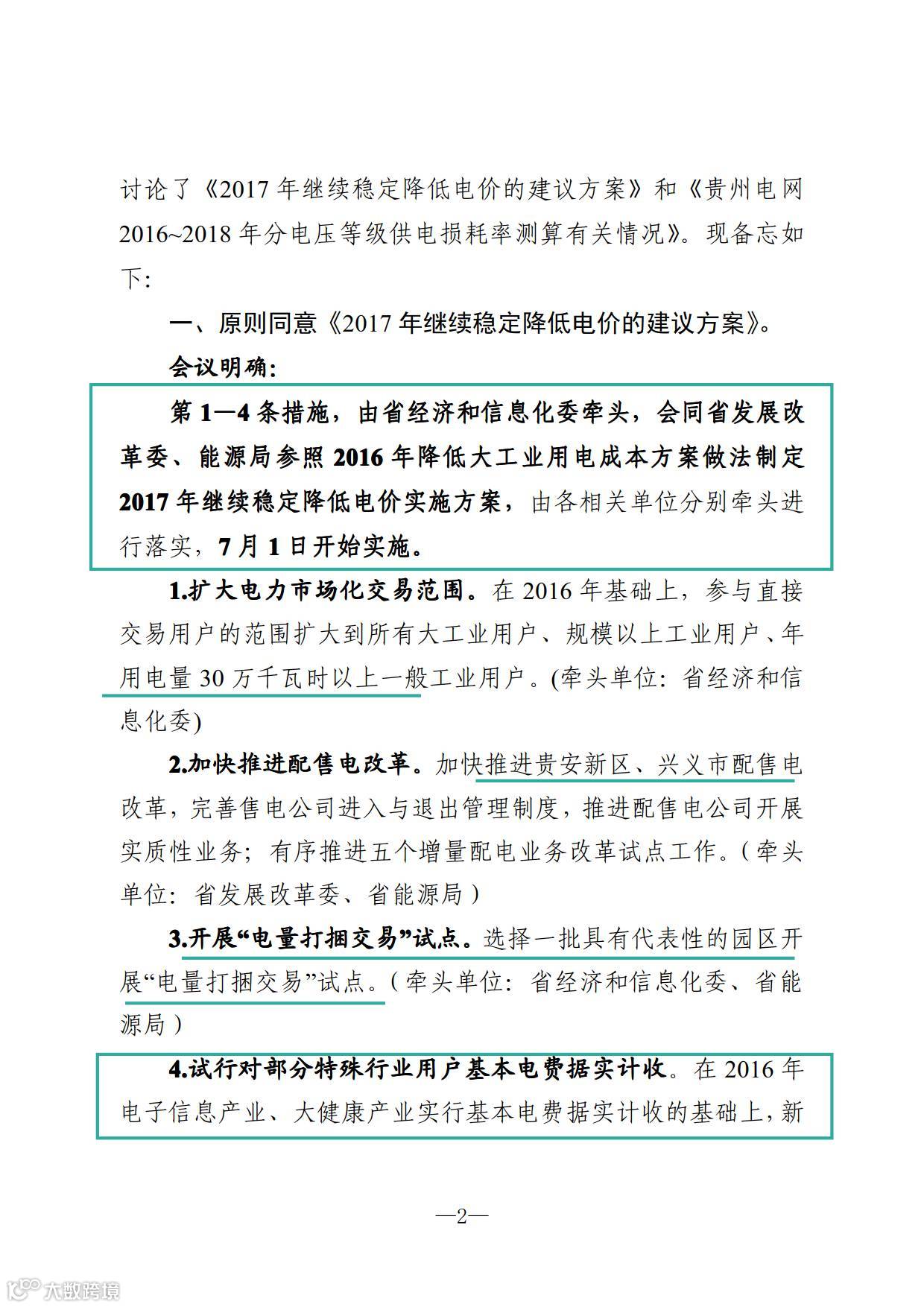
首先,贵州省将继续稳定降低电价,《2017年继续稳定降低电价的建议方案》将在7月1日开始实施。据文件显示,贵州将进一步扩大电力市场化交易范围,参与用户将扩大到所有大工业用户、规模以上工业用户、年用电量30万千瓦时以上一般工业用户。把原本规定的大工业用户需要满足报装容量1000千伏安及以上废除了。
同时,贵州将开展园区“电量打捆交易”,选择一批具有代表性的园区开展,但是晶见工作室还没找到贵州关于园区打捆的方案,打捆后由一家售电公司承包还是多家售电公司竞争。
据相关人士透露,目前贵州核定的输配电价,低电压用户费用比较高,预计省发改委会利用最近国家取消城市公用事业附加腾出的电价空间,合理调整一般工商业和较低电压等级大工业输配电价。

增量配电业务目前各省都在推进,贵州这次联席会议明确提出要加快贵安新区、兴义市配售电改革,完善售电公司进入与退出管理制度,推进配售电开闸实质性业务。
在电费电价方面,贵州对特殊行业实施基本电费据实计收,也就是不进行功率因数考核电费,同时完善两部制电价用户基本电价计收方式。
下附源文件:




晶见工作室提供电力市场最精准的数据与见解
投稿&联络邮箱:hi@jingreport.com
扫描二维码添加运营人:

长按或扫描二维码获取晶见专业服务:


