6月7日,广州电力交易中心正式印发《南方区域跨区跨省月度电力交易规则(试行)》。晶见梳理了一下,发现一些亮点:
1,海南市场有望开闸了:海南省电力用户和售电公司也是市场主体,为第二类市场主体(第一类为南方电网及南方区域在广州电力交易中心注册的电网公司,第二类为广州交易中心和各省区注册的售电公司和用户);并且,文件中包括了海南省电力交易中心注册成立的售电公司,这表明此前海南交易中心六月份成立的消息属实。
海南市场虽小,但也值得期待。至此,西藏将成为全国唯一一个没有省(区)级交易中心的省(区)。
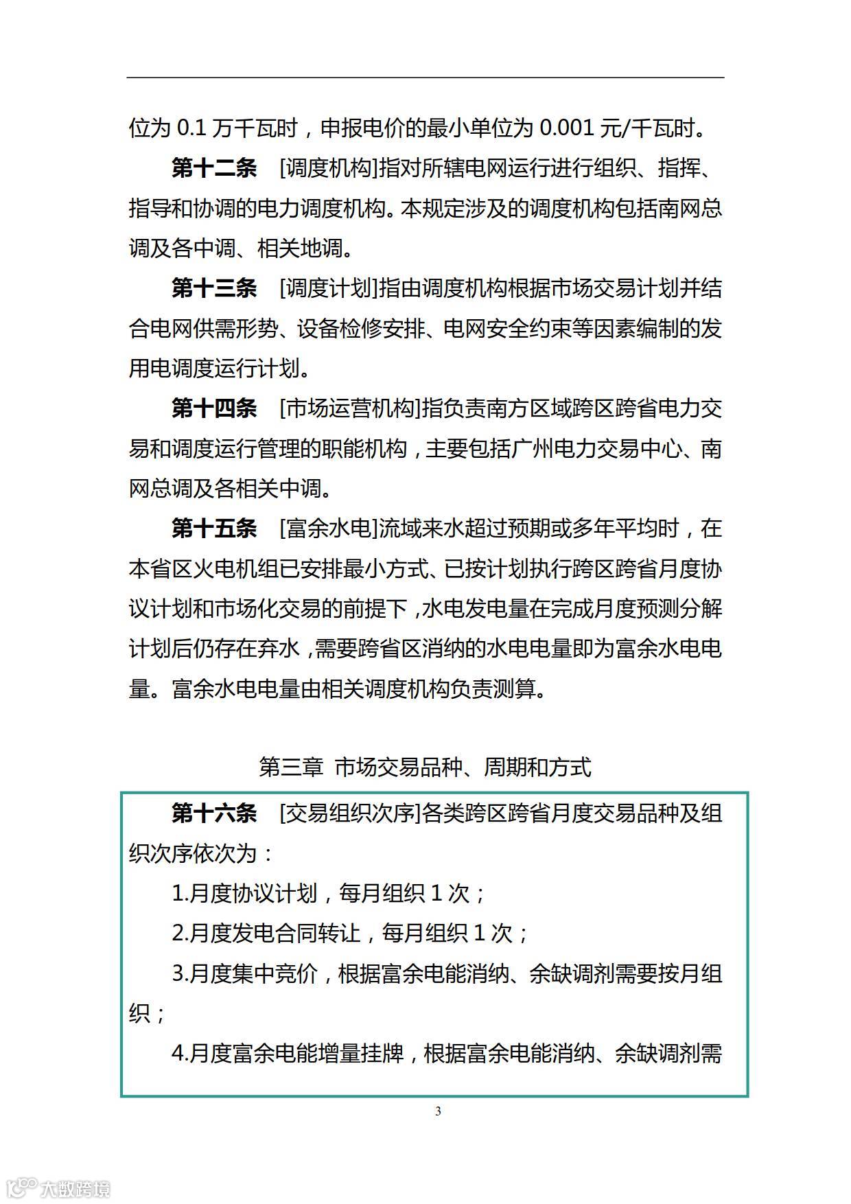
2,广州交易中心将在每个月组织一次月度协议计划,一次发电合同转让,月度 集中竞价则按需安排。
此前,晶见报道过广州交易中心在组织西电东送的区域电力市场挂牌交易中的低迷成绩:万分之一的西电东送成交量:当我们讨论省间壁垒的时候,到底在讨论什么?跨区域交易面临的困难虽多,但值得开展、也必须迎难而上。晶见将继续关注广州交易中心接下来组织的交易活动。
为了方便大家的阅读,我们在文件里也给大家划了重点。


















晶见工作室提供电力市场最精准的数据与见解
投稿&联络邮箱:hi@jingreport.com
扫描二维码添加运营人:

长按或扫描二维码获取晶见专业服务:


