今天(5月27日),国家能源局华东监管局发布了《安徽电力中长期交易基本规则(暂行)》的意见建议函。晶见挑最重点的做了总结:
交易品种:电力直接交易、合同电量转让交易、厂网购售电交易、抽水电交易、跨省跨区交易。
电力用户准入条件:电压等级10千伏以上、年用电量100万千瓦时及以上。
售电公司准入条件:代理电力用户总用电量1000万千瓦时以上。
集中竞价:统一出清价与火电上网标杆电价最大上下偏差为±20%,超过20%按20%确定。
此外:年度双边交易意向电量不得超过电力用户上一年用电量的85%。
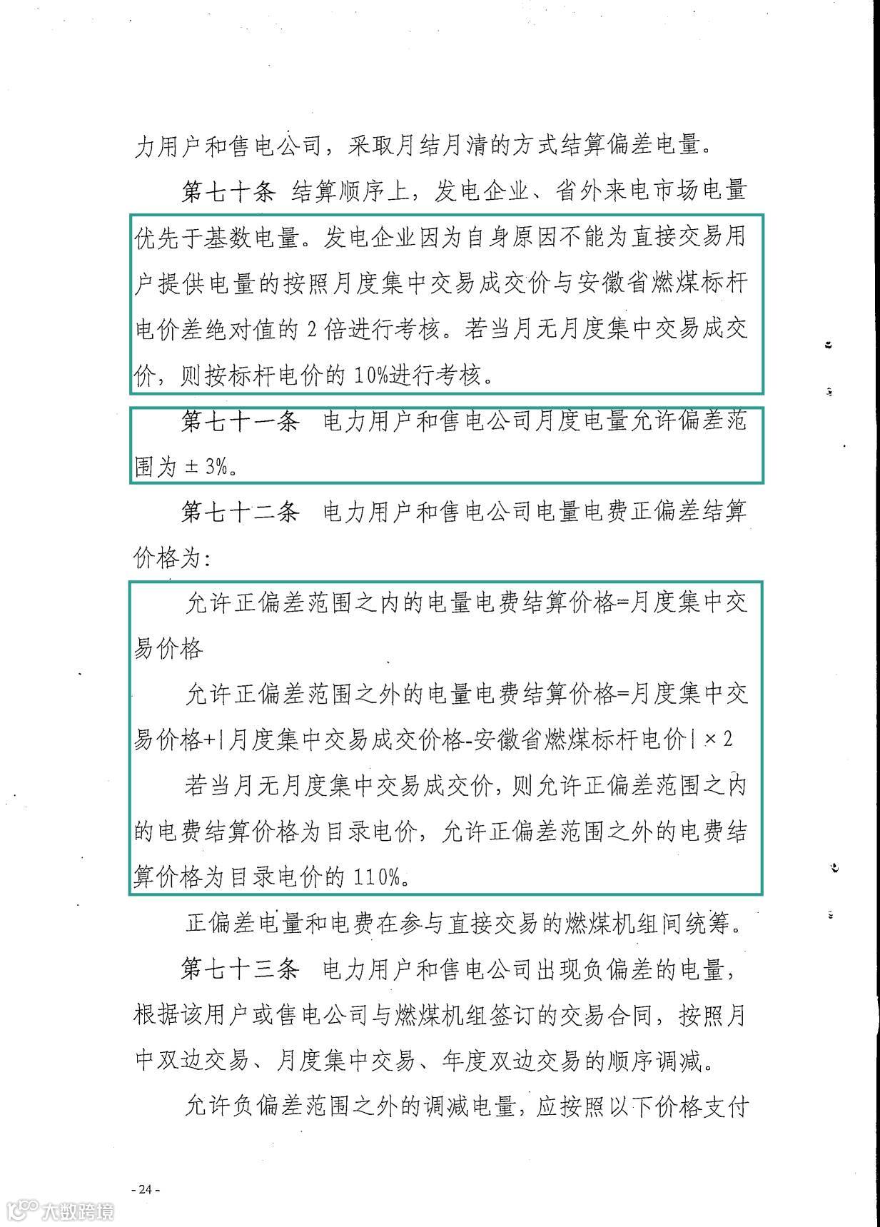
购电方偏差允许范围±3%;惩罚金正1负2。
以下是原文件:































晶见工作室提供电力市场最精准的数据与见解
投稿&联络邮箱:hi@jingreport.com
扫描二维码添加运营人:

长按或扫描二维码获取晶见专业服务:


