5月26日,安徽省能源局发布安徽电力发展“十三五”规划,规划中回顾了“十二五”期间的发展成果,力求电力市场体制化改革稳步推进。
目前,安徽建立了首个投入运营的电力直接交易平台,完成了294亿千瓦时交易电量。2020年前,安徽规划期末达到如下目标和规划:

主要有以下八个重点任务:
积极发展清洁能源
有序发展燃煤火电
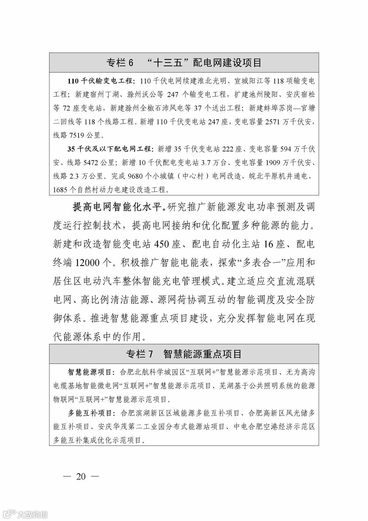
加快建设智能电网
不断优化调峰能力
深入开展节能减排
大力实施民生工程
着力提升创新水平
持续推进体制改革
其中,晶见最关注的莫过于持续推进体制改革任务的推进。
当前,安徽已完成了输配电价核定并组织完成了2017年100亿千瓦时的集中直接交易,并且是允许售电公司代理参与交易的,同时电力市场管理委员会等工作也都完成,接下来让人期待的则是售电市场的进一步开放,更多的市场交易电量放开、增量配网的建设及未来的现货市场。
当前放开的100亿电量仅占安徽2015全社会用电量的6%。目前其余省份放开幅度都在20~30%,按照发展规划若2020年全社会用电量达到2000亿以上,安徽的电力市场交易容量也将扩容至400亿千瓦时以上,值得很多售电公司为之布局。
想了解电力发展规划有哪些计划,请看原文件。




























晶见工作室提供电力市场最精准的数据与见解
投稿&联络邮箱:hi@jingreport.com
扫描二维码添加运营人:

长按或扫描二维码获取晶见专业服务:


