搜索
首页
大数快讯
大数活动
服务超市
文章专题
出海平台
流量密码
出海蓝图
产业赛道
物流仓储
跨境支付
选品策略
实操手册
报告
跨企查
百科
导航
知识体系
工具箱
更多
找货源
跨境招聘
DeepSeek
首页
>
划重点 | 《广东发布发电合同电量转让交易实施细则》征求意见啦
>
0
0
划重点 | 《广东发布发电合同电量转让交易实施细则》征求意见啦
享能汇
2017-04-19
0
导读:云贵的水电是不是也可以参与游戏了?
划重点
「划重点」是晶见聚焦政策精髓的栏目
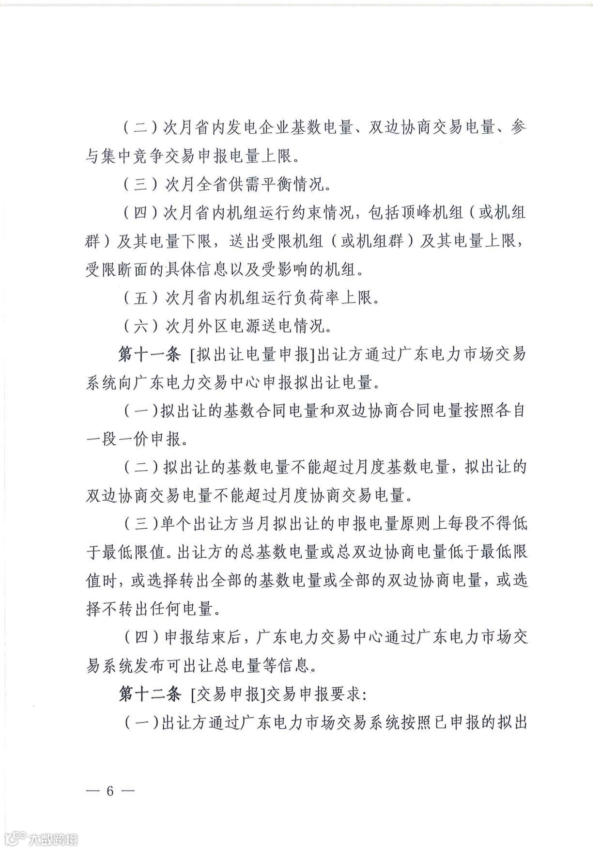
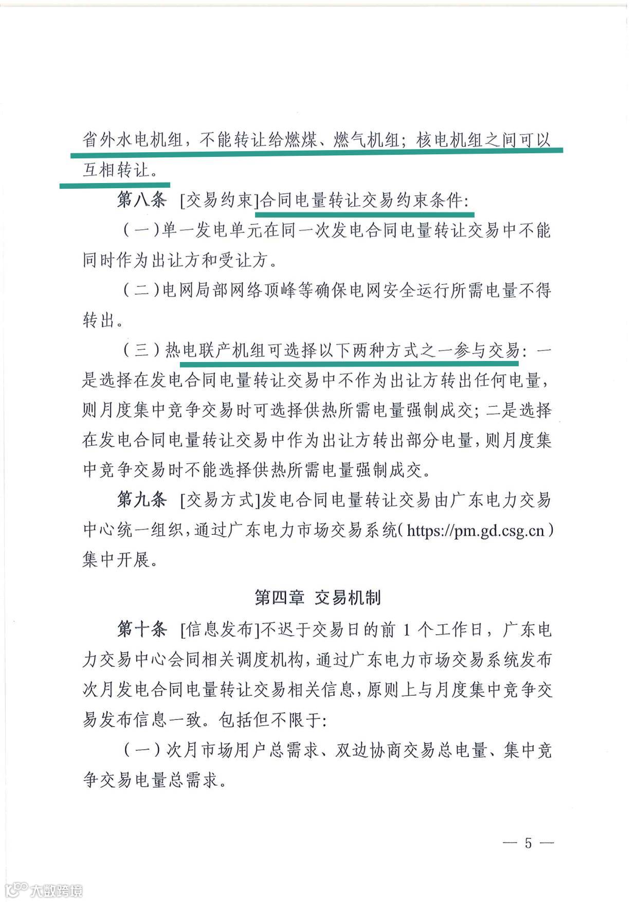
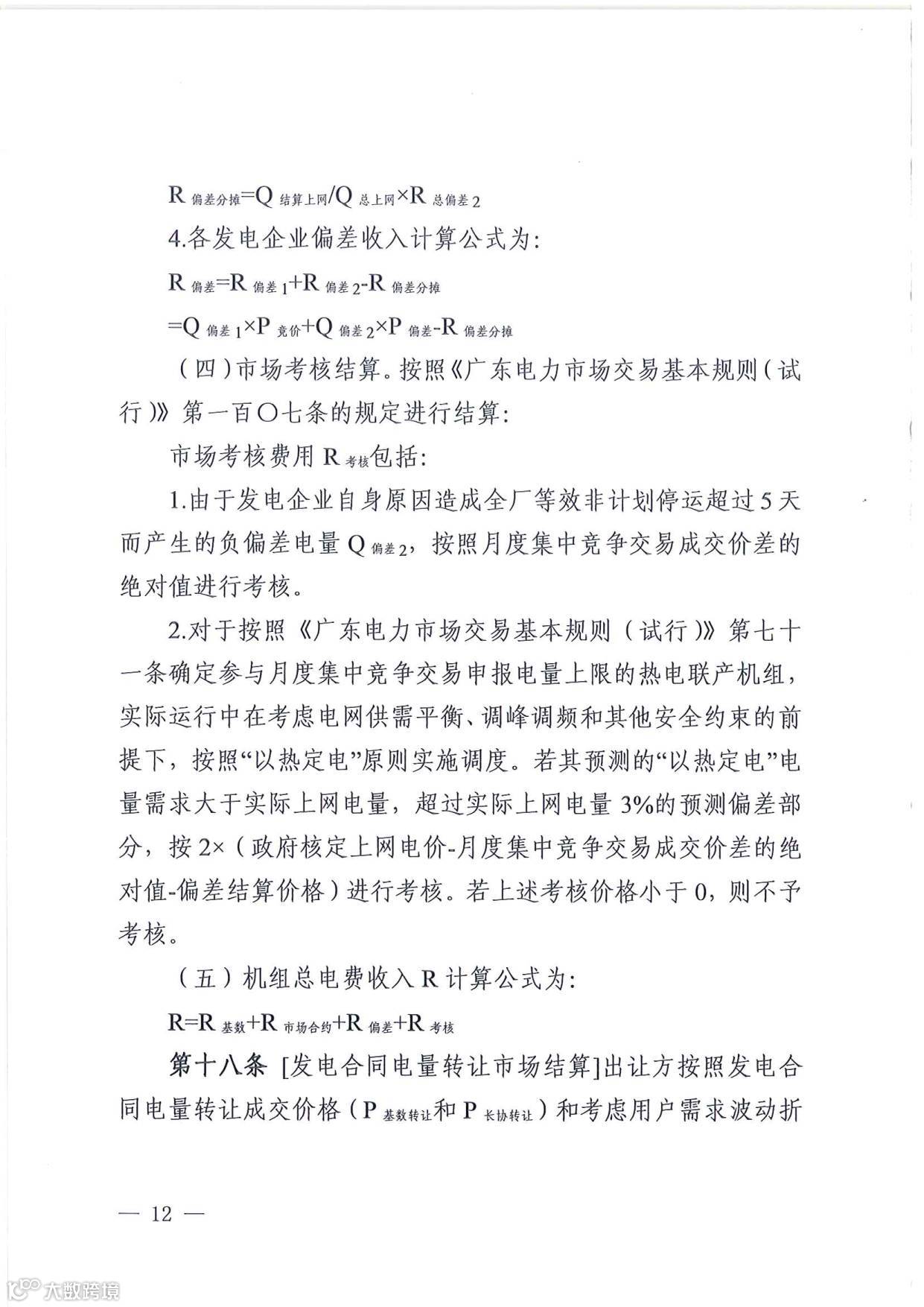
《广东电力市场发电合同电量转让交易实施细则(试行)
(征求意见稿)
》发布,更多详细解读请关注晶见推送。
以下是
划了重点
的原文件:
【声明】内容源于网络
0
0
享能汇
开放共享的行业平台
内容
1991
粉丝
0
关注
在线咨询
享能汇
开放共享的行业平台
总阅读
197
粉丝
0
内容
2.0k
在线咨询
关注