今天(9月13日),甘肃能监办发布了《甘肃电力调峰辅助服务市场运营规则(试行)》的征求意见稿。随着甘肃省电力辅助服务市场运营规则的征求意见,甘肃电力辅助服务市场也准备开展了,电改在甘肃省又迈进了一步。
我们把规则中的重点部分摘抄如下:
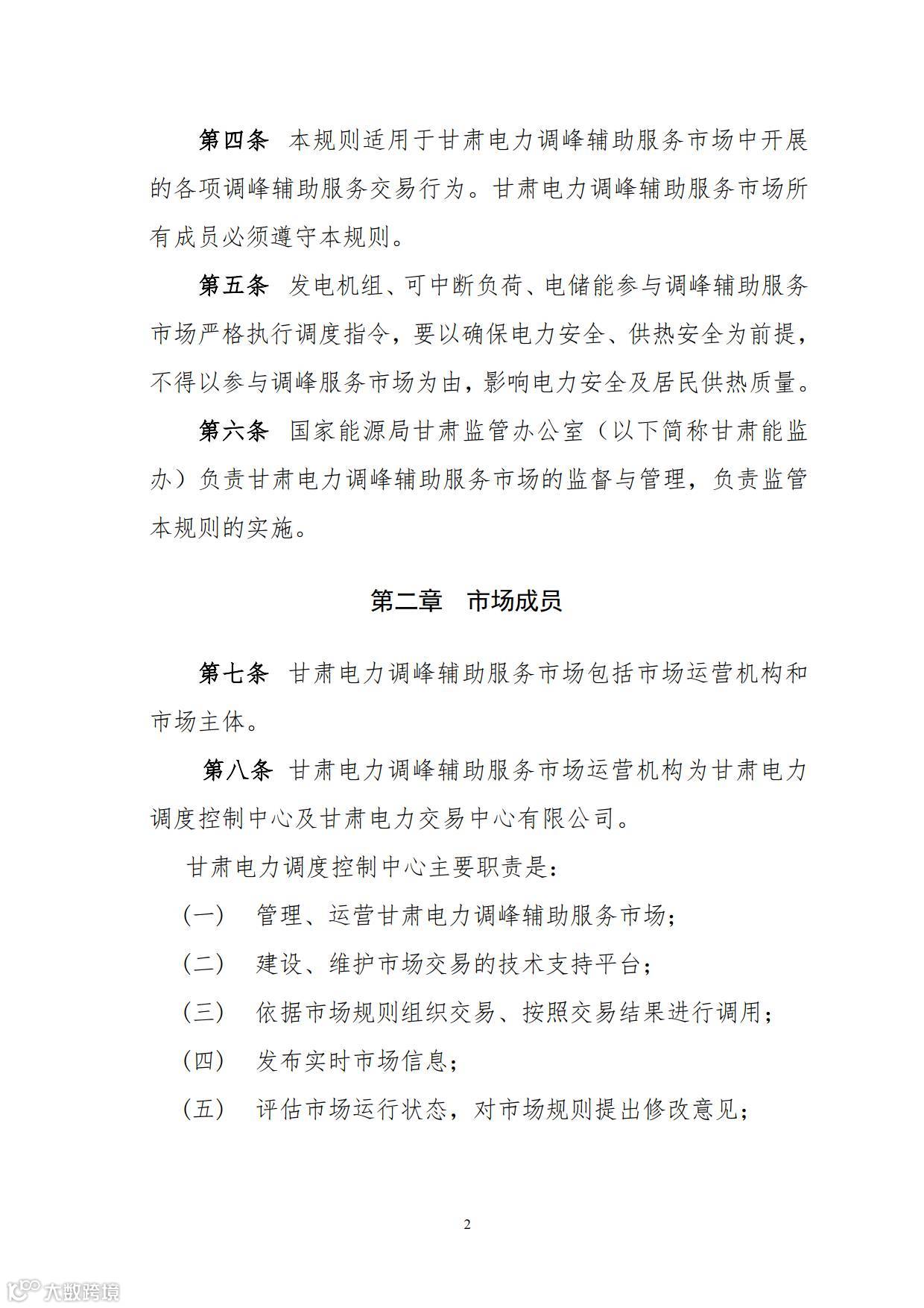
1、电力调峰辅助服务市场的市场主体为已取得发电业务许可证(包括豁免范围内)的省内发电企业(包括火电,水电,风电,光伏),以及经市场准入的电储能和可中断负荷电力用户。
火电机组参与范围为单机容量100MW 及以上的燃煤、燃气、垃圾、生物质发电机组。
自备电厂可自愿参与调峰辅助服务市场。
网留电厂不参与调峰辅助服务市场。
自发自用分布式光伏、扶贫光伏暂不参与调峰辅助服务市场。
2、火电机组(含供热机组)有偿调峰基准为其额定容量的50%,有偿调峰基准点应是一个体现市场供求关系的动态平衡点。
实时深度调峰交易的购买方是风电、光伏、水电以及出力未减到有偿调峰基准的火电机组。
3、实时深度调峰交易模式为日前申报、日内调用。
4、火电应急启停交易的出让对象是风电、光伏、水电及未达到有偿调峰基准的火电厂。
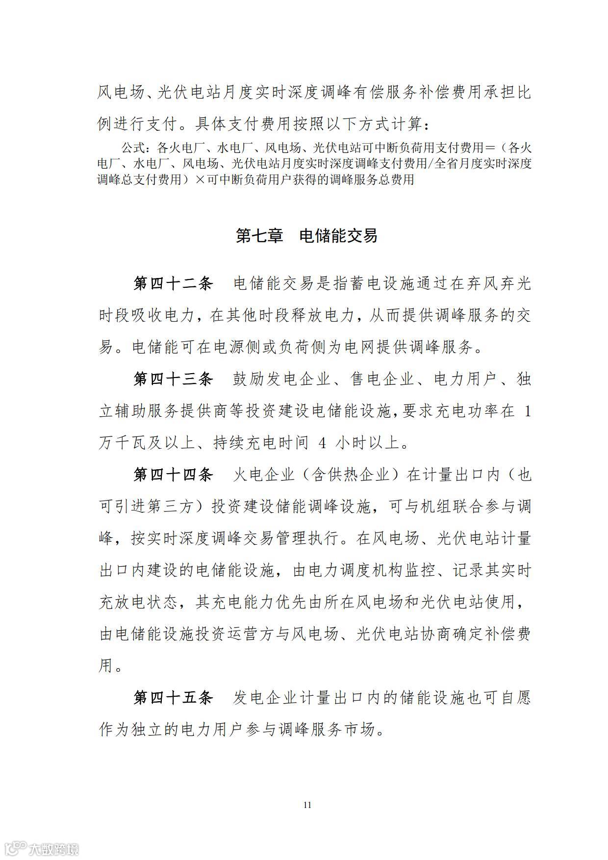
5、电储能用户需向调峰服务平台提交包含交易时段、15 分钟用电电力曲线、交易价格等内容的交易意向,市场初期电储能用户申报价格的上限、下限分别为 0.2 元/千瓦时、0.1 元/千瓦时。
电储能交易模式为日前申报、日内调用。
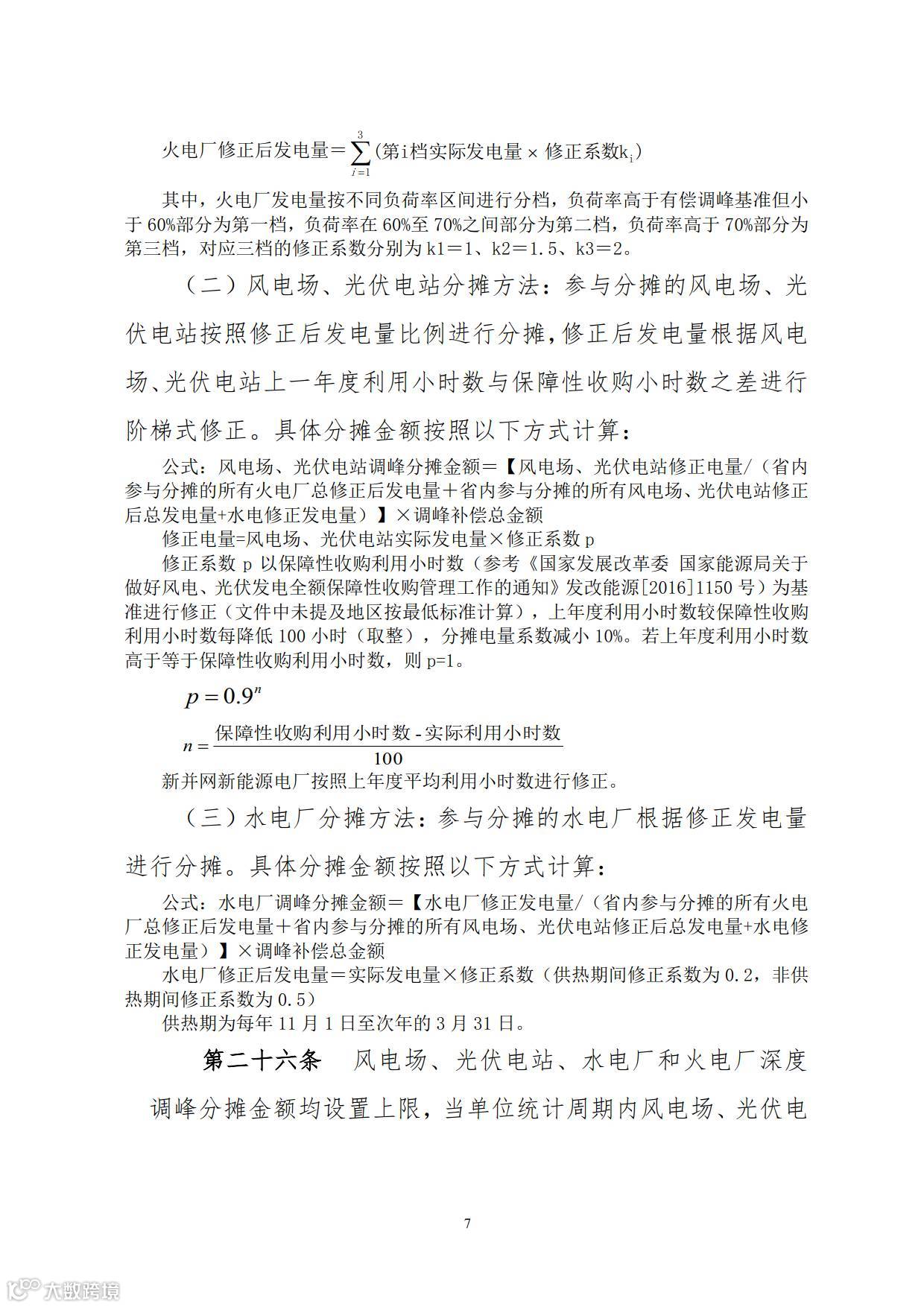
6、考核罚金优先补充因火电厂、水电厂、风电场、光伏电站分摊的深度调峰费用。
下面是原文件:

















晶见工作室提供电力市场
最精准的数据与见解
投稿&联络邮箱:
hi@jingreport.com

