5月22日,湖南省能监办在其官网发布了《湖南省电力中长期交易规则(试行)》部门讨论稿,在这份中长期交易规则中,晶见通过简要的划重点方式发现了不少亮点所在。
首次明确市场运营机构需要为市场主体开放相关数据交互接口。(第十二条)
售电公司有权凭零售合同从电网企业取得数据接入所需的服务,有功、无功及电量数据,数据送收频率为60分钟1次。(第二十五条)
发电企业、用户企业按规定以增项方式取得售电营业资格的可以在零售市场中购电或售电,并予以结算程序简化处理。(第二十六条)
预付制度得以优化采用预付部分电费及银行保函的形式,同时讨论稿中的预付制度将结算关系和信用等级纳入其中,预付金额(保函金额)一般为交易额3-5%(或价差损减金额)。(第二十八条)
明确参与直接交易或零售交易的电力用户如何执行两部制电价与峰谷电价标准。(第三十七条)
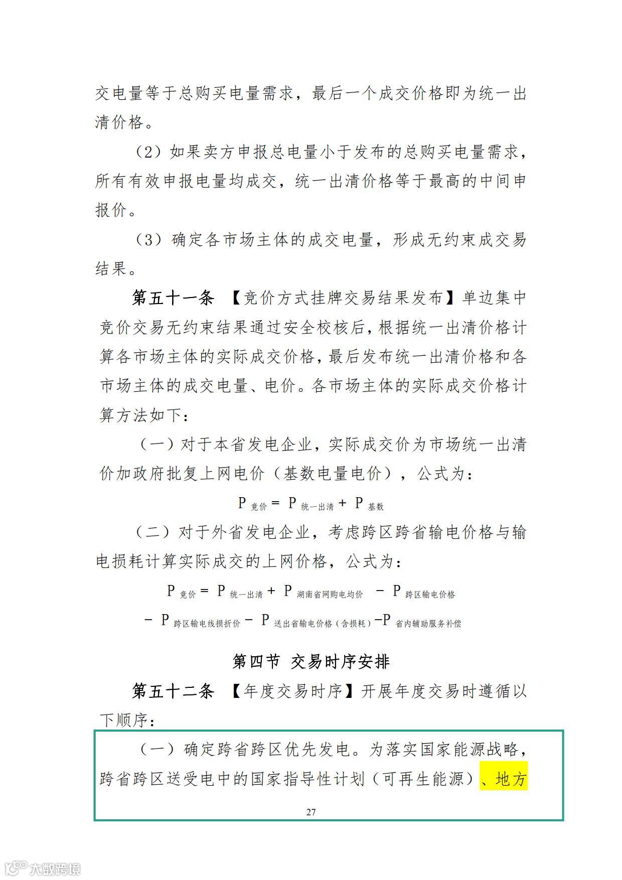
明确地方政府协议(仅指固化送电量的)列为优先发电。(第五十二条)
跨省跨区市场交易电量通过测算拟定辅助服务价格水平签订合同的方式确定。(第一百一十三条)
可再生能源电厂的考核标准确定:无调节能力水电±5%以内面考核;风电、光伏发电±7%以内;其他发电企业±3%以内。其中偏差大于考核率的按照燃煤火电脱硫上网标杆价10%支付偏差考核费用,反之则以5%支付。(第一百二十三条)
详细可看以下原文件:

























































晶见工作室提供电力市场最精准的数据与见解
投稿&联络邮箱:hi@jingreport.com
长按或扫描二维码添加运营人:
长按或扫描二维码获取晶见专业服务:


