大数跨境
0
0

山东7月双边协商交易公告

山东7月双边协商交易公告 享能汇
2017-06-26
2
导读:内附原文件哦

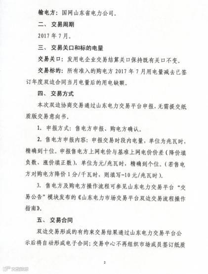
今天(6月26日),山东交易中心发布了7月双边协商交易公告。

申报时间为:6月27日9:00~12:00

结果将在6月29日发布。

原文件如下:

晶见工作室提供电力市场最精准的数据与见解

投稿&联络邮箱:hi@jingreport.com

扫描二维码添加运营人:

长按或扫描二维码获取晶见专业服务


【声明】内容源于网络
0
0
享能汇
开放共享的行业平台
内容 1991
粉丝 0
享能汇 开放共享的行业平台
总阅读914
粉丝0
内容2.0k