我们昨天的推送独家 | 广东调频辅助服务方案开始征求意见啦!的附文件《广东调频辅助服务市场交易规则(试行)》新鲜出炉。
我们为方便大家阅读对文件划了重点哦。
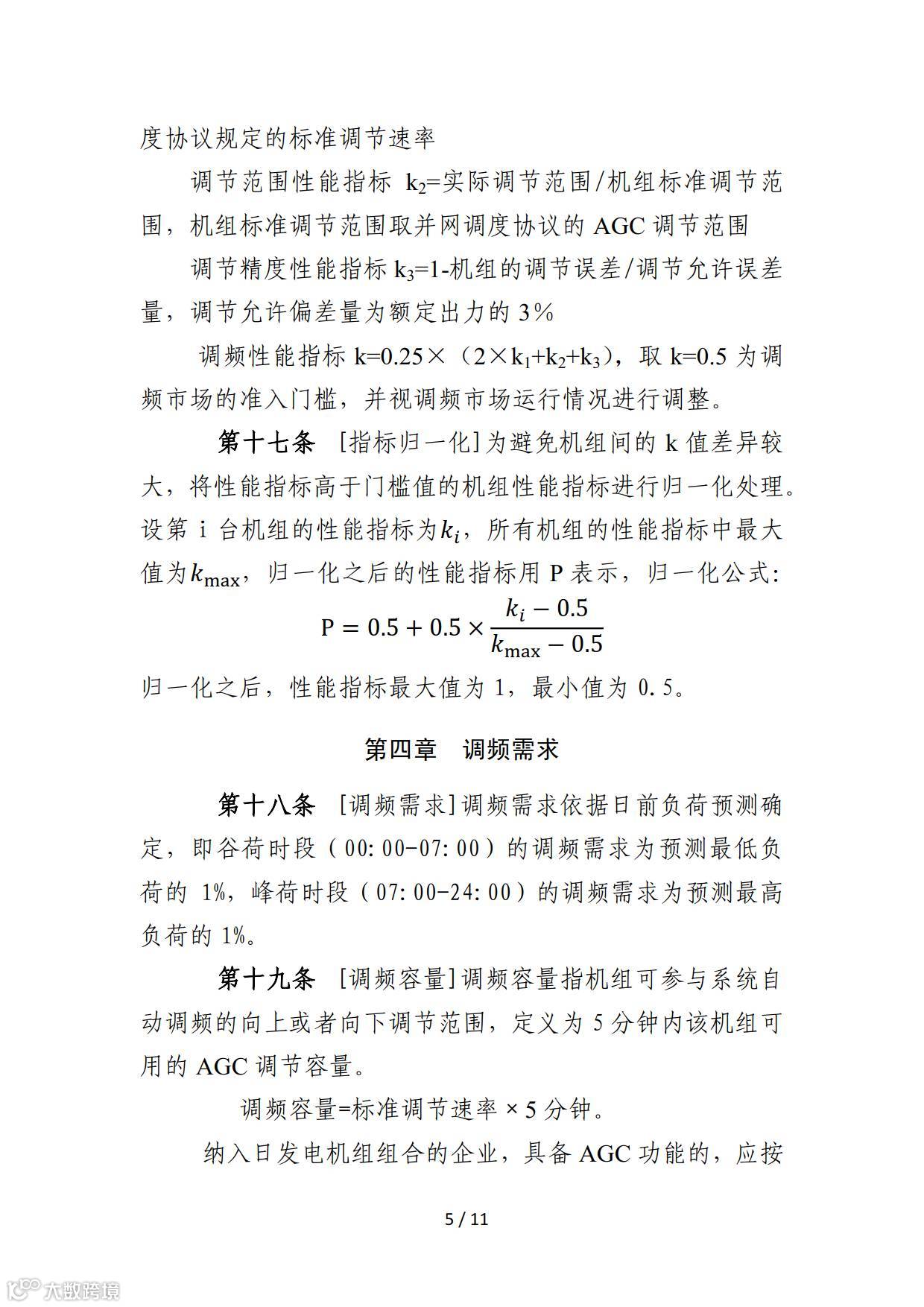
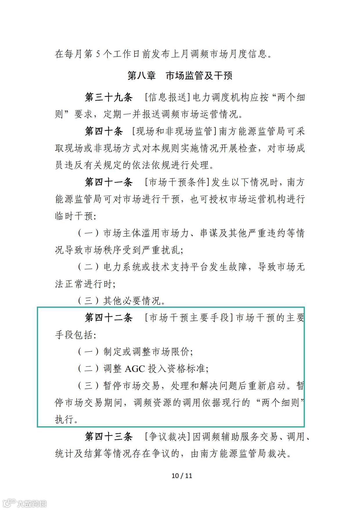
下面是调频辅助服务市场交易规则的原文件:











晶见工作室提供电力市场最精准的数据与见解
投稿&联络邮箱:hi@jingreport.com
扫描二维码添加运营人:

长按或扫描二维码获取晶见专业服务:

享能汇我们昨天的推送独家 | 广东调频辅助服务方案开始征求意见啦!的附文件《广东调频辅助服务市场交易规则(试行)》新鲜出炉。
我们为方便大家阅读对文件划了重点哦。
下面是调频辅助服务市场交易规则的原文件:











晶见工作室提供电力市场最精准的数据与见解
投稿&联络邮箱:hi@jingreport.com
扫描二维码添加运营人:

长按或扫描二维码获取晶见专业服务:
