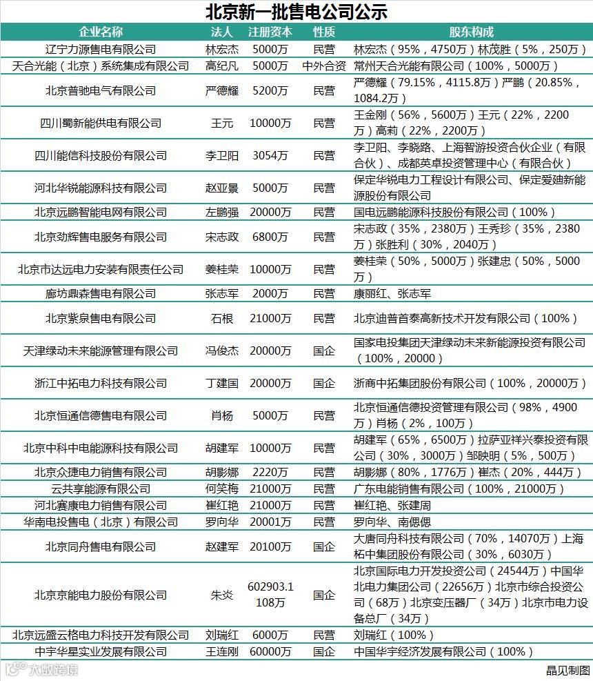
今天(7月6日),北京交易中心和河北交易中心发布了最新的一批售电公司公示。公示期为 2017年7月6日至2017年8月5日北京交易中心公示了23家售电公司,河北交易中心公示了12家售电公司。
北京交易中心公示名单中一共有16家民营售电公司,6家国有售电公司。之前有用户问过一个问题,外资企业可以售电吗?现在就有一家以前是外资现在是中外合资的售电公司来了:天合光能(北京)系统集成有限公司。
河北交易中心公示名单中有11家民营售电公司和1家国有售电公司。
下面是晶见工作室整理的基本工商信息:


晶见工作室提供电力市场最精准的数据与见解
投稿&联络邮箱:hi@jingreport.com
扫描二维码添加运营人:

长按或扫描二维码获取晶见专业服务:


