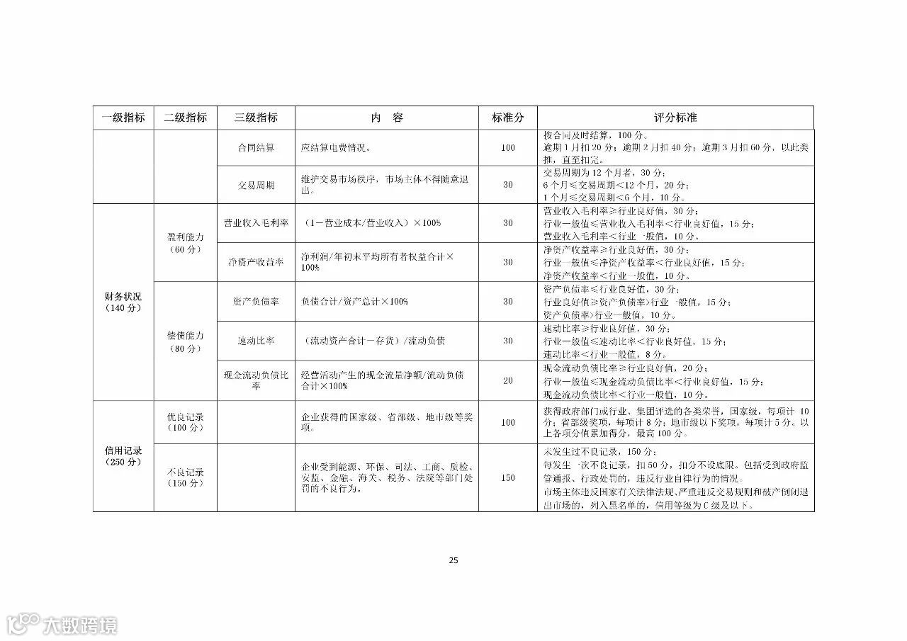
10月27日,广东经信委发布广东电力市场交易信用管理办法,除了常见的信用等级分值划分,这份办法中比较有意思的是信用额度管理和月度交易电量额度管理两部分,这里面涉及不少名词(还带英文翻译的),一下子就高大上了,对于售电公司来说,就需要理解其中的概念才知道如何计算的信用额度,毕竟额度不够,还会限制你的月度交易电量额度。
信用名词列表
所以要记住以下名词及其对应的英文缩写:
可用信用额度(Available Credit Limit,ACL)
总信用额度(Total Credit Limit,TCL)
总电力市场交易风险(Total Potential Exposure,TPE)
无担保信用额度(Unsecured Credit Limit,UCL)
担保信用额度(Financial Security,FS)
市场主体的有形净资产比率(TNW%)
市场主体的历史欠费(Arrears,A)
已结算未到期且未支付的费用(Unpaid Billed Payment,UBP)
月度交易电量额度(Monthly Transaction Electricity Limit,MTEL)
单位电量交易风险(Unit Potential Exposure,UPE)
评价月前一个月参与电力市场交易产生的亏损额(Historical Loss,HL)
评价月前一个月的交易电量(Historical Transaction Power,HTP)
当然,要理解这些名词之间的关系,还需要通过一系列公式的关联去理解,为此我们制作了一张简明的图片试图帮助理解:
点开大图有助阅读
管理办法中提到信用等级D将被强制退出市场,一定要注重企业的信用建设工作,如果是自主参与交易的电力用户也要注意一下,毕竟评价指标中也是有电力用户的,所以最好的办法就是看看以下文件了解一下整个评价体系是怎么样的,或者可以参加经信委组织的研讨会去了解~
最后附上原文件:
晶见工作室提供电力市场
最精准的数据与见解
投稿&联络邮箱:
hi@jingreport.com

